行情中心 沪深A股 上证指数 板块行情 股市异动 股圈 专题 涨跌情报站 盯盘 港股 研究所 直播 股票开户 智能选股
全球指数
数据中心 资金流向 龙虎榜 融资融券 沪深港通 比价数据 研报数据 公告掘金 新股申购 大宗交易 业绩速递 科技龙头指数

预计全生命周期订单总金额约150亿元!387亿机器人概念股获两家头部品牌主机厂客户项目定点|盘后公告集锦

财联社 09-15 19:54

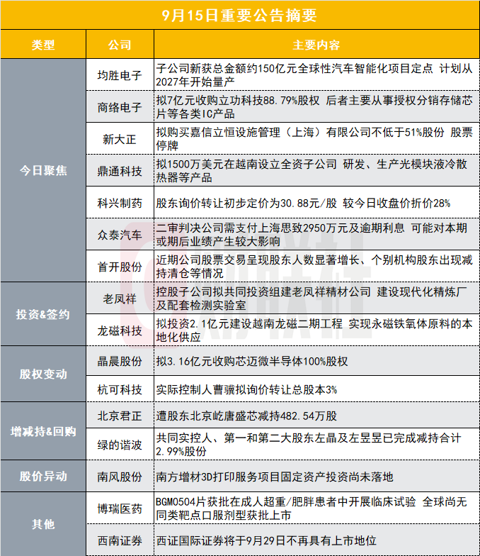
今日聚焦

均胜电子:子公司新获总金额约150亿元全球性汽车智能化项目定点 计划从2027年开始量产】

均胜电子(600699.SH)公告称,子公司近期新获两家头部品牌主机厂客户项目定点通知,公司将为上述客户在全球范围内开发并提供一系列汽车智能化产品,包括CCU、智能网联等产品,根据客户规划,上述项目预计全生命周期订单总金额约人民币150亿元,计划从2027年开始量产。该定点项目预计不会对公司本年度经营业绩产生重大影响,但将有利于增厚公司未来年度业务收入。

商络电子:拟7亿元收购立功科技88.79%股权 后者主要从事授权分销存储芯片等各类IC产品】

商络电子(300975.SZ)公告称,公司计划向不特定对象发行可转换公司债券,募集资金总额不超过10亿元,用于收购立功科技股权项目及补充流动资金项目。公司计划通过全资子公司畅赢控股以7亿元收购立功科技88.79%的股权,以实现对立功科技的实际控制。立功科技主要从事授权分销MCU芯片、驱动芯片和存储芯片等各类IC产品,代理包括NXP、ISSI、3PEAK等知名芯片品牌。收购完成后,公司将实现对立功科技的实际控制,整合双方的知名原厂代理资质,汇聚客户资源,提升盈利水平。

新大正:拟购买嘉信立恒设施管理(上海)有限公司不低于51%股份 股票停牌】

新大正(002968.SZ)公告称,公司正在筹划发行股份及支付现金购买嘉信立恒设施管理(上海)有限公司不低于51%股权,并募集配套资金事项。本次交易预计构成重大资产重组。公司股票自2025年9月15日起停牌,公司预计在10个交易日内披露交易方案。

鼎通科技:拟1500万美元在越南设立全资子公司 研发、生产光模块液冷散热器等产品】

鼎通科技(688668.SH)公告称,公司拟投资不超过1500万美元在越南设立全资子公司,用于研发、生产和销售高速通讯连接器、新能源汽车连接器、光模块液冷散热器等产品。

【20CM涨停三天两板南风股份:南方增材3D打印服务项目固定资产投资尚未落地】

南风股份(300004.SZ)发布异动公告,此前披露,公司子公司南方增材拟自筹5000万元用于3D打印服务项目固定资产投资。截至目前,该事项尚未落地。南方增材3D打印服务业务尚处起步阶段,预计对公司本年度的营业收入、利润不构成重大影响,未来经营情况存在一定的不确定性。

科兴制药:股东询价转让初步定价为30.88元/股 较今日收盘价折价28%】

科兴制药(688136.SH)公告称,根据2025年9月15日询价申购情况,初步确定的本次询价转让价格为30.88元/股。参与报价及申购的机构投资者家数为21家,合计有效认购股份数量为1019万股,对应的有效认购倍数为1.01倍。本次询价转让拟转让股份已获全额认购,初步确定受让方为21家机构投资者,拟受让股份总数为1006.28万股。小财注:科兴制药今日收盘价42.81元/股,询价转让价较收盘价折价28%。

【博瑞医药:BGM0504片获批在成人超重/肥胖患者中开展临床试验 全球尚无同类靶点口服剂型获批上市】

博瑞医药(688166.SH)公告称,公司全资子公司博瑞制药近日收到国家药品监督管理局签发的《药物临床试验批准通知书》,同意BGM0504片在成人超重/肥胖患者中开展临床试验。BGM0504是公司自主研发的GLP-1和GIP受体双重激动剂,可激动GIP和GLP-1下游通路,产生控制血糖、减重和治疗非酒精性脂肪性肝炎(NASH)等生物学效应。BGM0504注射液2型糖尿病和减重两项适应症目前在国内处于III期临床试验阶段,BGM0504片是BGM0504的口服剂型。截至本公告披露日,全球尚无同类靶点口服剂型获批上市。

众泰汽车:二审判决公司需支付上海思致2950万元及逾期利息 可能对本期或期后业绩产生较大影响】

众泰汽车(000980.SZ)公告称,此前披露,原告上海思致因知识产权合同纠纷一案,向金华市中级人民法院起诉公司,主要诉讼请求:申请判决被告支付知识产权授权许可费及逾期利息。公司提起反诉,要求判决解除双方签订的知识产权合同。公司近日收到浙江省高级人民法院《民事判决书》,二审判决维持解除双方签订的知识产权合同,同时撤销一审判决中驳回上海思致全部诉讼请求的内容,改判众泰汽车支付上海思致2950万元及逾期利息。该判决可能对公司本期或期后业绩产生较大影响。

北京君正:遭股东北京屹唐盛芯减持482.54万股】

北京君正(300223.SZ)公告称,公司股东北京屹唐盛芯半导体产业投资中心(有限合伙)于2025年7月18日至2025年9月12日,通过集中竞价方式减持公司股份482.54万股,减持比例为0.999999%。本次权益变动不会导致公司控制权发生变更,不会对公司的持续性经营产生影响。

晶晨股份:拟3.16亿元收购芯迈微半导体100%股权】

晶晨股份(688099.SH)公告称,公司拟以现金方式收购芯迈微半导体(嘉兴)有限公司100%股权,收购对价合计为3.16亿元。交易完成后,芯迈微将成为公司全资子公司,纳入公司合并报表范围。标的公司在物联网、车联网、移动智能终端领域拥有丰富的技术积累和完整的产品与解决方案。通过本次交易,助力公司构建起“蜂窝通信+光通信+Wi-Fi”的多维通信技术栈与产品矩阵,最终形成以“端侧智能+算力+通信”为主干、软硬件一体为支撑,面向多场景, 具有独特竞争力的泛AIoT解决方案。

【9天8板首开股份:近期公司股票交易呈现股东人数显著增长、个别机构股东出现减持清仓等情况】

首开股份(600376.SH)公告称,自2025年9月3日至9月12日期间,公司股票收盘价格涨幅偏离值累计达到100%,属于股票交易严重异常波动情形。近期公司股票交易呈现出交易量明显增长、换手率大幅提升、股东人数显著增长、个别机构股东出现减持清仓等情况。根据天眼查显示,基金持有宇树科技4.7683%股权。按此计算,盈信公司间接持有的宇树科技股权比例约为0.3%,持股比例很低。盈信公司对基金的投资仅为财务性投资,对基金决策运作无控制力和影响力。

绿的谐波:共同实控人、第一和第二大股东左晶及左昱昱已完成减持合计2.99%股份】

绿的谐波(688017.SH)公告称,公司于近日收到左晶及左昱昱的《关于股份减持结果的告知函》,现将相关减持计划实施结果具体公告如下:截至2025年9月15日,左晶累计减持公司股份数量为274.51万股,占公司总股本比例为1.4974%;左昱昱累计减持公司股份数量为274.08万股,占公司总股本比例为1.4950%。本次减持计划已实施完毕。小财注:左昱昱与左晶兄弟二人分别为绿的谐波董事长和副董事长,且共同为公司实际控制人。截至二季度末,左晶与左昱昱合计持股37.4%,分别为绿的谐波第一大股东和第二大股东。

杭可科技:实际控制人曹骥拟询价转让总股本3%】

杭可科技(688006.SH)公告称,公司股东曹骥计划通过询价转让方式转让1811.02万股,占公司总股本的3.00%,转让原因为自身资金需求。出让方曹骥为公司控股股东、实际控制人、董事长,持股比例超过总股本5%。转让价格下限不低于发送认购邀请书之日前20个交易日股票交易均价的70%。受让方需具备相应定价能力和风险承受能力。

投资&签约

老凤祥:控股子公司拟共同投资组建老凤祥精材公司 建设现代化精炼厂及配套检测实验室】

老凤祥(600612.SH)公告称,公司下属控股子公司老凤祥首饰研究所拟与具有专业技术优势和市场规模的翠绿股份、上海鑫派共同投资组建老凤祥精材公司,在上海市金山区建设一座符合国家环保标准和上海黄金交易所认证标准的现代化精炼厂及配套检测实验室,并开展相关业务。老凤祥精材公司注册资本5000万元,其中老凤祥首饰研究所出资3500万元,占比70%。预计项目总投资金额不超过2.15亿元。通过上述项目,公司拟在上海市域内建成贵稀金属研发与生产加工基地,持续推动新材料、新工艺突破。

龙磁科技:拟投资2.1亿元建设越南龙磁二期工程 实现永磁铁氧体原料的本地化供应】

龙磁科技(300835.SZ)公告称,公司全资子公司越南龙磁拟投资约2.1亿元建设二期工程,主要建设内容为新增10,000吨永磁铁氧体湿压磁瓦产能,并配套25,000吨预烧料产能,在产能规模升级的同时向上游延伸产业链,实现永磁铁氧体原料的本地化供应。项目计划于2025年9月启动建设,分两次建设,建设周期共36个月。

斯莱克:签订2.3亿元新能源精密结构件项目投资合作协议】

斯莱克(300382.SZ)公告称,公司与肥东县人民政府签订了《新能源精密结构件项目投资合作协议》,项目总投资2.3亿元,建设新能源电池壳生产线、极柱生产线等。项目实施主体为公司在肥东县的项目公司。本次投资事项无需提交公司董事会、股东会审议,不构成关联交易,亦不构成重大资产重组。项目旨在完善公司新能源电池壳业务产能布局,预计对公司2025年度业绩不构成重大影响。

股权变动

华海清科:初步确定的本次询价转让价格为102元/股】

华海清科(688120.SH)公告称,根据2025年9月15日询价申购情况,初步确定的本次询价转让价格为102.00元/股。参与报价的机构投资者家数为40家,合计有效认购股份数量为22,495,000股,对应转让底价的有效认购倍数为1.75倍。本次询价转让拟转让股份已获全额认购,初步确定受让方为30家机构投资者,拟受让股份总数为12,829,733股。本次询价转让不涉及公司控制权变更,不会影响公司治理结构和持续经营。

华大基因:询价转让初步确定转让价格为44.10元/股】

华大基因(300676.SZ)公告称,询价转让初步确定的转让价格为44.10元/股。本次询价转让为非公开转让,不通过集中竞价交易方式或大宗交易方式进行,不属于通过二级市场减持。

晶科能源:询价转让价格为4.90元/股】

晶科能源(688223.SH)公告称,根据2025年9月15日询价申购情况,初步确定的本次询价转让价格为4.90元/股。本次询价转让拟转让股份已获全额认购,初步确定受让方为22家机构投资者,拟受让股份总数为4亿股。

增减持&回购

工业富联:回购注销128.55万股股权激励限制性股票】

工业富联(601138.SH)公告称,因部分激励对象已离职、个人业绩考核未达标、身故、发生职务变更、个人资格发生变化等原因,公司决定回购注销128.55万股限制性股票,回购价格为授予价格或市价(孰低为准)。预计本次限制性股票将于2025年9月18日完成注销。

斯迪克:近期实控人金闯减持260万股公司股份】

斯迪克(300806.SZ)公告称,公司控股股东、实际控制人、董事长、总经理金闯于2025年9月3日至9月12日期间,通过大宗交易和集中竞价交易方式合计减持公司股份260万股,导致其及其一致行动人施蓉合计持股比例由39.50%降至38.92%,权益变动触及1%的整数倍。本次减持与此前披露的减持计划一致,不会导致公司控制权变更,不会对公司治理结构和持续经营产生影响。

华宏科技:周世杰通过大宗交易减持0.32%股份】

华宏科技(002645.SZ)公告称,公司可转债转股导致持股5%以上股东周世杰的持股比例被动稀释,同时周世杰通过大宗交易减持公司股份200万股,占公司剔除回购专用账户中股份数量后的总股本的0.32%。本次权益变动过程中,周世杰所持股份占公司总股本的比例已触及1%的整数倍。

齐鲁银行:部分董监高计划增持不低于350万元公司股份】

齐鲁银行(601665.SH)公告称,公司部分董事、监事、高级管理人员和总行部门、分行主要负责人等计划通过上海证券交易所交易系统集中竞价交易方式,以自有资金共计不低于人民币350万元自愿增持公司股份。增持主体基于对公司价值的认可、未来战略规划及发展前景的信心,相信公司股票长期投资价值。增持计划将在2025年9月16日至12月31日实施,不设价格区间。增持主体在增持后的6个月内将不减持本次增持的股份。

五洲交通:控股股东拟增持0.85亿元-1.7亿元公司股份】

五洲交通(600368.SH)公告称,公司控股股东广西交通投资集团有限公司计划自2025年9月15日起12个月内,通过上海证券交易所集中竞价交易等方式增持公司股票,拟增持金额不低于0.85亿元且不高于1.7亿元。增持旨在基于对公司未来发展前景的信心和中长期投资价值的认可,提升公司市值和资本市场形象,维护上市公司及广大投资者的利益,促进公司持续、稳定、健康发展。

股价异动

【5天3板百利科技:控股股东所持部分股份将被司法拍卖的风险】

百利科技(603959.SH)发布股票交易异常波动公告,公司于近日收到北京金融法院发来的《拍卖事项通知书》,获悉北京金融法院将在京东司法拍卖平台对公司控股股东新海新所持公司无限售流通股48,078,800股股票进行拍卖,约占公司总股本的9.81%。本次司法拍卖事项尚在公示阶段,后续将涉及竞拍、缴款、股权变更过户等环节,拍卖结果尚存在不确定性。

其他

西南证券西证国际证券将于9月29日不再具有上市地位】

西南证券(600369.SH)公告称,公司全资子公司西证国际投资有限公司之控股子公司西证国际证券因未能在2025年9月3日复牌截止日前达成复牌指引,根据联交所上市规则,西证国际证券将于2025年9月29日不再具有上市地位。西证国际证券经营规模较小,占公司整体比重较低,不会对公司日常经营活动构成重大影响。公司已提前做好相关预案,积极谋划境外业务转型发展。

白云山:分公司药物BYS10片进入关键性临床试验】

白云山(600332.SH)公告,分公司药物进入关键性临床试验。分公司白云山制药总厂研发的选择性RET小分子抑制剂BYS10片于近日收到国家药品监督管理局药品审评中心(CDE)的反馈意见。BYS10片主要用于治疗非小细胞肺癌、甲状腺髓样癌等晚期实体瘤,已投入研发费用1.46亿元,近日CDE同意BYS10片未来采用Ⅱ期单臂临床试验申请上市。经查询,目前全球仅有Pralsetinib(BLU-667)和Selpercatinib(LOXO-292)两款RET抑制剂新药获批上市。目前,国内外暂无与BYS10片结构一致的药物上市或注册申报信息。

康龙化成:全资子公司康龙绍兴通过美国FDA现场检查】

康龙化成(300759.SZ)公告称,公司全资子公司康龙化成(绍兴)药业有限公司于2025年5月29日至6月4日接受了美国FDA的cGMP上市批准前检查,检查范围涵盖多个GMP系统。近日,康龙绍兴收到美国FDA出具的现场检查报告,确认其生产设施顺利通过美国FDA的现场质量检查,符合美国药品cGMP质量标准,通过了美国FDA认证。这是公司绍兴原料药商业化生产基地首次通过美国FDA新药批准前检查,也是继宁波原料药生产车间通过美国FDA现场检查后,公司在中国的原料药生产车间再次通过美国FDA检查。这标志着公司质量体系已与国际接轨,具备持续为美国乃至全球市场提供商业化创新药原料药(API)资质。目前,公司位于中、英、美三地的4个原料药商业化生产基地均已通过美国FDA检查。

康泰生物:Sabin株脊髓灰质炎灭活疫苗(Vero细胞)获批上市】

康泰生物(300601.SZ)公告称,全资子公司北京民海生物科技有限公司收到国家药品监督管理局签发的《药品注册证书》,Sabin株脊髓灰质炎灭活疫苗(Vero细胞)获批上市,用于预防脊髓灰质炎病毒引起的急性传染病。该疫苗的获批将进一步丰富公司的产品梯队,增强公司的核心竞争力,但产品的上市时间具有一定的不确定性,敬请广大投资者谨慎决策,注意投资风险。

免责声明:用户发布的内容仅代表其个人观点,与九方智投无关,不作为投资建议,据此操作风险自担。请勿相信任何免费荐股、代客理财等内容,请勿添加发布内容用户的任何联系方式,谨防上当受骗。

举报

相关股票

相关板块

  • 板块名称
  • 最新价
  • 涨跌幅

相关资讯

扫码下载

九方智投app

扫码关注

九方智投公众号

头条热搜

涨幅排行榜

  • 上证A股
  • 深证A股
  • 科创板
  • 排名
  • 股票名称
  • 最新价
  • 涨跌幅
  • 股圈