行情中心 沪深A股 上证指数 板块行情 股市异动 股圈 专题 涨跌情报站 盯盘 港股 研究所 直播 股票开户 智能选股
全球指数
数据中心 资金流向 龙虎榜 融资融券 沪深港通 比价数据 研报数据 公告掘金 新股申购 大宗交易 业绩速递 科技龙头指数

24只科技潜力股出炉:估值盈利或迎双重修复(附全名单)

证券时报网 11-29 17:38

未来,机构仍看好科技主线。

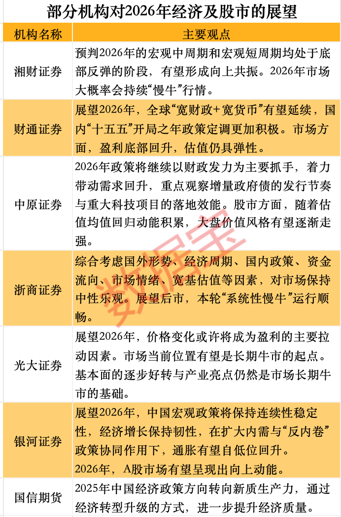
年末,机构密集召开2026年度策略会、发布经济及大类资产展望报告,聚焦2025年走势总结、“十五五” 开局宏观经济前瞻、A 股投资主线及产业机遇。

光大证券表示,基本面的逐步好转与产业亮点仍然是市场长期牛市的基础。与往年相比,当前指数仍然有相当大的上涨空间。

银河证券表示,当前A股估值处于相对合理区间,与全球主要权益市场比较来看仍处于中等偏低水平。2026年,A股市场有望呈现出向上动能。

机构普遍看好科技主线

对于未来的投资主线,机构观点显示,科技引领、内需复苏、顺周期修复这三大方向有望迎来上行空间。其中,包含AI、具身智能、固态电池、半导体、可控核聚变在内的科技领域(下称“五大科技领域”),尤其是与新质生产力紧密相关的板块,已成为机构普遍看好的核心方向。

中原证券对2026年投资主线的展望主要观点是从极致成长到均衡配置。科技板块方面,以人工智能、具身智能为代表的上下游产业链在经历估值快速拉升后,预计盈利增速将呈现边际放缓趋势。传统产业领域,建议聚焦上游行业在“人工智能+”赋能下的提质升级机遇,以及“反内卷”政策推动产能出清后带来的盈利修复主题机会。

浙商证券表示,科技端:从政策支持、技术突破及商业化落地机遇出发,建议关注AI算力、机器人、固态电池、光刻机、可控核聚变及深海科技领域六大主题投资机会;内需端:老龄化进程加速背景下,持续看好银发经济主题投资机会。

光大证券表示,综合来看,目前TMT及先进制造或许正处于上涨行情的第二阶段,2026年TMT以及先进制造板块未来或有较大空间。

科技板块年内涨幅明显

上文提及的五大科技领域今年以来均有超额回报率。

今年以来,Wind概念指数(半导体取申万二级行业指数)中,固态电池指数、核聚变指数涨幅均超过55%;具身智能指数、半导体指数及人工智能指数涨幅均超过30%;今年以来上证指数累计涨16.02%。

从指数成份股业绩来看,今年前三季度五大科技领域成长性显著改善,净利润同比增幅均超去年全年:人工智能半导体板块前三季度净利润同比大增超 50%,而去年全年均低于 15%;固态电池板块前三季度净利润增幅超 20%,去年全年则小幅下滑。营收端,人工智能板块前三季度同比增幅超 15%,高于去年全年的约 10%。

24只科技股有望迎估值盈利双重修复

结合机构观点及一致预测数据,上述五大科技领域中,24 家公司有望实现估值与盈利双重修复。筛选条件包括:2026 年预测市盈率(正值,下称前瞻市盈率)较当前滚动市盈率折价超 30%;机构一致预测 2025 年、2026 年净利润增幅均超 30%(含 2025 年有望扭亏为盈的公司);年内涨幅低于 16%(跑输上证指数)。

具体来看,前瞻市盈率较当前滚动市盈率折价超过50%的公司有11家,包括唯捷创芯洪都航空新相微等。

唯捷创芯前瞻市盈率约75倍,较当前900余倍的市盈率折价超90%。公司的主要产品为射频功率放大器模组、部分射频开关芯片及Wi-Fi射频前端模组产品。东吴证券表示,公司核心产品技术突破与市场拓展成果显著,战略投资楠菲微电子,完善万物智联产业生态布局,为其拓展云侧与端侧协同创新奠定基础,有望共同推动高质量国产替代进程。

新相微前瞻市盈率较当前市盈率折价超过85%。公司上市以来在OLED领域一直积极投入各应用领域的产品,包括穿戴,手机,笔电和车载等。目前穿戴领域的显示驱动芯片已开始量产,终端客户以主流品牌为主。

这24家公司中,前瞻市盈率较低的有三人行赛力斯佳电股份等,其中佳电股份前瞻市盈率低于18倍,较当前市盈率折价超过45%,公司大股东哈电集团(哈尔滨电气集团有限公司)参与了ITER(国际热核聚变实验堆)等项目的关键部件研制工作。

从机构预测数据来看,机构一致预测2025年净利润增幅超过100%的公司有11家,主要涉及人工智能半导体、具身智能相关公司,包括德尔股份甬矽电子士兰微等公司。

这些公司今明两年业绩的增长或与自身订单的增长有密切关系。

华天科技获机构一致预测2025年净利润增幅有望超过45%,2026年有望超过35%。公司在10月末表示,2025年以来,公司汽车电子、存储器订单大幅增长,先进封装研发和业务布局有序推进。

新相微在10月末表示,公司第四季度的业绩有望实现进一步增长,并使本年度营业收入实现同比稳健增长。

免责声明:本页所载内容来旨在分享更多信息,不代表九方智投观点,不构成投资建议。据此操作风险自担。投资有风险、入市需谨慎。

举报

相关股票

相关板块

  • 板块名称
  • 最新价
  • 涨跌幅

相关资讯

扫码下载

九方智投app

扫码关注

九方智投公众号

头条热搜

涨幅排行榜

  • 上证A股
  • 深证A股
  • 科创板
  • 排名
  • 股票名称
  • 最新价
  • 涨跌幅
  • 股圈