上证报中国证券网讯10月31日,金融监管总局发布的行政处罚信息公示列表显示,一批金融机构收到千万级罚单。
据上海证券报记者统计,中国银行、农业银行、民生银行、平安银行、浦发银行等5家金融机构被罚款超2.15亿元。相关负责人员被警告或处以罚款。

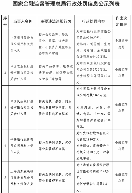
具体来看,中国银行因相关公司治理、贷款、同业、票据、资产质量、不良资产处置等业务管理不审慎等违法违规行为,被罚9790万元。5名相关责任人被警告并罚款合计30万元。
“此次处罚是基于2023年风险管理及内控有效性现场检查发现的问题作出的。”中国银行对上海证券报记者回应,中国银行高度重视、立行立改,深刻剖析原因,坚持举一反三,扎实推进整改,严肃追责问责,目前已基本完成整改。
中国银行表示,下一步将深入贯彻落实党中央决策部署和监管部门要求,坚持依法合规经营,不断提升风险管理与内部控制水平,服务实体经济高质量发展。
农业银行被处以罚款2720万元,主要涉及相关产品销售、服务收费不合规,信贷资金流向管理不审慎等违法违规行为。同时,金融监管总局对1名相关责任人警告并罚款10万元。
因相关贷款、票据、同业等业务管理不审慎,监管数据报送不合规等,民生银行被罚5865万元,6名相关责任人被警告并罚款合计36万元。
此外,平安银行、浦发银行均因相关互联网贷款、代销等业务管理不审慎而收到罚单。
其中,平安银行被处以罚款1880万元,2名相关责任人被警告并罚款合计10万元,1名相关责任人被警告。浦发银行被处以罚款1270万元,1名相关责任人被警告并罚款7万元。
.paragraphFormat{
text-indent: 2em;
margin-top: 6px;
margin-bottom: 6px;
position: relative;
}
img{
display: block;
margin: 0 auto;
}
table{
border: 1px solid black;
border-collapse: collapse;
}
table td{
border: 1px solid black;
}



