钟南山“点名”旗下板蓝根产品,周五白云山A股涨停,H股大涨13.28%,公司市值一天飙升100亿元!
刚刚,白云山发布澄清公告称,有关媒体报道所涉及的相关结论只是针对公司合营企业白云山和黄公司复方板蓝根颗粒开展的抗新型冠状病毒体外筛选的实验结果,后续将开展进一步工作,相关工作尚存在一定的不确定性。复方板蓝根颗粒的销售预计不会对本公司的经营业绩构成重大影响。

来源:公司公告
钟南山“点名” 白云山股价飙升
白云山官微近日发布消息称,中国工程院院士钟南山近日在某研讨会上表示,白云山复方板蓝根颗粒对新冠病毒有效。10月16日当天,多家媒体对此做了报道。
据悉,当天研讨会上,钟南山院士在报告中提到,经过十多年的联合攻关,白云山板蓝根能很好的预防病毒进入细胞,有抗炎的作用,即白云山板蓝根具有抑制病毒侵入、调节炎症等药理作用。新冠肺炎疫情发生以来,研究团队十分重视“南药”抗新冠病毒的研究,结合临床实践的有益经验,与广药集团合作对旗下10个企业的16个已上市中成药开展了抗新型冠状病毒的体外药效筛选,发现了白云山复方板蓝根颗粒具有体外抑制药效。
在该消息的提振下,白云山A股和H股10月16日均大幅拉升。


来源:Choice
白云山的强劲表现,还带动了当日抗流感概念股的走势。香雪制药、新光药业涨停,红日药业涨超8%,葵花药业、葫芦娃涨超7%。
白云山澄清
研究结论只是体外筛选试验结果
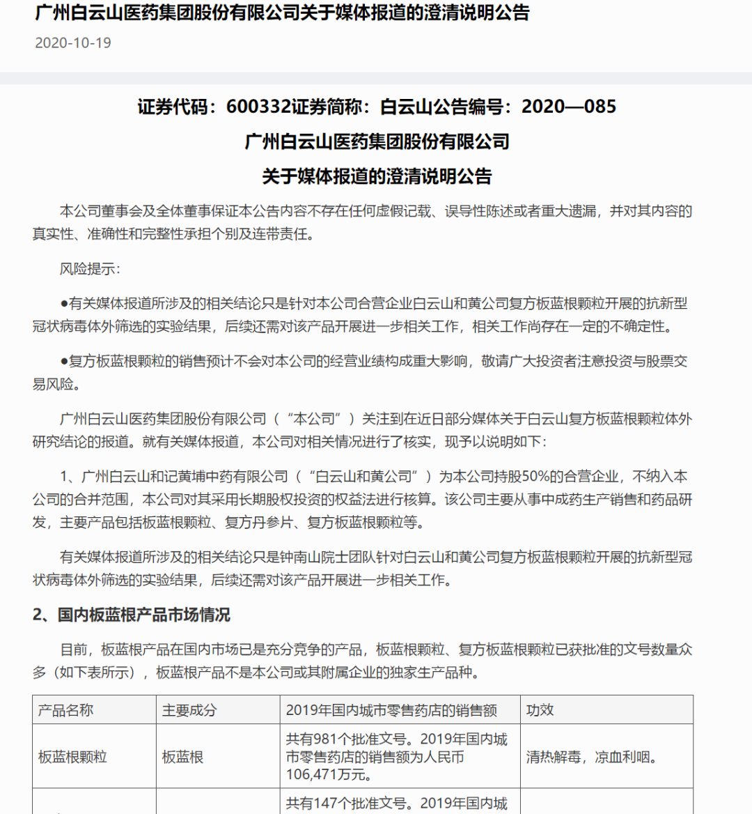
白云山10月18日发布澄清公告显示,公司关注到在近日部分媒体关于白云山复方板蓝根颗粒体外研究结论的报道。对此,公司称,广州白云山和记黄埔中药有限公司(简称“白云山和黄公司”)为公司持股50%的合营企业,不纳入公司的合并范围,公司对其采用长期股权投资的权益法进行核算。该公司主要从事中成药生产销售和药品研发,主要产品包括板蓝根颗粒、复方丹参片、复方板蓝根颗粒等。
白云山表示,有关媒体报道所涉及的相关结论只是钟南山院士团队针对白云山和黄公司复方板蓝根颗粒开展的抗新型冠状病毒体外筛选的实验结果,后续还需对该产品开展进一步相关工作。
公告还介绍了当前国内板蓝根产品的市场情况。公告显示,目前,板蓝根产品在国内市场已是充分竞争的产品,板蓝根颗粒、复方板蓝根颗粒已获批准的文号数量众多,板蓝根产品不是本公司或其附属企业的独家生产品种。
根据公告,板蓝根颗粒和复方板蓝根颗粒目前分别有981个批准文号和 147个批准文号。2019年国内城市零售药店的销售额分别为人民币10.65亿元和4.3亿元。两种产品都有清热解毒、凉血的功效。
不对公司业绩构成重大影响
公开资料显示,白云山主要从事中西成药、化学原料药、天然药物、生物医药、化学原料药中间体的研究开发、制造与销售;大健康产品的研发、生产与销售等相关业务。旗下拥有12 家老字号药厂,如陈李济药厂、中一药业、潘高寿药业等,另外,“王老吉”、“白云山”品牌也是家喻户晓。
针对板蓝根产品对上市公司业绩的影响,白云山称,目前,公司及下属子公司、合营企业中仅有白云山和黄公司生产和销售板蓝根产品。
2019年,公司从白云山和黄公司获得的投资收益为人民币6796.03万元,约占本公司当年利润总额的1.65%;2020年上半年获得的投资收益为人民币3599.82万元,约占公司当期利润总额的1.59%。
白云山和黄公司生产的复方板蓝根颗粒2019年销售收入约为人民币10910.07万元,占该公司当年销售收入的7.23%;2020年上半年销售收入约为人民币7554.61万元,占该公司同期销售收入的8.35%。复方板蓝根颗粒的销售预计不会对公司的经营业绩构成重大影响。
值得一提的是,今年上半年,白云山的业绩并不理想。半年报显示,2020年上半年,公司实现营业收入人民币304.7亿元,同比下降8.61%;归属于本公司股东的净利润为人民币17.64亿元,同比下降30.75%。
公司称,2020年上半年,在新冠肺炎疫情的影响与冲击下,集团各业务板块均受到不同程度的影响,从而导致经营业绩同比下降。
(文章来源:中国证券报)



