
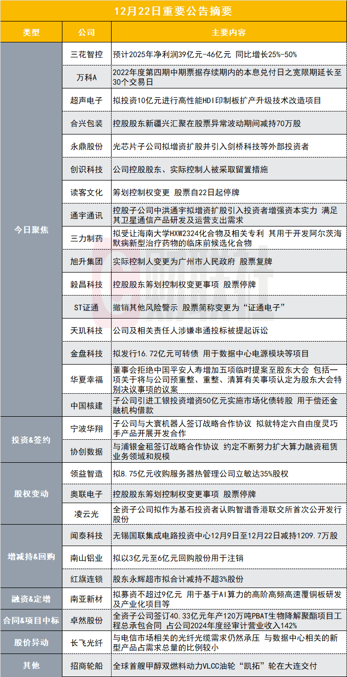
今日聚焦
【三花智控:预计2025年净利润39亿元-46亿元 同比增长25%-50%】
三花智控(002050.SZ)发布2025年度业绩预告,预计归属于上市公司股东的净利润为38.74亿元—46.49亿元,比上年同期增长25%-50%。基本每股收益为0.98元/股—1.18元/股。报告期内,公司巩固制冷空调电器零部件业务龙头地位,把握市场需求增长契机,依托技术积淀与规模化生产优势实现业务持续增长;同时,凭借新能源汽车热管理领域的领先布局和标杆客户示范效应,拓展优质订单,推动汽车零部件业务稳步提升。两大板块协同发力,支撑全年业绩增长。小财注:Q3净利11.32亿元,据此计算,Q4净利预计6.32亿元-14.06亿元,环比变动-44%-24%。
【万科A:2022年度第四期中期票据存续期内的本息兑付日之宽限期延长至30个交易日】
万科A(000002.SZ)公告称,公司在中国银行间市场交易商协会网站披露了关于2022年度第四期中期票据延长宽限期及宽限期内本息偿付安排的公告。公告显示,本期中期票据存续期内的本息兑付日之宽限期由5个工作日延长至30个交易日,宽限期内不设罚息,未偿付本金宽限期内按照本期中期票据票面利率继续支付利息。本期中期票据延长宽限期后,其偿付顺序不劣于发行人所有到期顺序晚于本期中期票据的债券(即2025年12月15日后到期的债券)。在兑付本期中期票据尚未清偿的本金及应付利息前,发行人不得向任何后续到期债券支付本金。本次延长宽限期仅调整本期中期票据的兑付期限,不改变其在2025年12月15日确定的原始偿付顺序。若发行人擅自向后续到期债券支付本金,本期中期票据尚未清偿的本息立即到期应付。
【天玑科技:公司及相关责任人涉嫌串通投标被提起诉讼】
天玑科技(300245.SZ)公告称,公司于近日收到上海市虹口区人民检察院送达的《起诉书》,上海市虹口区人民检察院以公司及相关责任人涉嫌在一项目中串通投标提起诉讼。目前公司生产经营正常,上述事件暂未对公司产生重大影响。
【金盘科技:拟发行16.72亿元可转债 用于数据中心电源模块等项目】
金盘科技(688676.SH)公告称,公司本次发行可转债募集资金总额为16.72亿元,扣除相关发行费用后将用于投资以下项目:数据中心电源模块及高效节能电力装备智能制造项目”建成达产后将新增产能数据中心电源模块等成套系列产品1,200套/年(包括中低压开关设备1.9万台/年)、VPI变压器410万kVA/年;高效节能液浸式变压器及非晶合金铁芯智能制造项目”建成达产后将新增产能非晶合金铁芯及硅钢立体卷铁芯液浸式变压器1,578万kVA/年等。
【超声电子:拟投资10亿元进行高性能HDI印制板扩产升级技术改造项目】
超声电子(000823.SZ)公告称,公司控股子公司汕头超声印制板(三厂)有限公司拟投资高性能HDI印制板扩产升级技术改造项目,总投资额预计为10.08亿元(不含税),项目建成后,预计新增年产能24万平方米,达产年(第三年)新增年销售收入8.07亿元,新增利润总额1.12亿元。资金来源为银行贷款7.2亿元、其余自有资金投入。预计2026年12月达到设计产能的50%,即10000平方米/月;预计2027年6月达到项目设计产能的100%,即20000平方米/月。
【合兴包装第一大股东、控股股东新疆兴汇聚在股票异常波动期间减持70万股】
合兴包装(002228.SZ)发布股票交易异常波动公告称,经核查,公司股票异常波动期间,公司控股股东新疆兴汇聚通过集中竞价交易方式减持公司股份70万股(占公司总股本0.06%),该减持行为与此前披露的减持计划一致。
【永鼎股份:光芯片子公司拟增资扩股并引入剑桥科技等外部投资者】
永鼎股份(600105.SH)公告称,公司控股子公司鼎芯光电拟增资扩股并引入外部投资者,包括无锡集萃、苏州龙驹、福州创新、临沪创业、南京航源、剑桥科技和苏州同芯等,合计现金增资5500万元。增资完成后,公司及控股子公司合计持有鼎芯光电的股权比例从55.8879%下降至52.4914%,公司直接持有的股权比例从24.2384%下降至22.7654%。鼎芯光电主营光芯片制造业务。
【创识科技:公司控股股东、实际控制人被采取留置措施】
创识科技(300941.SZ)公告称,公司于近日收到邹平市监察委员会签发的《立案通知书》和《留置通知书》,公司控股股东、实际控制人张更生被立案调查并实施留置措施。张更生已于2025年5月17日辞任公司董事、董事长,目前未在公司担任董事及高管职务。
【南亚新材:拟募资不超过9亿元 用于基于AI算力的高阶高频高速覆铜板研发及产业化项目等】
南亚新材(688519.SH)公告称,公司董事会已审议通过关于公司符合向特定对象发行A股股票条件的议案。本次发行股票数量不超过7043.13万股,募集资金总额不超过9亿元,用于基于AI算力的高阶高频高速覆铜板研发及产业化项目和补充流动资金。发行对象为不超过35名符合法律法规规定的特定对象。本次发行前公司滚存未分配利润由本次发行完成后的新老股东共享。
【读客文化:筹划控制权变更 股票自22日起停牌】
读客文化(301025.SZ)公告称,公司收到控股股东及实际控制人华楠、华杉通知,正在筹划公司控制权变更相关事宜。为保证公平信息披露,避免股价异常波动,公司股票自2025年12月22日开市起停牌,预计停牌时间不超过2个交易日。本次交易事项的具体方案尚在筹划中,尚未签署正式协议,存在不确定性。
【通宇通讯:控股子公司中洪通宇拟增资扩股引入投资者增强资本实力 满足其卫星通信产品研发及运营支出需求】
通宇通讯(002792.SZ)公告称,公司控股子公司中洪通宇拟以增资扩股形式引入投资者武汉武创院投资有限公司,后者拟以现金方式增资1000万元,增资金额全部计入注册资本。增资后,中洪通宇注册资本由2亿元增加至2.1亿元,通宇通讯持股比例由90%变更为85.7143%。此次增资旨在增强中洪通宇资本实力,满足其卫星通信产品研发及运营支出的资金需求。
【三力制药:拟受让海南大学HXW2324化合物及相关专利 其用于开发阿尔茨海默病新型治疗药物的临床前候选化合物】
三力制药(603439.SH)公告称,公司与海南大学签署了《技术转让(专利申请权)合同》,旨在通过整合公司产业化能力与高校研发资源,推动创新药物科研成果转化。合同约定海南大学将其HXW2324化合物及相关专利的专利申请权转让给三力制药,转让价款总额为2亿元,包括里程碑款0.2亿元和销售提成1.8亿元。HXW2324化合物是用于开发阿尔茨海默病(Alzheimer'sdisease,AD)新型治疗药物的临床前候选化合物。
【宁波华翔:子公司与大寰机器人签订战略合作协议 拟就特定六自由度灵巧手产品开展开发合作】
宁波华翔(002048.SZ)公告称,公司子公司宁波华翔启源科技有限公司与深圳市大寰机器人科技有限公司签订《战略合作协议》,双方拟在通用人形机器人灵巧手的研发、制造和销售等领域加强合作。双方就华翔启源及华翔启源客户机器人产品需求的特定六自由度灵巧手产品开展相关的开发和量产方面的合作,其中大寰机器人负责产品设计及开发验证,伺服电缸模组,华翔启源负责灵巧手方案确认、量产组装及华翔启源客户销售。
【旭升集团:实际控制人变更为广州市人民政府 股票复牌】
旭升集团(603305.SH)公告称,公司控股股东、实际控制人徐旭东及其一致行动人正在筹划涉及所持有公司股份转让事宜,该事项可能导致公司控制权变更。2025年12月22日,徐旭东、陈兴方、旭晟控股、旭日实业与广州工业投资控股集团有限公司等签署相关协议,徐旭东先生拟向广州工控集团转让其持有的旭晟控股51%股权,陈兴方拟向广州工控集团、工控汽车零部件集团分别转让其持有的旭晟控股16%股权、33%股权。本次权益变动完成后,公司的控股股东将由徐旭东先生变更为广州工控集团,公司的实际控制人将由徐旭东先生变更为广州市人民政府。公司A股股票自2025年12月23日(星期二)上午开市复牌。
【领益智造:拟8.75亿元收购服务器热管理公司立敏达35%股权】
领益智造(002600.SZ)公告称,公司与张强等11位股东签订《股权转让协议》,以8.75亿元价格现金收购其持有的立敏达35%股权,并通过表决权委托取得目标公司17.78%股权的表决权,合计控制目标公司52.78%表决权。交易完成后,立敏达将纳入公司合并报表范围。立敏达在企业级服务器热管理领域具备深厚的核心技术积累和丰富的行业经验,其主营业务包括服务器液冷快拆连接器(UQD)、液冷歧管(Manifold)、单相液冷散热模组(服务器液冷板及光模块冷板)、相变液冷散热模组、服务器均热板(VC和3DVC)等热管理核心硬件产品,以及母线排(Busbar)、服务器机架等,是一家以热管理产品为核心的服务器综合硬件方案供应商。
【毅昌科技:控股股东筹划控制权变更事项 股票停牌】
毅昌科技(002420.SZ)公告称,公司控股股东高金技术正在筹划公司控制权变更相关事宜,可能导致公司控股股东、实际控制人发生变更。经申请,公司股票自2025年12月23日开市起停牌,预计不超过2个交易日。目前各方尚未签署相关协议,交易事项能否实施完成及实施结果尚存在不确定性。
【卓然股份:全资子公司签订40.33亿元年产120万吨PBAT生物降解聚酯项目工程总承包合同 占公司2024年度经审计营业收入142%】
卓然股份(688121.SH)公告称,全资子公司卓然数智与业主方东景绿能、内蒙古东景中科新材料科技有限公司,EPC总承包方山西安装正式签署《内蒙古东景中科新材料有限公司年产120万吨PBAT生物降解聚酯项目工程总承包合同》项下《四方变更补充协议》。本次签订的《补充协议》在原合同合作模式下,进一步明确了卓然数智在该项目项下所获订单的总体金额。根据《补充协议》约定,卓然数智将承担设备供货,协议总金额预计约40.33亿元人民币,占公司2024年度经审计营业收入的142.09%。
【ST证通:撤销其他风险警示 股票简称变更为“证通电子”】
ST证通(002197.SZ)公告称,公司股票交易于2025年12月23日开市起停牌一天,于2025年12月24日开市起复牌。公司股票自2025年12月24日开市起撤销其他风险警示,股票简称由“ST证通”变更为“证通电子”,证券代码仍为002197,撤销其他风险警示后,公司股票交易的日涨跌幅限制由5%变为10%。
【华夏幸福:董事会拒绝中国平安人寿增加五项临时提案至股东大会 包括一项关于将与公司预重整、重整、清算有关事项认定为股东大会特别决议事项的议案】
华夏幸福(600340.SH)公告称,公司董事会拒绝股东中国平安人寿保险股份有限公司提交的五项临时提案至2025年第三次临时股东大会审议。主要理由包括:提案违反相关法律法规,与公司拟审议事项存在矛盾冲突,或不属于股东大会职权范围。董事长王文学及全体非独立董事、独立董事均投出反对票。临时提案包括,临时提案一:关于将与公司预重整、重整、清算有关事项认定为股东大会特别决议事项的议案;临时提案二:关于罢免公司第八届董事会非独立董事冯念一的议案;临时提案三:关于选举仇文丽女士为公司第八届董事会非独立董事的议案;临时提案四:关于同意公司配合《债务重组计划》的金融机构债权人委员会进行专项财务尽调的议案;临时提案五:关于要求公司高级管理人员就董事会决议通过的债务重组计划执行情况严重不及预期的具体原因进行详细说明并公开披露的议案。
【中国核建:子公司引进工银投资增资50亿元实施市场化债转股 用于偿还金融机构借款】
中国核建(601611.SH)公告称,其子公司中核二三、中核二四、中核华兴、中核五公司、中核华辰拟引进工银投资通过非公开协议增资方式实施市场化债转股,增资金额合计50亿元,用于偿还标的公司的金融机构借款。增资完成后,公司仍拥有对五家标的公司的实际控制权。此次交易不构成重大资产重组,也不构成关联交易。
【奥联电子:控股股东筹划控制权变更事项 股票停牌】
奥联电子(300585.SZ)公告称,公司控股股东广西瑞盈资产管理有限公司正在筹划协议转让所持有的公司部分股权等事宜,可能导致公司控股股东、实际控制人发生变更。经申请,公司股票自2025年12月22日开市起停牌,预计停牌时间不超过2个交易日。本次交易事项能否最终实施完成及实施结果尚存在不确定性。
【凌云光:全资子公司拟作为基石投资者认购智谱香港联交所首次公开发行股份】
凌云光(688400.SH)公告称,公司全资子公司凌云光国际拟作为基石投资者,使用自有资金不超过500万美元参与认购智谱在香港联交所拟进行的首次公开发行股份。本次交易构成关联交易,但不构成重大资产重组。智谱为国内领先的通用AI大模型企业,公司于2021年投资智谱,双方在工业大数据、AI数字人等业务领域保持长期合作。本次投资符合公司长期战略发展方向,有利于巩固双方合作伙伴关系,发挥协同优势,促进AI创新解决方案开发升级。
投资&签约
【苏州天脉:拟合资设立服务器液冷散热业务公司】
苏州天脉(301626.SZ)公告称,公司拟与李炜、刘晓川、吕磊共同投资设立合资公司天脉昇同科技(苏州)有限公司,注册资本1亿元,公司占92.5%。合资公司将专注于服务器液冷散热产品的研发、生产和销售。本次拟设立的合资公司将按计划开展服务器液冷散热项目,合作各方将充分发挥各自在技术、生产和市场等方面的协同优势。李炜先生、刘晓川先生和吕磊先生在服务器行业具有丰富的经验及资源,预期能够有效推动标的公司服务器液冷散热业务的产品开发、客户验证等工作。
【新诺威:与共同投资设立合资公司 聚焦于GLP-1靶点等相关产品】
新诺威(300765.SZ)公告称,公司拟与中奇制药共同出资4.5亿元设立合资公司,其中公司拟以自有资金出资1.58亿元,占合资公司注册资本的35%。合资公司拟主营创新型代谢类药物的研发、产业化和商业化,主要聚焦于GLP-1靶点等相关产品,涵盖超重/肥胖和2型糖尿病等治疗领域,并不断进行新型药剂开发和适应症扩展。合资公司设立后将承接石药集团有限公司旗下全部GLP-1靶点等相关产品管线。
【协创数据:与浦银金租签订战略合作协议 约定不断努力扩大算力融资租赁业务领域和规模】
协创数据(300857.SZ)公告称,公司与浦银金融租赁股份有限公司签订《战略合作协议》,约定不断努力扩大算力融资租赁业务领域和规模,意向合作规模为人民币20亿元,协议期限为3年。
股权变动
【凌玮科技:拟现金收购江苏辉迈控制权 获取化学合成法球形硅微粉产业化能力】
凌玮科技(301373.SZ)公告称,公司拟以现金方式分两次分别收购陈光荣、刘亚所持江苏辉迈粉体科技有限公司合计100%股权。本次交易,公司使用5020万元收购陈光荣所持标的公司70%股权;在业绩承诺期(2026年1月1日至2027年12月31日)结束后,公司将根据标的公司在业绩承诺期间实现的经审计的累计净利润来确定购买价格,并选择是否购买刘亚持有的标的公司30%股权。标的公司核心产品是纳米球形硅微粉,主要应用于电子电路基板、电子封装、电子胶粘结剂塑料粒子、薄膜纤维、抛光、特种陶瓷和油墨涂料等领域。本次交易是公司切入高端电子材料赛道、构建长期竞争优势的关键战略布局。通过产业整合,获取国内稀缺的化学合成法球形硅微粉产业化能力,从而抢占IC载板、先进封装等前沿市场的制高点。
【东土科技:控股子公司增资扩股引入战略投资者国风投基金】
东土科技(300353.SZ)公告称,公司控股子公司光亚鸿道拟通过增资扩股方式引入战略投资者国风投基金,增资金额为1.1亿元,认购光亚鸿道新增注册资本2875.5485万元。增资完成后,公司持有光亚鸿道的股权比例下降至70.8400%,但光亚鸿道仍为公司控制的企业。国风投基金为中国国新控股有限责任公司旗下专业化、市场化股权运作平台,具备“资本+资源+产业”的系统化赋能能力。本次增资符合光亚鸿道的整体战略发展布局,有助于补充其经营发展所需资金,加速技术研发与市场拓展。
增减持&回购
【闻泰科技:无锡国联集成电路投资中心12月9日至12月22日减持1209.7万股】
闻泰科技(600745.SH)公告称,公司收到持股5%以上股东无锡国联集成电路投资中心(有限合伙)于12月9日至12月22日期间,通过集中竞价和大宗交易方式减持公司股份1209.7万股,占公司总股本的0.97%,持股比例从6.82%减少至5.85%。
【南山铝业:拟以3亿元至6亿元回购股份用于注销】
南山铝业(600219.SH)公告称,公司计划以集中竞价交易方式回购股份,资金总额不低于3亿元,不超过6亿元,用于注销并减少公司注册资本。回购价格不超过7.52元/股。
红旗连锁(002697.SZ)公告称,持股5%以上股东永辉超市因自身资金需求,计划通过集中竞价方式减持不超过1,360万股,占公司总股本比例不超过1%;通过大宗交易方式减持不超过2,720万股,占公司总股本比例不超过2%。减持方式为集中竞价和大宗交易,减持期间为自本减持计划预披露公告发布之日起15个交易日后的3个月内。
【英维克:股东计划减持不超过0.56%公司股份】
英维克(002837.SZ)公告称,公司股东上海秉原旭股权投资发展中心计划自公告披露之日起3个交易日后的三个月内,通过集中竞价或大宗交易方式减持公司股份不超过5,494,883股,约占公司总股本的0.56%。减持原因为股东自身经营资金需求,减持价格根据二级市场价格确定,且不低于上一年度末经审计的每股净资产。减持计划存在不确定性,公司将持续关注并及时披露进展情况。
合同&项目中标
【万泰生物:双价人乳头瘤病毒疫苗(大肠埃希菌)入围2025年国家免疫规划疫苗集中采购项目】
万泰生物公告,公司全资子公司厦门万泰沧海生物技术有限公司参加了2025年国家免疫规划疫苗集中采购项目—双价人乳头瘤病毒疫苗采购项目的投标工作,公司双价人乳头瘤病毒疫苗(大肠埃希菌)入围。公司双价人乳头瘤病毒疫苗(大肠埃希菌)适用于预防因高危型人乳头瘤病毒(HPV)16、18型所致下列疾病:宫颈癌,2级、3级宫颈上皮内瘤样病变(CIN2/3)和原位腺癌(AIS),1级宫颈上皮内瘤样病变(CIN1)以及HPV16型、18型引起的持续感染。公司积极响应世界卫生组织倡议,助力推动全球消除宫颈癌战略,截至本公告披露日,公司入围产品全球销量约8000万剂。本次产品入围将进一步提升我国HPV疫苗接种率,助力我国加速迈向消除宫颈癌的目标。
股价异动
【4天3板长飞光纤:与电信市场相关的光纤光缆需求仍然承压 与数据中心相关的新型产品占需求总量的比例较小】
长飞光纤(601869.SH)发布风险提示公告,公司注意到近期市场对光纤光缆产品供需结构改善,及算力数据中心相关光纤光缆产品关注度较高。当前全球光纤光缆行业市场环境正常,与电信市场相关的光纤光缆需求仍然承压,而与数据中心相关的新型产品占需求总量的比例较小,敬请广大投资者注意投资风险,理性决策,审慎投资。
其他
【联泓新科:联泓格润一体化项目成功投产】
联泓新科(003022.SZ)公告称,公司控股子公司联泓格润(山东)新材料有限公司投资建设的新能源材料和生物可降解材料一体化项目主要装置近日成功投产。该项目包括30万吨/年环氧丙烷装置、天然气制氢装置、130万吨/年甲醇制烯烃装置、20万吨/年乙烯-醋酸乙烯共聚物装置、24万吨/年聚醚多元醇装置等。这些装置均一次性成功开车并稳定运行。联泓格润一体化项目是公司在新能源材料和生物可降解材料领域的重要布局,预计将对公司业绩产生积极影响。但相关产品盈利情况仍存在不确定性,投资者需注意风险。
【启迪药业:证券简称拟变更为“古汉医药”】
启迪药业(000590.SZ)公告称,公司第十届董事会临时会议于2025年12月22日召开,会议审议通过《关于变更公司证券简称的议案》。公司证券简称将由“启迪药业”变更为“古汉医药”,并向深圳证券交易所提交证券简称变更申请。
【招商轮船:全球首艘甲醇双燃料动力VLCC油轮“凯拓”轮在大连交付】
招商轮船(601872.SH)公告称,公司在大连船舶重工集团有限公司订造的全球首艘甲醇双燃料动力VLCC油轮“凯拓”轮于2025年12月22日在大连交付。该船配置脱硫洗涤塔和轴带发电机,可实现传统燃油与甲醇两种燃料模式灵活切换,满足国际海事组织Tier Ⅲ最高排放标准,使用绿色甲醇时可减少70%以上的温室气体排放。VLCC交付后,公司油轮船队节能降碳指标将提升,市场竞争力和服务客户能力将巩固,持续盈利能力将增强。目前公司拥有油轮在手订单15艘,将于2026年至2028年陆续交付。
【中国广核:陆丰2号机组开始全面建设】
中国广核公告,子公司中广核陆丰核电有限公司的陆丰2号机组已于2025年12月22日进行核反应堆主厂房第一罐混凝土浇筑(FCD),即陆丰2号机组于该日开始全面建设,进入土建施工阶段。陆丰2号机组的装机容量为1,245MW。



