智通财经APP获悉,中指研究院发文称,截至目前,21家出险房企债务重组、重整获批及完成,化债总规模约合人民币1.2万亿元,将极大减轻这些企业在短期内公开债务偿还压力。这些企业总有息负债规模接近2万亿,短期内偿还压力较小,进入安全期。出险房企通过多种方式削债,改善资产负债表。随着出险房企债务重组及重整获批,将加速整体房地产风险出清进程。
出险房企化债规模约1.2万亿元,2万亿债务进入安全期
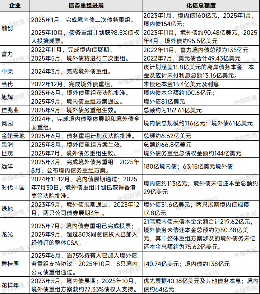
根据统计,截至2025年10月,完成境内及境外债重组的企业有融创(01918)、富力(02777)、奥园、时代中国(01233)、龙光等。完成境外债重组企业有中梁、当代等。境外债重组获批的企业有佳兆业、金轮天地、禹洲地产、绿地等。近几年,已经有华晨地产、新华联和金科完成重整。霍煤龙兴房地产公司重整和协信远创进行重整,已经获得法院批准,目前在执行阶段。
表:出险房企市场化债务重组案例

表:出险房企司法破产重整案例

出险房企通过方式削债降低债务压力,改善资产负债表
出险房企债务重组典型方式包括债转股、以资抵债、全额长展期等,核心是通过削债降低实际债务负担,并改善资产负债表,为长期恢复经营创造有利条件。如龙光境内债重组方案采取了现金要约收购、债转股、以资抵债、全额长展期等方式,境外债采取现金支付、可转债、资产信托、展期等多种方式。
表:龙光境内债重组方案

从企业的削债比例来看,部分企业公开了境外债重组方案,其削债比例在40%-70%左右。如龙光境外债经过重组后削债比例达70%。融创境外债经过第二次重组将全部削债,境内债第二次重组降债比例超过50%。佳兆业、奥园、禹州等海外债经过债务重组,削债比例均超过50%。
表:部分房企重组方案削债情况




