|行业洞察|
【摘要】
5月,山东、广东、内蒙古陆续印发新能源上网电价改革细则,其中山东、蒙东存量机制电价定为燃煤标杆,广东增量项目机制电价为竞价形成;保障时长方面,山东、蒙东存量项目为保障全生命周期合理利用小时或投产满20年后;广东增量海风为14年、其他新能源项目12年。
本次政策推动绿电直连,隔墙售电模式逐步放开,绿电清晰可溯源有望催化更多企业绿能使用需求、提高绿电消纳。
绿电已经从成长模型转向价值模型,市场的困惑主要在于ROE能否稳定下来及稳定在什么水平,这需要依靠合约电价、补贴、绿色交易等政策进展,建议关注高ROE低PB的绿电公司。


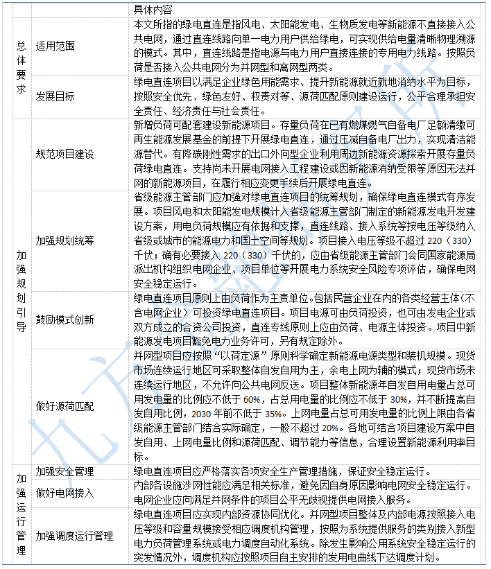
事件:国家发改委、国家能源局印发《关于有序推动绿电直连发展有关事项的通知》,探索创新新能源生产和消费融合发展模式,促进新能源就近就地消纳。主要内容整理如下:
国家发改委、国家能源局《关于有序推动绿电直连发展有关事项的通知》
点评:绿电直连有助于绿电经济性和环境价值体现。本次政策针对对单一用户的绿电供给模式,带来2个明显的好处:
1)可以有效降低企业的用电成本;
2)对于企业碳排放认定有很大帮助(特别是出口型企业)。我国东南沿海出口型企业密集,绿电是该地区重要的新能源资源,随着直供模式推广有望带动海上风电产业快速发展。
明确绿电直供在现货连续运行区域可反送电网,提高绿电直供模式经济性。以往源网荷储一体化项目为了降低公共电网调峰压力,通常对自用电比例都有较高要求且不允许反送电网。《通知》在要求自用电比例不低于30%的基础上,允许现货市场连续运行地区可采取整体自发自用为主,余电上网为辅的模式(即允许反送),这对提高绿电直供模式的经济性和可行性将带来较大帮助。
合理缴纳相关费用且不得减免。绿电直供项目应按相关规定缴纳输配电费、系统运行费用、政策性交叉补贴、政府性基金及附加等费用,各地不得违反国家规定减免有关费用。我们认为此项对于绿电直供项目经济性并无明显影响,只是作为规范化。直供项目的经济性主要取决于自用电比例、直供线路的成本。
行业影响落地在二级市场上,我们认为绿电直供政策有望助力行业估值重塑,对于绿电企业而言,直供用户端意味着用电量需求长期稳定,有望签署带有固定电价性质的多年期长协,保障项目盈利性和稳定性优于其他企业,相关公司包括韶能股份、银星能源、金开新能等;
此外,绿电直供业务已明确直供线路由非电网企业建设,近期国家以及各地相关政策频出,更大概念上的源网荷储一体化项目进展有望加快,从而使得用户侧商业模式更加丰富,电力交易、虚拟电厂、微电网等方向值得关注。相关公司包括国能日新、东方电缆、朗新集团、特锐德、四方股份、东方电子等。
行业现状梳理
山东、广东、蒙东136号文细则陆续落地,山东、蒙东存量机制电价定为燃煤标杆。
5月7日,山东省发改委发布136号文细则,存量项目合约电价为燃煤标杆基准价0.3949元/度,合约周期为保障全生命周期合理利用小时的剩余部分,带补贴的部分照常发放;5月31日后的新增项目,竞价价格原则上不高于上年,合约执行期限文件未明确。
5月12日,广东省电力交易中心印发新能源增量项目相关细则,广东采用集中竞价的方式开展竞价交易,增量项目机制电价的执行期限为海上风电项目14年、其他新能源项目12年,到期后不再执行机制电价。
5月29日,内蒙古自治区发改委、能源局印发蒙东细则通知,纳入机制的电量机制电价为蒙东煤电基准价0.3035元/度,达到全生命周期合理利用小时数或项目投产满20年后,不再执行机制电价;增量项目衔接现行电力交易政策,暂不安排新增纳入机制的电量。
总体来看,基本能延续对新能源发展的友好趋势,参考此前国家发改委、能源局顶层文件(2月9日《关于深化新能源上网电价市场化改革促进新能源高质量发展的通知》,国家发改委、能源局)要求各地要在2025年底前出台并实施具体方案,预计后续各省合约电价细则陆续落地,绿电的存量项目的ROE将得到明确。
新能源上网电价改革政策各地细则陆续落地

绿电当前尚存在六大困境
(1)保障利用小时持续回落,引发消纳忧虑;
(2)非保障利用小时部分的市场化竞争报价,消纳进一步承压;
(3)现货市场部分电价承压;
(4)配储成本;
(5)补贴发放;
(6)风机组件等造价。尽管当前风机组件价格有所回落,新能源上网电价改革、火电的辅助服务降低配储成本,但绿电的商业模型仍未显著改善。
绿电当前面临消纳、电价、现金流问题

小结
复盘过去几年绿电的估值与业绩数据,绿电的估值提升恰好发生于利润高增及ROE的高点,伴随绿电装机增速的回落和ROE的回落(2024年增速已转负),绿电的估值体系也从偏成长的PEG走向偏价值的PB-ROE定价体系。
伴随电力系统的改革逐步推进,通过环境溢价以及市场化交易等,从长期看将会显著的改善绿电的六大困境,赋予绿电稳定的盈利模型。
关注政策推动ROE企稳,当前可优先布局高ROE、低PB绿电公司。
绿电ROE的杜邦拆解

数据来源:Wind,广发证券发展研究中心备注:收盘价日期均为2025/5/30
参考研报
20250602-广发证券-公用事业行业深度跟踪:两部委发文推动绿电直连,关注电力在红利中的改善
20250603-华源证券-大能源行业2025年第22周周报:绿电直连政策出台关注绿电、垃圾焚烧发电
免责声明
本报告仅提供给九方金融研究所的特定客户及其他专业人士,用于市场研究、讨论和交流之目的。
未经九方金融研究所事先书面同意,不得更改或以任何方式传送、复印或派发本报告的材料、内容及其复印本予以任何第三方。如需引用、或经同意刊发,需注明出处为九方金融研究所,且不得对本报告进行有悖于原意的引用、删节和修改。
本报告由研究助理协助资料整理,由投资顾问撰写。本报告的信息均来源于市场公开消息和数据整理,本公司对报告内容(含公开信息)的准确性、完整性、及时性、有效性和适用性等不做任何陈述和保证。本公司已力求报告内容客观、公正,但报告中的观点、结论和建议仅反映撰写者在报告发出当日的设想、见解和分析方法应仅供参考。同时,本公司可发布其他与本报告所载资料不一致及结论有所不同的报告。本报告中的信息或意见不构成交易品种的买卖指令或买卖出价,投资者应自主进行投资决策,据此做出的任何投资决策与本公司或作者无关,自行承担风险,本公司和作者不因此承担任何法律责任。
投资顾问:于鑫(登记编号:A0740622030003)



