智通财经APP获悉,据港交所3月26日披露,双林股份有限公司(简称:双林股份(300100.SZ))向港交所主板提交上市申请书,中信证券和广发证券为联席保荐人。该公司曾于2025年9月24日向港交所递表。

招股书显示,双林股份是传动驱动零部件制造商,向全球汽车市场提供高质量产品,如传动驱动零部件,包括传动组件、新能源驱动系统及轮毂轴承零部件及内外饰。
根据弗若斯特沙利文的资料,按2024年收入计,公司为中国最大的汽车座椅HDM供应商,市场占有率为32.8%;为中国第三大轮毂轴承供应商,市场占有率为6.9%;及中国最大的新能源汽车新能源驱动系统市场公司,市场占有率为9.5%。
从产品组合来看,公司的产品主要包括传动驱动零部件以及内外饰。公司将内外饰业务作为基础业务,传动驱动零部件业务作为战略重点,其中包括传动组件、新能源动力系统及轮毂轴承零部件。
传动驱动零部件涵盖实现动力转换、运动控制及车辆动力学的核心系统。公司的传动零部件将电机动力转换为用于座椅多向调节的直线运动,并通过软轴和智能控制算法实现精确的动力传输。
HDM、轮毂轴承及新能源动力系统是总体汽车零部件市场的分支,于2022年、 2023年及2024年分别占中国市场份额的0.03%、0.3%及0.4%。
通过技术同质性及工艺兼容性,公司亦已将产品种类扩展至人形机器人及低空经济(指在低空空域进行的经济活动及行业)的传动驱动系统所用的关键零部件,但目前该等产品尚未商业化。
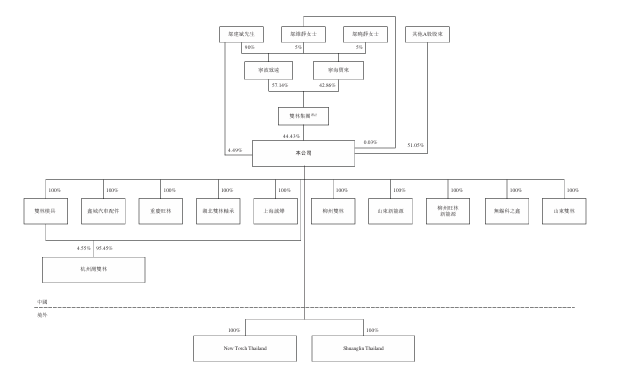
截至2025年12月31日,公司在中国运营20项生产设施,包括位于肇庆、青岛、临沂、济宁、芜湖、无锡、宁波、上海、天津、重庆、苏州、柳州、渖阳、襄阳及荆州的厂房。此外,公司正在经泰国设施进行生产本地化,扩大境外产能。
公司的客户主要来自汽车制造行业,包括汽车制造商、汽车零件制造商和批发商。截至2023年、2024年及2025年12月31日止年度,来自前五大客户的收入分别占各期间总收入的约52.9%、56.5%及51.6%。
财务资料
收入
于2023年度、2024年度、2025年度,公司实现收入分别约41.39亿元(人民币,下同)、49.1亿元、54.84亿元。
利润
于2023年度、2024年度、2025年度,公司录得年内利润分别约8193.8万元、4.98亿元、5.03亿元。


毛利率
于2023年度、2024年度、2025年度,公司对应毛利率分别为16.5%、17.3%、20.3%。

汽车零部件行业的市场规模
中国汽车零部件的销售额由2020年的人民币39,774亿元增加至2024年的人民币48,333亿元,复合年增长率为5.0%。于预测期间,预计中国汽车零部件的市场规模将进一步增加至2029年的人民币59,659亿元,2025年至2029年的复合年增长率为4.5%。
随着中国新能源汽车的销售额及市场渗透率不断提升,对更高质量、更高性能、更智能化汽车零部件的需求日益增加。汽车零部件销售及价值的双重增长,共同推动了整个市场的快速扩张。

HDM主要安装在汽车座椅底部的滑轨内,用于实现汽车电动座椅前后位置的自动调节,主要由精密蜗轮及蜗杆螺母螺纹等一系列零件组成。
汽车座椅HDM占中国汽车零部件市场总量的0.03%。中国汽车座椅HDM市场的销售额由2020年的人民币8亿元增加至2024年的人民币14亿元,复合年增长率为15.3%。于预测期间,预计中国汽车座椅HDM市场将进一步增加至2029年的人民币19亿元, 2025年至2029年的复合年增长率为5.4%。

汽车轮毂轴承单元是汽车的重要安全部件,主要负责承载重量,并为轮毂转动提供精确引导。
汽车轮毂轴承占中国汽车零部件市场总量的0.3%。中国汽车轮毂轴承的销售额由 2020年的人民币122亿元增加至2024年的人民币144亿元,复合年增长率为4.2%。于预测期间,预计中国汽车轮毂轴承市场将进一步增加至2029年的人民币161亿元,2025 年至2029年的复合年增长率为2.1%。

2024年,中国新能源汽车电驱动系统需求为人民币903亿元,占全球市场份额的67.6%。预计2029年将达到人民币2,153亿元,2025年至2029年的复合年增长率为 15.7%。
小型电动车新能源系统占中国汽车零部件市场总量的0.4%。2024年,中国小型电动车新能源系统的销售额为人民币176亿元。预计2029年将达到人民币441亿元,2025 年至2029年的复合年增长率为18.7%。

汽车内外饰市场
全球汽车内外饰市场的销售额由2020年的人民币5,440亿元增加至2024年的人民币6,887亿元,复合年增长率为6.1%。于预测期间,预计全球汽车内外饰市场将进一步增加至2029年的人民币7,558亿元,2025年至2029年的复合年增长率为1.7%。

董事会由10名董事组成,包括4名执行董事、2名非执行董事及4名独立非执行董事。董事任期为3年,可膺选连任,独立非执行董事的累计任期不得超过6年。


截至2026年3月18日,双林集团直接持有公司已发行股本总额的44.43%,邬建斌先生及邬维静女士亦分别直接持有公司已发行股本约4.49%及 0.03%。
双林集团由宁波致远及宁海宝来分别持有57.14%及42.86%。宁波致远由邬建斌先生(公司执行董事、董事长兼总经理)、邬维静女士(非执行董事及邬建斌先生胞姊)以及邬晓静女士(邬建斌先生胞姊)分别持有90%、5%及5%。宁海宝来由邬建斌先生、邬维静女士及邬晓静女士分别持有90%、5%及5%。因此,控股股东共同有权行使占已发行股本总额约48.95%的投票权。


中介团队
联席保荐人:中信证券(香港)有限公司、广发融资(香港)有限公司
公司法律顾问:香港及美国法律:嘉源律师事务所;中国法律:锦天城律师事务所
联席保荐人法律顾问:香港及美国法律:高伟绅律师行;中国法律:竞天公诚律师事务所
核数师及申报会计师:毕马威会计师事务所
独立行业顾问:弗若斯特沙利文(北京)咨询有限公司上海分公司
合规顾问:新百利融资有限公司



