摘要:老龙头掀起涨停潮!如何把握?
量化复盘


沪指跌0.97%再次失守4000点,深证成指跌1.93%,创业板指跌2.82%。两市全天成交1.96万亿元,较上一日缩量成交839亿元,内资主力资金净卖出卖出879.9亿元;两市涨跌中位数为-0.49%。
指数对短线行情影响是局部的,真正影响咱们操作的还是涨停数据。
如果说昨天的A股是惊喜,今天的A股就是惊吓。特别是尾盘的最后一个小时,指数头都不带回的往下栽,感觉跟过去的剧本不一样啊。
之前遇到美国下跌,我们要么是上午低开高走,要么是下午低开高走。今天竟然是横盘一天,最后尾盘跳水,就没打过这么窝囊的仗。那到底出啥事了?
其实关心美股的朋友应该知道,最近海外市场讨论度最高的话题是【AI泡沫什么时候破裂?】这就导致了美股昨天晚上二次探底,逼近60日均线,一旦今天晚上美股跌破60日均线,美股就会陷入中期调整。那A股的人工智能产业链就会跟着遭殃。所以上午上证指数翻红的时候,创业板和科创板没有任何想反弹的迹象。这就是说明国内做科技股的那帮主力资金他们也担心美股破位。
所以下午迟迟看不到资金回流,上午补仓做T的资金尾盘就开始割肉砸盘了。这就是今天缩量下跌的原因了。
下周一的行情需要看今天晚上美股的表现。如果美国又是破位大跌,那周一咱们的市场会受到很大的影响。如果今天晚上美股争气,能够像上周五一样,深V反转。那咱们A股就是接着奏乐接着舞。
【短线情绪】---四大黄金纬度
涨停家数70,涨停家数比较给力,题材股行情中,涨停家数多正常。
封板率71%,今天封板率如果再高点,百股涨停都有机会。
连板率26%,高位股连板率很高,锂电池这种题材股就不行了。
连板高度7板:【孚日股份】---电解液VC添加剂。
合富中国尾盘上板有点太坑了,因为市场跳水的时候他上板,很明显就是资金避险拥抱妖股。而这个票已经触发两次异动监管了。周末一旦停牌在里面的资金,风险没有规避,大面估计要吃到饱了。所以根本封不住。资金板上砸的还是挺凶的。能避险的妖股上午就早早的封板,因为资金看到美股大跌就知道今天题材股要跌,只能抱团妖股了。
孚日股份属于六氟磷酸锂的补涨,他是做电解液添加剂VC的,VC涨价把他给顶起来的。周三深水捞起来,周四大单顶一字,按理说今天也是一字板的预期。排涨停板的同志们都是在祈祷主力心善给个上车的机会。但是现在的主力都是把牛股顶到透支才会把筹码给散户。想从这种吃独食的主力手里赚钱那是真的难。
【总结】:三大指数都是倒锤线走的非常不好看,周一会不会低开全看今晚美股的脸色。最近题材妖股走势非常夸张,五连板以上的已经有5个票了,趋势板的高标还有好几个。现在是妖股的盛宴,价值投资的阵痛。人工智能虽然是未来,但是未来是留给有本金的人的,如果本金都亏的差不多了,就算翻倍,对高位买股票人的意义也不大。
小九注:对低位擒龙感兴趣的朋友,可以使用热门题材挖掘工具“牛牛题材宝”,点击解锁短线题材风口机会。
大佬操作
桑田路:买入众生药业14403万。
章盟主:卖出兆易创新27953万。
陈小群连赚安泰集团两个板了,这种妖股就是享受,不管大盘涨跌妖股都是涨停,这就是独立行情。
桑田路买众生药业,今天这个药不光是炒流感,更是炒老妖股的记忆性。今天日出东方、捷荣技术、大东方、粤桂股份、新炬网络。他们的涨停看似没有相关性,其实都是资金在抱团炒妖股。
因为最近妖股行情太火了,高标平潭发展、合富中国等等妖股不断打出连板效应,又到了一年之中炒妖股的阶段。高位的妖股很多人不敢买,就有资金挖掘低位的老妖股。虽然有点离谱,但这就是A股的风格。
特别是市场没有主线的时候,8月份炒的科技核心股票涨不动的时候,资金特别喜欢抱团这些妖股。谁家过年不吃顿饺子呢?游资踏空8、9月份的牛市行情,年底了也该轮到他们赚钱了。
作手新一昨天买石大胜华赚了一个班,纯属超预期。今天又买航天发展,做的是商业航天。我觉得这个跨度有点大。商业航天最近的热度属于脉冲式的,有利好拉一下,没有利好就跌。跟六氟磷酸锂不一样,有利好涨停,没有利好震荡上行。所以预期比较一般。
章盟主卖出兆易创新,章盟主今天卖我觉得问题不大,符合龙头战法。周三破位20日均线、周四修复、周五再度破位,这就是真正跌破。章盟主应该是很早就拿这个票了,存储芯片龙头,一直走趋势板行情。这种票大概率卖不到最高点,章盟主也不例外,从高点到破位少赚16%,也属于正常的交易性摩擦,很合理。大家可以学习一下章盟主的手法,趋势启动的时候早早相信,趋势不结束不轻易判断顶点。更不要天天想着卖到最高点。
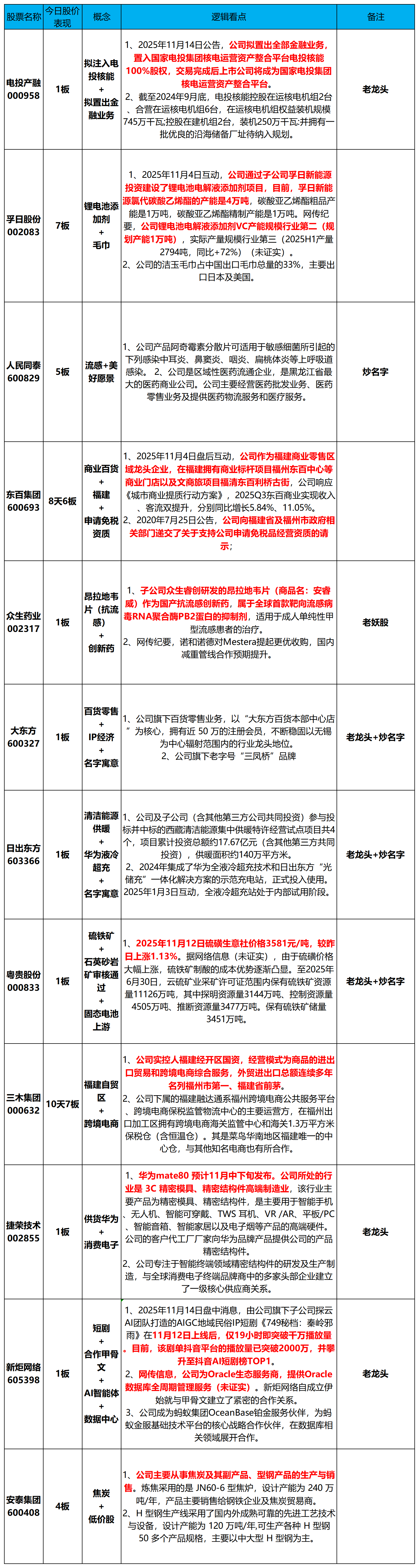
热门股梳理
三木集团000632、东百集团600693、安泰集团600408孚日股份002083、
电投产融000958、人民同泰600829、众生药业002317、大东方600327、
日出东方603366、粤贵股份000833、捷荣技术002855、新炬网络605398、
参考指标:【筹码大师】和【牛牛机构宝】
(以上个股仅作梳理,不作为买卖依据,据此操作风险自担)

电投产融000958
概念:拟注入电投核能+拟置出金融业务
资金面:主力资金净流入3400万
技术指标:【筹码大师】和【牛牛机构宝】

粤贵股份000833
概念:硫铁矿+石英砂岩矿审核通过+固态电池上游
资金面:主力资金净流入2400万
技术指标:【筹码大师】和【牛牛机构宝】

新炬网络605398
概念:短剧+合作甲骨文+AI智能体+数据中心
资金面:主力资金净流入2400万
技术指标:【筹码大师】和【牛牛机构宝】

参考资料:
1)20251114-电投产融-000958-【筹码大师】和【牛牛机构宝】-近期出现弹信号且底部量柱由绿转红
2)20251114-粤贵股份-000833-【筹码大师】和【牛牛机构宝】-近期出现弹信号且底部量柱由绿转红
3)20251114-新炬网络-605398-【筹码大师】和【牛牛机构宝】-近期出现弹信号且底部量柱由绿转红
整理不易,希望多多支持!你的一个点赞、一次转发、 随手分享,都是我们前进的最大动力~大家在投资过程中有任何问题,都可以在文章底部留言,我们一起交流!祝家人们好运常在,股票长虹!
温馨提示:
1、本文所有内容均为公开交流学习之用,不代表任何投资建议,据此买卖,风险自担。
2、每天花8--10小时整理的热门股梳理,就是让大家减少学习时间,3分钟把握市场核心热点。文章包括市场最新消息、主力资金动向、龙头股背后的涨停逻辑,每个交易日晚上8:40发布
免责声明:【九方智投-投顾-毕威功-登记编号:A0740623110008;以上代表个人观点,仅供参考,不作为买卖依据,据此操作风险自担。投资有风险,入市需谨慎】




