
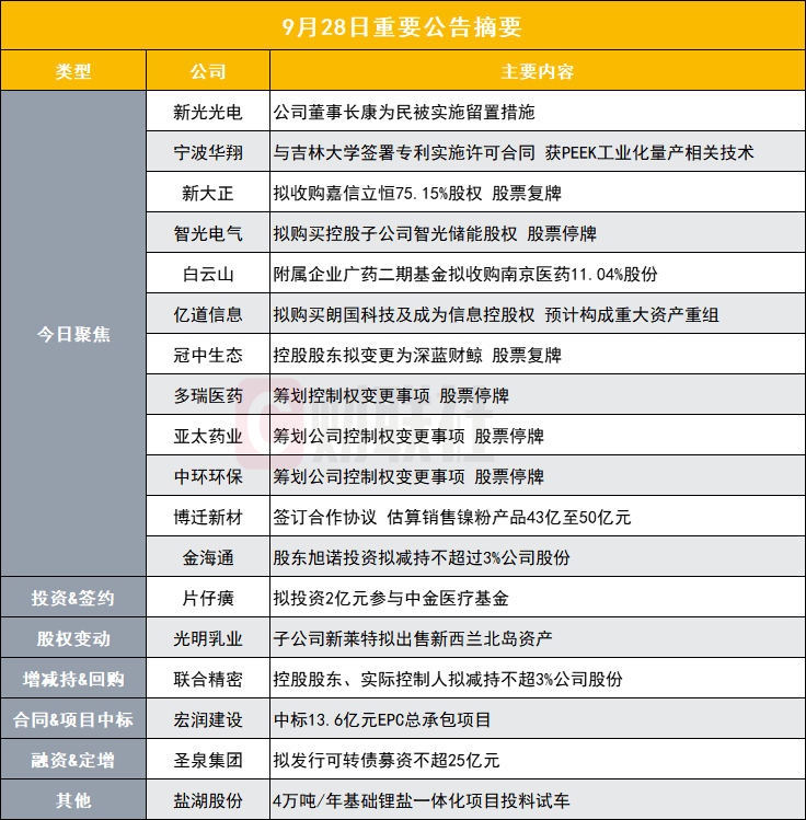
今日聚焦
【新光光电:公司董事长康为民被实施留置措施】
新光光电(688011.SH)公告称,公司近日收到嵩县监察委员会签发的关于对公司控股股东、实际控制人、董事长、总经理康为民的《立案通知书》和《留置通知书》,康为民被实施留置措施。公司已召开董事会临时会议,由副董事长王玉伟代为履行董事长及法定代表人职责,由副总经理曲波代为履行总经理职责。公司控制权未发生变化,董事会运作正常,生产经营秩序正常。
【宁波华翔:与吉林大学签署专利实施许可合同 获PEEK工业化量产相关技术】
宁波华翔(002048.SZ)公告称,8月27日公司董事会审议通过议案,同意公司与实际控制人控制的企业共同投资设立宁波峰梅匹意克新材料有限公司(简称“合资公司”)。9月28日,合资公司与吉林大学签署了《专利实施许可合同》,合资公司出资3000万元获得吉林大学拥有的与PEEK工业化量产相关的中国专利及专有技术的普通实施许可,期限为20年;同时,合资公司聘请吉林大学的专家教授等技术团队提供相应的全套技术服务与培训。获得授权后,合资公司将依据许可技术开展PEEK材料的聚合、提纯、改性、型材加工及复合增强工艺的研发与试生产。
【新大正:拟收购嘉信立恒75.15%股权 股票复牌】
新大正(002968.SZ)公告称,公司拟通过发行股份及支付现金的方式,取得嘉信立恒75.15%股权,并拟向不超过35名特定对象发行股份募集配套资金。此次交易的价格尚未确定。交易完成后,公司将进一步拓展业务辐射范围,显著提升在华东长三角区域、华北环渤海湾区域、华南大湾区区域和华西成渝经济带的业务比重。本次交易预计构成重大资产重组。公司证券将于2025年9月29日(星期一)开市起复牌。
【智光电气:拟购买控股子公司智光储能股权 股票停牌】
智光电气(002169.SZ)公告称,公司正在筹划以发行股份及支付现金的方式购买控股子公司智光储能的全部或部分少数股权,同时公司拟发行股份募集配套资金。本次交易预计不构成重大资产重组,不构成关联交易,不会导致公司实际控制人变更,不构成重组上市。公司股票自2025年9月29日起停牌,预计连续停牌时间不超过10个交易日。
【白云山:附属企业广药二期基金拟收购南京医药11.04%股份】
白云山(600332.SH)公告称,公司附属企业广药二期基金与AHAPL签署了股份转让合同,AHAPL拟将所持南京医药1.45亿股非限售股份转让给广药二期基金,占目标公司股份总数的11.04%,转让价款为7.49亿元。同日,为加强与南京医药的战略合作,公司、广药二期基金与南京医药签署了《战略投资协议》。本次交易有利于优化公司在华东区域的产业布局,增强公司医药流通业务竞争优势,并带动医药制造业务增长。
【亿道信息:拟购买朗国科技及成为信息控股权 预计构成重大资产重组】
亿道信息(001314.SZ)公告称,公司正在筹划发行股份及支付现金购买广州朗国电子科技股份有限公司控股权及深圳市成为信息股份有限公司控股权,同时拟募集配套资金,预计构成重大资产重组。公司股票自2025年9月29日起停牌,预计停牌时间不超过10个交易日。
【冠中生态:控股股东拟变更为深蓝财鲸 股票复牌】
冠中生态(300948.SZ)公告称,公司控股股东冠中投资及公司实控人李春林、许剑平与深蓝财鲸签署《股份转让协议》,约定冠中投资分两期合计向深蓝财鲸转让所持有公司15.5%的股份。其中,第一期为冠中投资持有的公司10.5%股份,转让价格15元/股,转让价款2.21亿元。第二期为冠中投资持有的公司5%股份,于2026年3月31日前或双方协商确定的2026年内其他时间转让并完成交割。同日,冠中投资、许剑平、和容投资、博正投资与深蓝财鲸签署《表决权放弃协议》。上述第一期股份转让及表决权放弃全部完成后,深蓝财鲸将成为公司控股股东,靳春平将成为公司实控人。公司股票及可转债9月29日复牌。
【多瑞医药:筹划控制权变更事项 股票停牌】
多瑞医药(301075.SZ)公告称,公司控股股东西藏嘉康时代科技发展有限公司、实际控制人邓勇正在筹划公司控制权变更相关事宜,可能导致公司控股股东、实际控制人发生变更。经申请,公司股票自2025年9月29日起停牌,预计停牌时间不超过2个交易日。
【亚太药业:筹划公司控制权变更事项 股票停牌】
亚太药业(002370.SZ)公告称,公司于9月26日收到控股股东宁波富邦控股集团有限公司及一致行动人上海汉贵投资管理有限公司、实际控制人宋汉平、傅才、胡铮辉组成的管理团队及一致行动人宋凌杰的通知,其正在筹划公司控制权变更事项,具体交易方案、协议条款等尚需进一步论证和磋商,目前相关各方尚未签署正式交易协议。上述事项可能导致公司控股股东及实际控制人发生变更。公司股票自2025年9月29日(星期一)开市起停牌,预计停牌时间不超过2个交易日。
【中环环保:筹划公司控制权变更事项 股票停牌】
中环环保(300692.SZ)公告称,公司控股股东、实际控制人张伯中及其一致行动人安徽中辰投资控股有限公司正在筹划公司控制权变更相关事宜,可能导致公司控股股东、实际控制人发生变更。公司股票及可转换公司债券自2025年9月29日起停牌,预计停牌时间不超过2个交易日。公司可转换公司债券“中环转2”将暂停转股。
【金海通:股东旭诺投资拟减持不超过3%公司股份】
金海通(603061.SH)公告称,股东旭诺投资因自身资金需求,计划以集中竞价交易方式和大宗交易方式减持公司合计不超过180万股股份,即不超过公司总股本的3.00%。减持期间为2025年10月28日至2026年1月27日。
【博迁新材:签订合作协议 估算销售镍粉产品43亿至50亿元】
博迁新材(605376.SH)公告称,公司及子公司广新进出口与X公司签署《战略合作协议书》,预计自2025年8月起至2029年12月31日间向X公司销售5420~6495吨镍粉产品,预计销售金额约43~50亿元。该合同为日常经营相关的销售合作协议,有助于公司与客户建立长期稳定的合作关系,预计将对公司本年度及以后期间的经营业绩产生积极影响。
投资&签约
【片仔癀:拟投资2亿元参与中金医疗基金】
片仔癀(600436.SH)公告称,公司全资子公司片仔癀投资拟作为有限合伙人以自有或自筹资金认缴出资人民币20,000万元,投资中金(漳州)医疗产业投资合伙企业(有限合伙),占中金医疗基金目标募集规模的比例为20%。该基金主要投资于医疗大健康投资方向,包括中医药、生物医药、医疗器械、医疗服务、日化美妆和康养大健康等相关产业。此次投资构成关联交易,但未构成重大资产重组。
【冠中生态:拟现金收购杭州精算家人工智能技术有限公司51%股份】
冠中生态(300948.SZ)公告称,公司与杭州精算家的11名股东签署了《意向协议》,拟以支付现金的方式收购杭州精算家51%的股权,整体估值暂定为不超过5.6亿元。本次交易构成关联交易,但不构成重大资产重组和重组上市。公司将根据尽职调查、审计评估结果进一步协商,履行必要的决策审批程序后,以最终签订的正式交易协议为准。本次交易正式文件尚未正式签署,尚无法预计对公司当年经营业绩的影响。
【天成自控:拟设立日本全资子公司并投资仓储中心及生产基地】
天成自控(603085.SH)公告称,公司拟设立或者通过子公司投资设立日本全资子公司并投资仓储中心及生产基地,投资金额不超过1,000万元人民币(或等值外币)。该投资旨在提升公司国际竞争力和服务能力,完善业务布局和中长期战略发展规划。投资事项尚需获得监管部门的备案或审批,以及在海外办理登记注册等相关手续。同时,由于日本与国内在法律制度、政策体系、商业环境、文化特征等方面存在差异,本次对外投资存在一定的管理、市场等方面的运营风险。
股权变动
【光明乳业:子公司新莱特拟出售新西兰北岛资产】
光明乳业(600597.SH)公告称,下属子公司新西兰新莱特乳业有限公司北岛工厂因产能利用率不足,业务出现大额亏损,影响新莱特整体盈利水平。新莱特拟以1.7亿美元(约合12.1亿人民币)向雅培的子公司新西兰雅培出售新西兰北岛资产。项目交割日预计为2026年4月1日,预计增加新莱特2026财年净利润约1000万至1500万新西兰元。
增减持&回购
【长信科技:股东新疆润丰计划减持不超过2.60%公司股份】
长信科技(300088.SZ)公告称,公司股东新疆润丰计划在公告披露之日起十五个交易日后的三个月内,以集中竞价和大宗交易方式减持公司股份不超过6430万股,减持比例不超过长信科技当前总股本的2.60%。减持原因是股东自身资金需要。减持方式包括集中竞价交易和大宗交易,减持期间为2025年10月28日至2026年1月27日。减持价格根据市场价格及相关规定确定,不低于发行价。
【科力尔:控股股东、实际控制人之一聂鹏举计划减持不超过2%公司股份】
科力尔(002892.SZ)公告称,公司控股股东、实际控制人之一、董事长聂鹏举计划在本公告披露之日起15个交易日后的3个月内通过大宗交易的方式减持公司股份不超过1,487.50万股,占公司总股本的2%。减持原因为资金需求,减持价格将根据转让时市场价格确定。拟减持股份来源为公司首次公开发行前股份。若股份减持期间,公司有送股、资本公积金转增股本、股份回购注销等股份变动事项,拟减持股份数量将进行相应调整。此次减持计划不会导致公司控制权发生变更,不会对公司治理结构及持续经营产生影响。
【联合精密:控股股东、实际控制人拟减持不超3%公司股份】
联合精密(001268.SZ)公告称,公司控股股东、实际控制人之一、董事长何桂景以及公司控股股东、实际控制人之一、副董事长、副总经理何俊桦计划在本减持计划公告披露之日起15个交易日后的三个月内(窗口期除外)通过集中竞价或者大宗交易方式减持公司股份合计不超过3,207,699股(不超过公司总股本的3.00%)。减持价格不低于发行价,若公司发生分红、派息、送股、资本公积金转增股本等除权除息事项,须按照有关规定做复权处理。
【井松智能:股东安元投资拟减持不超过2.6801%股份】
井松智能(688251.SH)公告称,持股5%以上股东安元投资计划在2025年10月29日至2026年1月28日期间,通过集中竞价方式减持公司股份累计不超过270万股,即不超过公司总股本的2.6801%。减持原因是经营需要。
合同&项目中标
【宏润建设:中标13.6亿元EPC总承包项目】
宏润建设(002062.SZ)公告称,公司与浙江省水利水电勘测设计院有限责任公司、浙江省第一水电建设集团股份有限公司组成的联合体为扩大杭嘉湖南排后续东部通道工程(麻泾港枢纽工程)设计采购施工(EPC)总承包项目的中标第一候选人。项目中标金额为13.60亿元,工期为43个月。公司尚未与项目业主方正式签订合同,合同条款尚存在不确定性。
融资&定增
【圣泉集团:拟发行可转债募资不超25亿元】
圣泉集团(605589.SH)公告称,公司拟向不特定对象发行可转换公司债券,募资总额不超过25亿元,用于年产10万吨生物基硬碳负极材料项目、研发中心项目以及补充流动资金。
其他
【海联讯:公司换股吸收合并杭汽轮获得中国证监会同意注册批复】
海联讯(300277.SZ)公告称,公司收到中国证监会出具的《关于同意杭州海联讯科技股份有限公司吸收合并杭州汽轮动力集团股份有限公司注册的批复》。批复主要内容包括同意海联讯以新增1,174,904,765股股份吸收合并杭汽轮,有效期为12个月,并要求公司严格按照报送深圳证券交易所的有关申请文件进行,及时履行信息披露义务,办理相关手续。
【盐湖股份:4万吨/年基础锂盐一体化项目投料试车】
盐湖股份(000792.SZ)公告称,公司4万吨/年基础锂盐一体化项目已基本建成,关键装置吸附提锂装置试车产出合格液,纳滤反渗透系统完成膜安装及水联动,沉锂及公辅工程完成核心设备单机试车,正式进入投料试车阶段并产出合格的电池级碳酸锂产品。项目投料试车将提升公司锂盐产能规模,增强市场竞争力、盈利能力和抗风险能力。
【一品红:全资子公司获得左卡尼汀口服溶液注册证书】
一品红(300723.SZ)公告称,公司全资子公司广州一品红制药有限公司近日收到国家药品监督管理局核准签发的左卡尼汀口服溶液《药品注册证书》。左卡尼汀口服溶液适应症包括原发性系统性卡尼汀缺乏症和先天性代谢异常导致的继发性卡尼汀缺乏症。该产品为国家医保乙类产品,获批视同通过一致性评价。2024年在中国城市和县级公立医院的销售规模约为12.57亿元。此次获得注册证书将丰富公司产品管线,增强在慢病药领域的竞争力,对公司销售产生积极影响。
【*ST天茂:公司股票将于2025年9月30日摘牌并终止上市】
*ST天茂(000627.SZ)公告称,公司于2025年9月25日收到深交所《关于天茂实业集团股份有限公司股票终止上市的决定》,公司股票将在9月30日摘牌。公司已与长城国瑞证券有限公司签订《委托股票转让协议》,委托其为公司提供股份转让服务。公司股票终止上市及摘牌后,将转入全国股转公司依托原证券公司代办股份转让系统设立并代为管理的退市板块挂牌转让。
【奥精医疗:公司可吸收复合骨修复材料医疗器械产品获得注册证】
奥精医疗(688613.SH)公告称,公司于2024年8月向国家药监局递交了可吸收复合骨修复材料的注册申报资料,并于近日收到国家药监局通知,该产品获得批准。该产品是在现有产品技术的基础上,引入可吸收聚酯材料,增强了材料强度和降解可控性,能更好地满足临床中不同条件下的骨缺损修复。该产品为公司自主研发,拥有完全自主知识产权,技术达到国际领先水平。
【苑东生物:全资子公司盐酸乙哌立松片获得药品注册证书】
苑东生物(688513.SH)公告称,全资子公司硕德药业于近日收到国家药监局核准签发的《药品注册证书》,药品名称为盐酸乙哌立松片,规格为50mg,注册分类为化学药品4类。该药品主要适应症为改善颈肩臂综合征、肩周炎、腰痛症疾病的肌紧张状态等。盐酸乙哌立松片由日本卫材株式会社开发,最早于1983年在日本获批上市。米内网重点省市公立医院数据显示,该药品2024年销售金额约1.03亿元,同比增长14.01%。该药品获批后视同通过一致性评价,不会对公司近期业绩产生重大影响。



