
每天盘前花10分钟看看新闻,复盘一下市场,思路会更清晰,效率也会更高!
记得把这篇内容分享给身边爱学习的朋友,大家一起进步~


No.1盘前热点事件

一、盘前思路

指数昨日再创年内新高,盘中虽一度跳水翻绿,但尾盘在情绪的带动下又收在了相对高点。
这里情绪持续高涨,周一竞价开出来是19个一字板,昨天竟然有29个一字板,太疯狂了,被监管跟趋势压制了这么久的情绪投机,现在有了可以发泄的题材载体,场外增量资金持续入场,自然会一路水涨船高!
虽然说情绪投机氛围火热,但仍要注意节奏,毕竟已经连续2天高潮了,注意下追高后排的所带来的回落风险。
另外注意下除了雅江水电路,市场绝对的C位,其他板块都是轮动,只有低吸的价值。
二、板块机会
1、雅江水电站
4板:北化股份,柳钢股份
3板:华建集团,南矿集团
2板:高争民爆,保利联合,中国电建,中国能建,五洲隧装,西藏天路等
首板:浙江建投,华设集团,大禹节水,北新路桥,中国交建,金盾股份等
事件催化1:雅下工程开工迎重磅考察
事件催化2:中国雅江集团有限公司成立大会举行
事件催化3:《农村公路条例》9月15日起施行
步完善全域覆盖、普惠共享、安全适用、便捷高效的农村交通基础设施网络
点评:板块昨天竞价开出来是加强的,29个一字板,比周一还猛,到收盘板块接近90个涨停,市场总共才112个涨停(包括ST板块),可以说短线的热钱基本都是在雅江,其它板块的资金基本都被虹吸走了,2个千亿中军中国电建+中国能建连续2个一字板比较夸张,像什么西藏天路,高争明爆这种基本下周才开板了,板块今天会有小分歧,大分歧在明天,但依旧是低吸机会,等什么时候像西藏天路这种开板,板块才会迎来比较大大的亏钱效应,在此之前分歧都是低吸机会,涨停板比较多,这里基本都是接力为主,昨天有几个公司开始蹭合作了,低位的苏交科,宝利国际这种
2、大科技(Ai+机器人)
10板:上纬新材
首板:新亚电子,神驰机电
事件催化1:7月8日,上纬新材表示,智元机器人至少收购其63.62%股份。
事件催化2:黄仁勋:将开始向中国市场销售H20芯片
事件催化3:消息称腾讯、字节跳动申请采购英伟达H20芯片,全球首个AI智能体安全测试标准发布
蚂蚁
、中国电信等牵头
事件催化4:周末刷屏的消息,宇树科技开启上市辅导:王兴兴控制近35%股权,年营收超十亿元
事件催化5:马斯克餐厅,开了!有人排队13小时
人形机器人Optimus也正式“上岗”
点评:昨天上纬新材10连板,刷新了年内20cm连板新记录,也算是为市场进一步扩展了空间,早盘机器人跟ai硬件还是挺强的,不过没办法,雅江实在“太迷人”了,把短线活跃资金直接吸走了,很多趋势个股收了长上引线,科技跟低位的基建是跷跷板,板块大的机会可能要等雅江大分歧,这里做做低吸然后等轮动的时候再卖,做做套利即可,这2天说的海南华铁这种趋势依旧在,随时会有轮动预期
3、医药
2板:辰欣药业
事件催化1:国家药监局:配合相关部门出台基于脑机接口技术的医疗器械产品支持政策
事件催化2:新氧6月底来累计涨幅超320%
事件催化3:“基控肯亚热”发酵
点评:创新药指数依旧美如画,但他跟科技ai是一个问题,对于场外资金来说,低位的基建比高位的创新药,肯定是前者更有性价比,而且前者是才开始发酵的新题材,大家差不多都在同一起跑线。
高位的像昂利康这种震荡开始加剧了,不过低位的补涨依旧继续有资金再做套利,上周五说的康芝,海药也在继续新高,昨天给了中阳机会,反正板块2板以上少去接力,低位串阳的可以多看看,最近“基控肯亚热”发酵,如果明后天雅江出现大分歧,这类会有发酵可能的,关注下明德生物
4、稳定币(大金融)
首板:2板:东信和平
首板:凯撒旅业,兰生股份(地天板)
趋势中军:恒宝股份
事件催化1:RDA(真实数据资产)是上海数据交易所首创的新范式,通过区块链等技术将实体资产运营数据封装为可确权、交易、融资的标准化数字资产。
事件催化2:FSB主席将稳定币列为G20焦点
事件催化3:特朗普签署稳定币相关法案央视开始普及稳定币知识
点评:昨天稳定币尾盘有资金开始抢了,昨天盘前说的恒宝股份给了中阳,东信和平缩量2板,它是除开雅江以外唯一的2连板,辨识度够,盘口也很强,兰生股份尾盘的地天板也给了它今天的溢价,加上恒宝股份,都是六一路的杰作,短线情绪回归,这里老龙头看下市场会不会给以正反馈,涨停就可以新高,低位的新恒汇,科创信息这几天低位都有异动,看下东信和平如果能够3板看下会不会有所带动
5、资源—稀土,固态,电力
首板:中钢天源(叠加雅江),德新科技等
趋势中军:北方稀土,盛和资源,利元亨
事件催化1:印度制造商:只有与中国和解,才能拿到稀土
事件催化2:全国用电负荷创历史新高
事件催化3:美国将自8月1日起对所有日本和韩国产品征收25%关税
事件催化4:中国的“人造太阳”大消息:中国聚变挂牌成立
点评:稀土昨天情绪票华宏科技补跌,但是中军北方稀土,盛和资源这种依旧在5均上,又轮到了固态,反正都是个股活跃,没有大的板块性质的大联动,昨晚可控核聚变又有催化,看下今天会不会轮动,王子新材,合锻智能这种老龙头
6、军工
4板:北化股份(叠加雅江)
2板:博云新材(叠加雅江)
首板:长城军工
趋势中军:万里马,中航沈飞
事件催化1:9月3日阅兵式
点评:军工早上的联动是最强的,长城军工旱地拔葱新高涨停,万里马+北方长龙第一波进监管的品种也都很主动,军工是除了雅江以外,预期最大的板块,毕竟9月阅兵是全球瞩目的大事,也是展示国力的,这块继续留意低吸机会,大的主升还没有来,连阳的中兵红箭,洪都航空这种



一、公告掘金与避雷
公司公告:
珂玛科技:拟1.02亿元现金收购苏州铠欣半导体73%股权
格尔软件:拟收购微品致远51%以上股权 标的公司拥有智能体编排平
歌尔股份:拟约104亿港元收购米亚精密科技有限公司及昌宏实业有限公司100%股权
中国核电:拟10亿元参股投资中国聚变能源有限公司
浙能电力:拟7.51亿元参股中国聚变能源有限公司5%股权
广电计量:拟定增募资不超过13亿元 用于新一代人工智能芯片测试平台项目等
广合科技:拟3000万元投资设立新兴产业创投基金 投向人形机器人等领域
中润资源:证券简称变更为招金黄金
避雷减持:
高位减持一定要注意风险
运机集团:股东拟减持3.00%股份
欧林生物:股东拟减持3.00%股份
伟思医疗:股东拟减持3.00%股份
贝仕达克:股东拟减持3.00%股份
祥明智能:股东拟减持3.00%股份
贵州燃气:股东拟减持3.00%股份
广联达:股东拟减持2.08%股份
三德科技:股东拟减持2.00%股份
宏景科技:股东拟减持2.00%股份
中洲特材:股东拟减持1.76%股份
华新环保:股东拟减持1.58%股份
鹿山新材:股东拟减持1.00%股份
常山北明:股东拟减持0.22%股份
广联航空:控股股东、实控人、董事长王增夺被立案调查并实施留置
停复牌:
中晟高科:复牌,控股股东将变更为福州千景
金智科技:复牌,控股股东将变更为南京智迪
二、中报业绩
微电生理:预计上半年净利润3000万元-3500万元,同比增长76.34%-105.73%
杰普特:预计上半年净利润8600万元-1亿元,同比增长57.03%-82.60%
三、异动监管(动态更新)
市场氛围不好的时候,要及时规避异动监管的个股。





一、外围市场表现
美股三大指数收盘涨跌不一,大型科技股涨跌不一,特斯拉涨超1%,英伟达跌超2%;焦炭、贵金属板块涨幅居前。
纳斯达克中国金龙指数收涨1.7%,热门中概股普涨,蔚来涨超10%,百度涨超4%。

二、外围期货表现
焦煤期货2连板





一、连板与高标
10连板:上纬新材
4连板:北化股份、美邦股份、柳钢股份
3连板:南矿集团、华建集团
2连板:中国能建、中化岩土、筑博设计、永达股份、高争民爆、博云新材、保利联合、易普力、中岩大地、恒立钻具、西部建设、厦工股份、西藏天路、法兰泰克、中国电建、铁建重工、中铁工业、华新水泥、苏博特、东方电气、西宁特钢、四川金顶、唯万密封、西藏城投、东信和平、壶化股份、冠龙节能、天山股份、西藏旅游、江南化工、大宏立、国统股份、韩建河山、凯龙股份、金奥博、南方路机、山河智能、三和管桩、五新隧装、深水规院、基康技术、四方新材、上海港湾、中设股份、雅化集团、西子洁能、国电南自、同德化工、浙富控股、国机重装、辰欣药业、铁拓机械、安靠智电、上峰水泥、海螺水泥


二、龙虎榜分析

点评:
稳定币六一路打造兰生股份地天板,锁仓恒宝股份,打板东信和平
通道党排板雅江,活跃资金聚焦雅江
三、百日新高

从百日新高,判断板块轮动节奏还是比较准的,昨天的百日新高数据再创新高,目前是在医药>基建(雅江)>化工涨价>军工,
四、人气榜
九方智投:建设工业、上纬新材、铁拓机械、铁建重工、长盛轴承




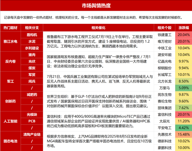
一、市场舆情热度

二、财经日历前瞻

【仓颉编程】华为自研仓颉编程语言将于7月30日开源,支持鸿蒙系统;
【稳定币】香港《稳定币条例》开始实施的日期为2025年8月1日;
【影视】《中国奇谭》首部动画电影《浪浪山小妖怪》定档8月2日;
【四川板块】2025年成都世界运动会定于8月7日至17日举行;
【机器人】2025世界人形机器人运动会将于今年8月15日至17日在北京举办;
【深圳板块】2025年8月26日是深圳经济特区成立45周年纪念日;
【军工】2025年9月3日将举行阅兵式,水下战斗等新型作战力量参阅;
【生肖马】A股历来存在生肖概念炒作惯性,生肖马的炒作或于9月开始;
【苹果概念】2025年的苹果秋季发布会预计将在9月10日凌晨召开;
【H折叠屏】博主厂长是关同学爆料,华为Mate
XTs 9月份到来;
【DeepSeek】DeepSeek
R2多模态模型,据行业推测或于Q3发布;
三、新题材储备(潜在发酵预期)
① 存储厂商普遍延续涨价策略,LPDDR4X产品现货价格有较大幅度上涨(大为股份、兆易创新);
②首个!《分布式光伏发电接入低压直流系统及用例》国际标准正式发布(锦浪科技、固德威);
③合作吉利,曹操出行实现Robotaxi车辆标配相关卫星应用产品及服务(北斗星通、四维图新);
④据报道,目前亚洲、非洲以及欧洲等110多个国家已发现基孔肯雅病毒(透景生命、康芝药业);
四、打新日历

7月25日申购新股
盘前纪要为作者每天花3-5小时整理,公开数据来源东方财富、同花顺和交易所公告等公开信息。这些资料里藏着不少值得关注的公告和事件,建议用笔记录下来,慢慢培养自己的信息敏感度。策略部分仅是盘前推演,具体走势以盘面为准。
•写在最后•
大家在做股票中有什么问题,可以在文章底部留言,我们一起交流!
盘前纪要,每个交易日准时发布!盘前整理不易,觉得内容精彩请点个赞!



