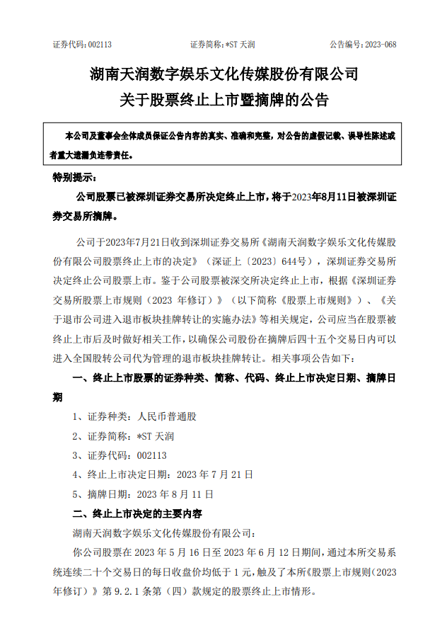
*ST天润8月10日晚间公告,公司股票已被深圳证券交易所决定终止上市,将于2023年8月11日被深圳证券交易所摘牌。股票终止上市后,将转入全国股转公司代为管理的退市板块挂牌转让。

图片来源:公司公告
2023年5月16日至2023年6月12日期间,*ST天润通过深交所交易系统连续二十个交易日的每日收盘价均低于1元,触发退市条件。公司股票自6月13日开市起停牌,停牌前股价为0.41元/股,市值为6.19亿元。
截至一季度末,*ST天润有股东4.24万人。
进入全国股转公司挂牌转让
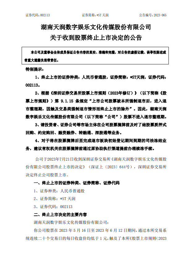
此前,*ST天润7月21日晚公告,公司于2023年7月21日收到深圳证券交易所《湖南天润数字娱乐文化传媒股份有限公司股票终止上市的决定》,深圳证券交易所决定终止公司股票上市。
决定书显示,*ST天润股票在2023年5月16日至2023年6月12日期间,通过深交所交易系统连续二十个交易日的每日收盘价均低于1元,触及了深交所《股票上市规则(2023年修订)》第9.2.1条第(四)款规定的股票终止上市情形。

图片来源:公司公告
鉴于公司股票被深交所决定终止上市,根据《深圳证券交易所股票上市规则(2023年修订)》(简称《股票上市规则》)、《关于退市公司进入退市板块挂牌转让的实施办法》等相关规定,公司应当在股票被终止上市后及时做好相关工作,以确保公司股份在摘牌后45个交易日内,可以进入全国股转公司代为管理的退市板块挂牌转让。
根据公告,7月27日,公司与财信证券签订《委托股票转让协议》,委托其为公司提供股份转让服务,办理证券交易所市场登记结算系统股份退出登记,办理股票重新确认以及全国中小企业股份转让系统股份登记结算等相关事宜。公司在股票摘牌前派发的现金红利,因投资者股份被质押、司法冻结或者股份未托管等原因暂未发放给投资者的(如有),公司在股票摘牌后继续委托中国证券登记结算有限责任公司保管和发放。
此外,*ST天润摘牌后至完成退市板块初始登记期间,投资者不要注销拟在退市板块使用的证券账户,否则可能导致股份无法按时完成退市板块的登记、影响后续股份转让。
业绩连续亏损
公开资料显示,*ST天润于2007年2月登陆深交所,是湖南省岳阳市一家从事农业、化工产品生产经营的企业。
2010年,赖淦锋入主,成为上市公司实控人,此后逐步向游戏转型。
2016年、2017年,公司并购上海点点乐、虹软协创、拇指游玩三家公司100%股权,转型为一家以移动互联网游戏开发与运营为核心业务的公司。但此后业绩一直表现欠佳,出现多年连续亏损。
其中,2022年,公司共实现营业收入约2.42亿元,同比下降44.42%;实现归属于上市公司股东的净利润亏损2.29亿元。
湖南容信会计师事务所(普通合伙)对公司2022年年度财务报告出具无法表示意见的审计报告。
形成无法表示意见的基础包括:
一、公司无形资产期末账面价值中包含金润铂宫房产租赁合同收益权(简称铂宫收益权)16370万元和广州天马国际时装批发中心大厦第八层62.66%的租赁合同权益6302万元,合计22672万元。
二、子公司广州市邀邀林健康科技有限公司其他应收款中有两家单位欠款合计3656万元,截至2022年12月31日,头牌商贸欠公司租赁费2708.25万元,铂宫收益权减值准备余额为2250万元。会计师称无法获取充分、适当的审计证据以判断头牌商贸何时能够支付所欠租金、是否有能力履行保底承诺;无法判断铂宫收益权是否属于资金占用以及减值准备的准确性。
*ST天润2023年一季报显示,报告期内,公司共实现营业收入约4774.81万元,同比下降31.81%;归属于上市公司股东的净利润亏损1650.65万元,上年同期为亏损1792.21万元。
(来源:中国证券报)



