行情中心 沪深京A股 上证指数 板块行情 股市异动 股圈 专题 涨跌情报站 盯盘 港股 研究所 直播 股票开户 智能选股
全球指数
数据中心 资金流向 龙虎榜 融资融券 沪深港通 比价数据 研报数据 公告掘金 新股申购 大宗交易 业绩速递 科技龙头指数

【0117龙虎榜】炒股养家加仓2亿,猛干一票?

2025-01-17 20:18

ST汇洲 --%

友情提示:

1、本文所有内容均为公开交流学习之用,不代表任何投资建议,据此买卖,风险自担。

2、每个交易日晚上820发布

2025年1月17日星期五,龙虎榜解析。

数据复盘

沪指涨0.18%,深证成指涨0.60%,创业板指涨0.78%。两市个股涨多跌少,全天成交1.14万亿元,较上一日缩量成交1383亿元,内资主力资金净卖出145亿元。

盘中两次冲高回落有点伤士气,也证明了3270附近的压力很大。如果真能重新回到去年3300的平台那2025年的行情估计要猛的不敢想。现在我们还是继续看震荡,3150-3270,跌的时候不悲观,涨的时候不追涨。

指数对短线影响是局部的,真正影响咱们操作的还是涨停数据。

从今天涨停数据来看又回落到了冰点,57家涨停,连板率只有可怜的20%,这也侧面证明了,指数虽然涨了,但是做短线的朋友确实不好赚钱。坑爹的是这个跌停家数变多了,12家。跌停板数据大家一定要注意,这个数据是会影响到整个市场的赚钱效应的,即便你的股票不跌停也会受影响,跌5个点也挺让人难受的。

涨停板块依然延续各玩各的,小红书的退潮在意料之中,今天引力传媒大幅低开基本上就宣告了整个板块强分歧。这个时候选不好就是接飞刀。半导体板块今天中午异军突起,架势很唬人,但是我觉得,老股民都被半导体伤透了心,这个板块不连续大涨3天是没人相信的。更何况盘中这种拉升。虽然半导体的小作文很多,但是小作文只能刺激一下,不解决板块的自我造血能力

下周一川2.0要来了,今天大A硬气,涨给川看,告诉他咱们不怕他。今天涨的半导体,稀土,都是2018年贸易战受益方向。希望大A今年能硬气一整年。

操作上我们还是保守乐观,下周不跌就是强,跌的多了,春节过后就是黄金坑。相信很多踏空的资金,还想让指数回到3150,给个低吸机会

涨停板块分析

算力

领头羊:电光科技20天12板,金安国纪4板,宝鼎科技3天2板。

自从海得控制倒掉后,算力板块一直没有走出一呼百应的龙头股,资金也是个炒个的,今天资金炒了覆铜板:金安国纪生益科技。尾盘也有服务器电源上板:科泰电源。现在见到20厘米的板就害怕,总感觉是套利,资金总是玩拉完就跑的套路。

陈小群去了电光科技,这个票就是比较妖,觉得他不行,他就涨停,觉得他要加速,他又跌停。属于那种放荡不羁的小马驹。今天突破板过前高,还是缩量,估计要走加速了。他下星期如果开启连板走势,会刺激资金回流算力的。我们一起期待

机器人

领头羊:金奥博7板,冀凯股份4板,福达股份6天4板,巨轮智能4天3板。

早上机器人是最强的方向,中大力德金奥博快速上板,五洲新春巨轮智能长盛轴承冲板。那为啥又回落了呢?主要是机构票没有动,三花智控冲一下立马翻绿。可以看出来,游资玩的很嗨,机构压根不跟,散户也犯嘀咕。当一个板块中有两路资金迟疑,剩下的只是自嗨。

机器人今天大多是烂板,下周看看能不能修复吧。这个板块已经连续修复两天了,如果周一再不行,真的要歇菜了。

小红书

小红书概念属于符合预期,很多股票一开板就是淘汰,因为在这个板块发酵的第二天我就说过,注意风险。看盘9个一字板,给咱们这玩九子夺嫡的把戏呢。以后大家看到这种一直顶一字的板块看看就行了。大概率是好的买不到,买到的都是坑

大佬操作

炒股养家

买入五洲新春1亿卖出6600万,相当于加仓3400万,持有2.3亿多。

炒股养家和章盟主一起格局五洲新春,今天这种分时走势,一直冲不上黄色均量线,按理说是可以走的。但是大佬为了好的形象选择了格局。那就看周一了,如果再不行,这种票跌起来也很快的。

今天的龙虎榜还不错。养家、方新侠、消闲派、桑田路上榜过亿。

今天有个关键信号,不知道大家发现没有。今天游资大买的票,大多数是龙虎榜之前整理过的。为啥会这样呢?原因很简单,临近春节游资再拉其他的票散户不愿意跟,因为大家都学习不动了,拉他们涨停散户愿意跟,所以这些熟悉的面孔好拉。大家如果不知道哪些是最近市场的热点,可以好好看一下咱们的龙虎榜。

每天花6--8小时整理的龙虎榜,就是让大家减少学习时间,最快速度把握市场核心热点。哪家公司有哪些亮点,一分钟就能知道,接下来哪个热点爆了,知道该买啥了

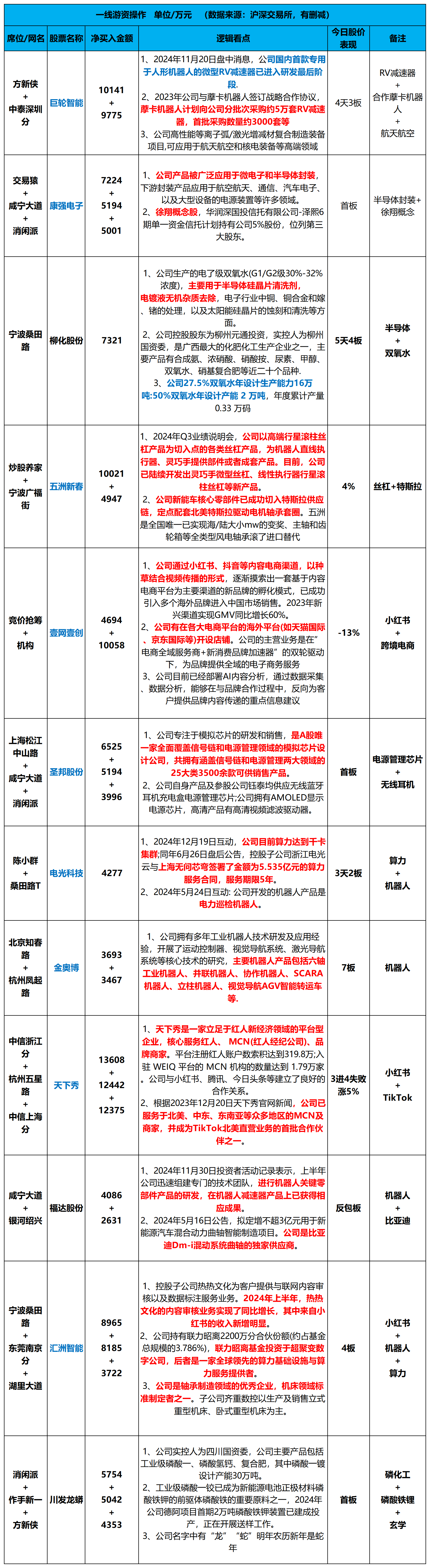
龙虎榜焦点股解析:

汇洲智能

核心逻辑:

1、控股子公司热热文化为客户提供与联网内容审核以及数据标注服务业务。2024年上半年,热热文化的内容审核业务实现了同比增长,其中来自小红书的收入新增明显。

2、公司持有联力昭离2200万分合伙份额(约占基金总规模的3.786%),联力昭离基金投资于超聚变数字公司,后者是一家全球领先的算力基础设施与算力服务提供者。

3、公司是轴承制造领域的优秀企业,机床领域标准制定者之一。子公司齐重数控以生产及销售立式重型机床、卧式重型机床为主。

资金面:宁波桑田路+东莞南京分+湖里大道

技术指标:四维操盘

龙虎榜焦点股解析:

川发龙蟒

核心逻辑:

1、公司实控人为四川国资委,公司主要产品包括工业级磷酸一、磷酸氢钙、复合肥,其中磷酸一镀设计产能30万吨。
2、工业级磷酸一铰已成为新能源电池正极材料磷酸铁钾的前驱体磷酸铁的重要原料之一,2024年公司德阿项目首期2万吨磷酸铁钾装置已建成投产,正在开展送样工作。
3、公司名字中有“龙”“蛇”明年农历新年是蛇年。

资金面:消闲派+作手新一+方新侠

技术指标:四维操盘

参考资料:

1)汇洲智能-四维操盘-近期出现火箭信号且底部量柱由绿转红

2)川发龙蟒-四维操盘-近期出现火箭信号且底部量柱由绿转红

免责声明:【九方智投-投顾-毕威功-登记编号:A0740623110008;以上代表个人观点,仅供参考,不作为买卖依据,据此操作风险自担。投资有风险,入市需谨慎】

免责声明:以上内容仅供您参考和学习使用,任何投资建议均不作为您的投资依据;您需自主做出决策,自行承担风险和损失。九方智投提醒您,市场有风险,投资需谨慎。

举报

相关股票

相关板块

  • 板块名称
  • 最新价
  • 涨跌幅

相关资讯

扫码下载

九方智投app

扫码关注

九方智投公众号

头条热搜

涨幅排行榜

  • 上证A股
  • 深证A股
  • 科创板
  • 排名
  • 股票名称
  • 最新价
  • 涨跌幅
  • 股圈