智通财经APP获悉,克而瑞地产研究发文称,2025年12月,30家重点上市房企实现销售全口径金额2328.6亿元。累计业绩来看,30家重点上市房企实现销售全口径金额22142亿元。从单企业表现来看,2025年12月30家重点上市房企中有22家单月业绩环比增长,其中融创中国的单月业绩环比增幅最大。整体来看,30家重点上市房企全年累计全口径销售金额有中国金茂和绿地控股实现了增长。
对于多数房企而言,未来需更加注重精细化运营,挖掘不同城市、不同购房群体的结构性需求,以产品创新和升级迭代迎合购房偏好的转变,同时严格控制债务风险。重仓一二线城市的房企,因市场需求相对稳定,后续有望率先迎来稳定;而布局三四线城市的房企,则需及时调整项目和布局策略。

企业拿地
本月半数监测企业新增土储,年末保持谨慎态势

核心观点:
1、月度拿地金额环比翘尾。重点监测的30家房企单月投资金额(全口径)约为301亿元,环比增长29%。30家企业拿地面积为275万平方米,环比增长110%。从拿地平均楼板价来看,12月成交楼板价为10968元/平方米,较11月下降39%。
2、15家企业单月有新增土储入账。其中保利发展单月拿地超过100亿元,占30家典型企业拿地金额的比重近四成,其余企业拿地金额均未超过30亿。整体而言,年末房企主动放缓投拓步伐,投资拿地的态度与意愿极为审慎。
3、投资将延续谨慎、分化态势,聚焦核心城市优质地块。在经历持续调整和政策修复后,2026年房地产市场具备止跌回稳的内生基础,但投资意愿短期内难以全面恢复。预计房企整体投资仍将保持低位,主旋律为“谨慎”与“聚焦”。
从城市布局看,投资将继续向核心一二线城市集中,尤其是那些基本面良好、人口持续流入、住房需求有支撑的城市板块。过去追求全国化扩张的模式已不再适用,房企更倾向于深耕已有优势区域或核心城市群。
从企业结构看,央国企和城投平台仍是短期土地市场的中坚力量,凭借资金优势和融资便利性,持续补充优质土储。头部国央企有望在市场调整期逆势布局,增强长期竞争力。
企业融资
全年总量处于较低水平
融资成本同比下降

核心观点:
1、融资总量:2025年12月65家典型房企的融资总量为240.78亿元,较上月有所减少。从全年的累计数据来看,65家典型房企的累计融资总量为4143.14亿元,处于较低水平。在融资结构方面,本月房企境内债权融资119.38亿元,境外债权融资40.4亿元;资产证券化融资81亿元,环比增长35.5%。
2、融资成本:2025年65家典型房企新增债券类融资成本为2.89%,较2024年降低0.04个百分点,其中境外债券融资成本6.21%,较2024年全年提升2.03个百分点,境内债券融资成本2.55%,较2024年全年降低0.36个百分点。单月来看,本月没有企业境外发债,而境内发行债券的企业是华发股份、新城控股、金辉集团和中交地产4家,因此境内债券融资成本环比提升了1.08个百分点至3.39%,虽然有所提升但整体仍继续保持低位。

组织动态
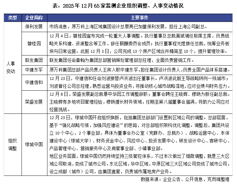
程光煜接任碧桂园总裁
绿城中国启动全域组织调整

核心观点:
2025年12月,房地产行业处于深度调整转型期,核心城市竞争加剧、利润收窄倒逼房企向内优化。据监测的65家企业,头部及重点房企密集推进组织变革与人事调整,形成“人事适配战略、架构精简提效”趋势,围绕“强化管控、聚焦核心、降本增效”展开。具体情况如下:
1、在房企人事变动方面,呈现核心管理层换届、专业人才补位、业务适配调整三大特征。碧桂园于12月初完成重大人事调整与债务重组。莫斌由总裁调任联席主席,程光煜博士升任总裁,以加强顶层管理,更好转向经营修复。组织瘦身协同推进,将13个区域合并精简至10个,提升管理效率,与人事调整形成协同。
荣盛发展优化高管团队。12月8日,副总裁景中华辞职,董事会聘任王晓辉、穆旸接任。王晓辉强于项目管理,穆旸擅长财务,两人将补强专业短板,助力企业应对经营挑战,任期至第八届董事会届满。
其他房企人事调整聚焦业务需求。联发集团任命章翰为营销策划管理部总经理,推进去化与资金回笼;中建东孚引入原万科产品负责人王宾任设计负责人,搭建全国产品体系,助力高端市场突破。
2、在房企组织调整方面,以绿城中国组织焕新为代表,通过总部升级、区域优化、业务整合,构建韧性组织体系。
12月23日,绿城中国启动全域组织调整,形成“10个中心+2个事业部”总部架构,核心是强化战略引领与风控。重点新增风控中心,拆分独立审计、法务条线;升级战略运营中心,整合战略研究与绩效考核;合并产融与财务、小镇集团与小镇事业部,优化资源配置。
区域层面,绿城中国保留三级管控但精简优化,取消东北、华中、中原三大区域公司改为集团直管城市公司,增设成都直管城市公司,聚焦核心城市。同时取消固定区域评级,推行利润导向动态评估,淘汰亏损公司,强化经营导向,与总部调整形成协同。
代建业务整合,将济南、兰州等直管城市公司并入对应的代建子公司。海外公司平台被撤销,项目改由总部中心直管。这些调整标志着绿城中国从追求区域覆盖广度转向聚焦城市深耕与经营质量,体现了向“质量生存”的战略转变。



