2025年前三季度,公司营收端保持稳健,利润端短期承压,单Q3呈现出向好态势,为近期中期分红奠定坚实基础。公司持续推进“AIinAll”战略,人工智能业务再获3.08亿大单,并以软件项目为主,标志着公司AI能力逐步向“AI生命健康”领域渗透落地。公司成员企业广电汇通正式获得香港MSO牌照,正式具备合规的跨境资金结算与外汇兑换资质,跨境支付业务布局取得关键性进展。中金支付MSO牌照构建跨境支付闭环,公司全球化服务能力与金融科技综合实力得到进一步夯实。
利润端短暂承压,首次中期分红彰显公司对投资者回报的高度重视。受宏观环境影响,2025年前三季度,公司实现营业收入79.06亿元,同比增长11.08%;实现归母净利润6.02亿元,同比下降10.51%;实现扣非归母净利润5.11亿元,同比下降7.52%。单Q3,公司实现营业收入26.31亿元,同比增长9.13%;实现归母净利润1.36亿元,同比下降21.97%;实现扣非归母净利润1.06亿元,同比下降5.69%,利润增速下滑幅度缩小。控费成效显著,销售费用率/管理费用率/研发费用率分别为6.31%/5.73%/7.99%,分别同比下降0.63pct/0.06pct/0.83pct。现金流状况大幅改善,经营活动产生的现金流净额为-4.01亿元,去年同期为-10.41亿元。公司经营业绩整体保持稳健,并于近期首次开展中期分红。根据公司公告,公司以目前总股本24.83亿股为基数,向全体股东每10股派发现金红利1.70元(含税),共计派发现金红利4.22亿元。
中标3.08亿人工智能大单,核心能力向“AI生命健康”领域渗透落地。11月20日,公司发布关于收到中标通知书的公告,其中标“人工智能应用中试基地硬件建设项目(第一阶段)-设备购置及配套服务”和“人工智能应用中试基地软件建设项目”,中标金额合计为3.08亿元。本次人工智能项目大单,主要依托公司自主研发的aiCoreSystem数字底座、望道行业大模型和广电运通智算云等核心技术进行建设,表明公司在“AI生命健康”场景已经构建了可复用的技术底座与成熟商业模式,标志着公司“AIinall”战略持续落地。
正式获得香港MSO牌照,跨境支付业务布局取得关键性进展。10月21日,公司官方公众号宣称,其企业成员广电汇通(香港)有限公司正式获得香港海关颁发的金钱服务者牌照(MSO牌照),标志着公司在跨境支付领域的业务布局取得关键性进展,正式具备合规的跨境资金结算与外汇兑换资质,全球化服务能力与金融科技综合实力得到进一步夯实。公司旗下中金支付具备跨境人民币支付资质,聚焦进出口电商场景提供结算服务。广电汇通获得MSO牌照,将构建“境内境外”一体资金通道,完成公司支付业务进一步闭环。
业绩短期承压,人工智能与跨境支付业务进展积极。公司营收端保持稳健,利润端短期承压,单Q3呈现出向好态势。人工智能业务再获3.08亿大单,并以软件项目为主,标志着公司AI能力逐步向“AI生命健康”领域渗透落地。中金支付MSO牌照构建跨境支付闭环,全球化服务能力与金融科技综合实力得到进一步夯实。
公司近期在人工智能、跨境支付和机器人领域取得显著进展,并首次实施中期分红以回馈股东。公司旗下广电汇通(香港)于2025年10月获得香港MSO牌照,打通了跨境支付的合规通道。2025年11月,公司中标3.08亿元的人工智能应用中试基地项目,标志着其AI能力向生命健康领域拓展。此外,公司积极推进金融机器人的研发与试点,并与多家国有大行展开合作。
跨境支付牌照落地,业务闭环形成:公司全资子公司广电汇通(香港)于2025年10月获得香港海关颁发的金钱服务经营者牌照(MSO牌照),正式具备合规的跨境资金结算与外汇兑换资质。这与子公司中金支付的境内跨境人民币支付资质形成协同,构建了“境内+境外”一体化资金通道,为公司拓展全球支付结算业务提供了关键基础设施和合规保障。公司计划优先服务集团内部及广州国资体系内企业的出海需求,并聚焦大湾区专业市场的跨境贸易场景,市场空间广阔。
AI大单中标,新业务领域拓展:2025年11月,公司中标“人工智能应用中试基地硬件建设项目(第一阶段)”和“人工智能应用中试基地软件建设项目”,合计金额3.08亿元。此次中标项目以软件建设为主(2.05亿元),依托公司自研的aiCoreSystem数字底座和“望道”行业大模型,标志着公司核心AI能力向“AI+生命健康”这一新场景的成功渗透和商业模式落地,有望开启新的增长点。
首次中期分红,提振市场信心:公司于2025年11月披露了上市以来的首次中期分红预案,拟派发现金红利4.22亿元。此举一方面积极响应监管层提升投资者回报的导向,另一方面也彰显了管理层对公司基本面稳健和未来长期发展的信心,有助于提升市场对公司的价值认同。
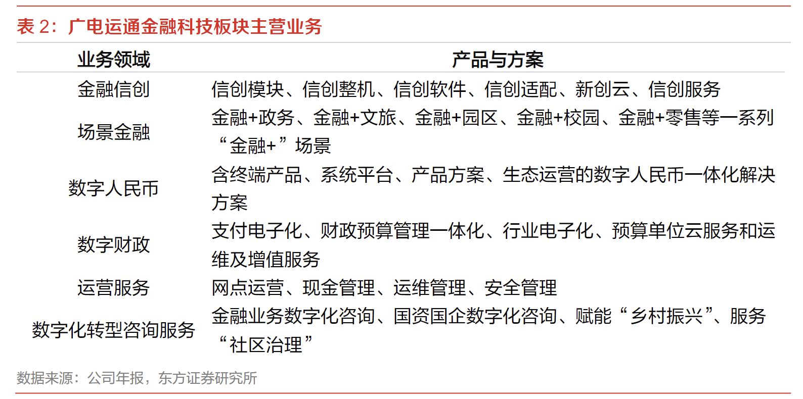
“AI+信创”双轮驱动,巩固金融与政务核心市场:公司作为国内智能金融设备连续17年的市场份额第一,深度绑定六大行及主要股份制银行,具备强大的渠道和客户壁垒。在金融信创国产化替代浪潮下,存量设备替换空间广阔,公司作为信创工委会成员,产品全面适配国产软硬件,将持续受益。同时,公司以“望道”大模型为核心,推动AI技术赋能银行网点智能化升级,研发移动超柜机器人、巡检机器人等创新终端,切入银行网点20余万个的巨大改造市场,打开长期增长空间。
“算力+数据”布局深化,卡位数字经济核心要素:公司通过控股子公司广电五舟,深度绑定华为(鲲鹏、昇腾)、海光、飞腾等国产芯片厂商,提供服务器整机与解决方案,年产能达24万台/年,充分受益于国产算力需求的爆发。在数据要素领域,公司作为广州市国资委下属企业,具备参与公共数据运营的天然优势,不仅参股广州数据交易所(持股10.5%),还成立广电数投等平台在全国多地复制智慧城市和数据运营的“广东经验”,并已成功实现数据产品交易和数据资产入表,卡位万亿级数据要素市场。
全球化战略加速,“设备出海”与“支付出海”协同并进:公司出海历史超20年,业务覆盖全球120多个国家和地区,海外业务毛利率维持在50%左右的较高水平,是重要的利润增长点。在巩固金融机具出海优势的同时,公司正积极推动智慧交通等解决方案走向海外。近期获取香港MSO牌照,结合子公司中金支付的境内资质,形成了跨境支付业务闭环,为服务“一带一路”和“数字丝绸之路”的广大出海企业提供了关键工具,实现了从“设备出海”到“服务与生态出海”的战略升级。
时间 | 事件 | 影响 |
2025年10月21日 | 全资子公司广电汇通(香港)获得香港MSO牌照。 | 标志着公司正式具备合规的跨境资金结算与外汇兑换资质,与子公司中金支付形成境内外支付业务闭环,为跨境支付业务规模化发展奠定关键基础。 |
2025年11月11日 | 中标“人工智能应用中试基地”软硬件建设项目,合计金额3.08亿元。 | 验证了公司在AI领域的技术实力和商业化落地能力,并成功将业务拓展至“AI+生命健康”新场景,对公司城市智能业务板块的收入和利润产生积极影响。 |
2025年11月13日 | 公司发布上市以来首次中期分红预案,拟派发现金红利4.22亿元。 | 彰显管理层对公司未来发展的信心,提升股东回报,对公司市场形象和估值有积极影响。 |
2025年12月16日 | 市场消息称,公司合作伙伴昆仑芯即将完成股改,加速推进上市。 | 作为昆仑芯的合作伙伴,公司旗下广电五舟有望受益于其生态发展和市场认可度的提升,利好公司算力业务。 |
2025年底前(预期) | 公司跨境支付平台GPX系统上线。 | 该系统是承接MSO牌照业务落地的核心技术平台,上线后将支持超过15种货币的国际兑换和结算,是跨境支付业务产生实际流水和收入的前提。 |
2026年(预期) | 金融机器人在多家国有大行的试点有望取得成果并推广。 | 银行网点智能化改造市场空间广阔,若试点成功并获得批量订单,将为金融科技业务开辟全新的增长曲线。 |
2026年(预期) | 车路云一体化相关项目有望加速落地。 | 公司已储备雷视一体机、边缘计算单元等路侧设备,并已获得相关项目订单。随着首批试点城市建设推进,有望获得更多订单。 |
持续 | 数据要素相关政策持续出台和落地。 | 公司深度参与广州数据要素市场建设,相关政策的明朗化和市场的活跃将直接利好公司数据业务的商业化变现。 |
公司以人工智能为驱动,主营业务覆盖金融科技和城市智能两大领域,并积极拓展智慧交通作为第三增长赛道。
业务边际变化:公司近期重点发力机器人、跨境支付和国产算力三大方向。在机器人领域,公司聚焦金融场景,已与多家国有大行合作推进移动超柜机器人等试点工作。在跨境支付领域,公司于2025年10月取得香港MSO牌照,打通了境内外支付闭环,业务进入实质性拓展阶段。在算力领域,通过控股子公司广电五舟,深化与华为、海光等国产芯片厂商的合作,并针对DeepSeek等热门大模型推出一体机解决方案,紧抓国产算力机遇。
公司盈利方式:公司盈利模式呈现多元化特征,是典型的技术、管理与资源禀赋相结合的模式。
靠技术赚钱:公司在钞票识别、生物识别、AI算法、区块链等领域有深厚的技术积累,通过提供高附加值的智能终端(如ATM、智能柜台)、行业大模型(“望道”大模型)及解决方案获取超额收益。
靠管理赚钱:公司拥有成熟的供应链管理体系和覆盖全国的金融设备服务网络,通过规模化生产和高效运营,在智能设备制造和运维服务领域实现成本领先和高效率。
靠资源禀赋赚钱:作为广州市国资委下属企业,公司在承接智慧城市、数字政府等政务类项目上具备天然优势。同时,公司深度参与广州数据交易所的建设与运营,在公共数据授权运营和数据要素市场化方面具备独特的资源卡位优势。
分板块业务情况:
金融科技:此为公司当前收入占比最大的业务板块。公司是国内最大的金融智能自助设备供应商和服务商,连续17年市场占有率第一。业务包括智能金融设备(ATM、智能柜台等)的销售与运维服务,并向金融信创、数字人民币、跨境支付、企业征信等创新业务延伸。收费模式主要为产品销售、技术服务费和运营服务费。2025年上半年,该业务实现收入28.61亿元,占总收入的54.24%,毛利率为33.61%。
城市智能:此为公司过去三年增速最快的业务板块。业务聚焦政企数字化、智能算力、智能安防等领域。通过子公司运通信息、广电数投等主体,在全国多地开展智慧城市、数字政府项目建设与运营;通过控股子公司广电五舟提供国产服务器等算力产品;通过广电安保提供武装押运及智能安防服务。收费模式包括项目制软件开发与系统集成、硬件销售、运营服务费等。2025年上半年,该业务实现收入24.14亿元,同比增长43.81%。
智慧交通:公司通过子公司运通智能,为地铁、高铁、高速公路等提供自动售检票系统(AFC)、雷视一体机等智能设备和数字化解决方案。产品已覆盖国内40多个城市和海外10多个国家。
主要客户情况:公司的客户群体广泛且优质,主要分为三类:
金融机构:覆盖国内六大国有银行、12家股份制银行及90%以上的城商行和农信社,是公司最核心的客户群体。此外,海外业务已拓展至全球120多个国家和地区的1,200多家金融机构。公司在金融客户中地位稳固,连续17年保持国内智能金融设备市场占有率第一。
政府及事业单位:包括各级政府部门(如广州市、清远市、茂名市等)、交通管理部门、公共事业单位等。公司作为广州市国资委下属企业,在承接本地及广东省内政务项目方面具备显著优势。
大型企业:包括滴滴出行、平安财险等头部企业是公司数字支付业务的客户。算力业务的客户则涵盖了国家气象局、南方电网、清华大学等。
新客户拓展:公司正积极拓展跨境支付业务的客户,目标客群包括广州及大湾区的专业市场商户(如服装、花卉、水产等)和有出海需求的国资国企(如广州工控、广汽集团等)。同时,机器人业务正与多家国有大行进行试点合作,是未来重要的潜在增量客户。
主要供应商情况:公司建立了成熟的供应链体系,具备较强的议价能力和保供能力。在核心的算力业务板块,公司与多家主流芯片厂商建立了战略合作关系,以实现供应的多元化和安全可控。
供应商类型 | 主要合作厂商 | 合作内容 |
国产AI芯片/CPU | 华为、海光、飞腾、沐曦、昆仑芯 | 公司子公司广电五舟是华为鲲鹏、昇腾的整机合作伙伴,并与海光、飞腾等主流厂商加强联动,构建多元化的国产算力产品矩阵。 |
盈利能力:公司2025年前三季度实现营业收入79.06亿元,同比增长11.08%,保持稳健增长。但归母净利润为6.02亿元,同比下降10.51%,主要受数字政务项目交付延缓及子公司中科江南业绩波动影响。公司整体毛利率从2022年的38.22%下降至2025年H1的28.44%,主要因毛利率相对较低的算力硬件业务(广电五舟)收入占比提升所致。
现金流:经营性现金流状况显著改善。2025年前三季度经营活动产生的现金流量净额为-4.01亿元,较去年同期的-10.41亿元大幅收窄61.50%,主要得益于销售回款增加及应收账款管理加强。
偿债能力:公司财务结构稳健。截至2025年三季度末,资产负债率为46.77%,处于健康水平。公司账面货币资金充裕,达101.52亿元,为后续的投资并购和业务扩张提供了有力支持。
广电运通专注于智能金融、公共安全、智慧交通等领域的智能终端、运营服务及大数据解决方案,是人工智能行业的领先企业。公司创立于1999年,隶属于广州数科集团(原广州无线电集团),是国有控股的高科技上市企业。公司聚焦金融科技和城市智能两条主线,布局算法、算力、数据、场景四大人工智能要素协同发展,在数字经济浪潮中取得了长足发展。
init-width="1269" init-height="607" src="https://upload.9fzt.com/production/2026/1/5/d66c48dfa3204d2cb3f78e0f4e32c04a.jpg" name="图片 1" align="bottom" width="554" height="265" border="0" data-ratio="0.47833935018050544" data-w="554" style="box-sizing:border-box;width:554px;"/>
广州国资企业广州数字科技集团(原广州无线电集团)控股,股权结构稳定。公司的控股股东为广州无线电集团有限公司,占公司股份的50.01%。2024年2月6日,广州无线电集团有限公司正式更名为广州数字科技集团有限公司(广州数科集团)。广州数科集团为广州国资100%控股。
公司其他几位股东为香港中央结算有限公司、广州市城发投资基金管理有限公司、梅州敬基实业有限公司、广州开发区控股集团有限公司,持股比例分别为2.54%、2.34%、2.02%、1.09%。

公司高管团队有丰富的管理经验和深厚的技术背景。公司董事长陈建良先生有技术背景。董事钟勇先生、李叶东先生、关健伟先生都曾经或现在于数字金融创新研究院任职,公司在金融科技领域拥有深厚技术与产业背景。

聚焦两大板块四大要素,切实赋能数字湾区建设。作为广东省数字经济建设先行者,广电运通聚焦金融科技和城市智能两大板块,布局数据、算力、算法、场景四大要素,在数字技术、数实融合等方面取得了斐然成绩。
在金融科技板块,广电运通连续15年位居国内网点智能金融设备市场销量第一,是国内最大的金融智能自助设备供应商和服务商。业务方面,公司积极布局金融信创、智慧财政、场景金融、数字人民币等业务,不断开辟新的业务增长点。国内,公司在智能金融设备上巩固龙头地位,智慧网点上构建规划咨询、场景设计等全栈式一体化解决方案,场景金融上持续推进智慧工会、智慧园区、智慧访客系统项目,数字人民币上参与多家国有大行的数字人民币生态系统改造及场景探索工作,智慧财政上开发数字政务产品及解决方案。海外,公司积极拓展智能金融设备及创新业务,2023H1,公司海外业务实现营业收入7.94亿元,同比增长96.33%。

在城市智能板块,广电运通积极抢占数字经济发展先机,战略投资设立广电数投、运通奇安,并与省市交易集团、广州地铁等单位共同出资成立广州数据交易所。公司聚焦政企数字化、数据要素市场化、智能交通、智能安防、智慧民生,自主研发人工智能大数据平台aiCoreSystem与“望道”行业大模型,以AI+场景赋能交通、安防、便民、教育等各行各业的数字化转型。2023年11月27日,广电运通中标广州数据集团人工智能公共算力中心建设项目,将参与广州人工智能公共算力中心建设,负责建设200PFlops@FP16算力能力。

公司立足中国大陆,面向全球,金融电子与城市智能两大板块均有长足发展。从行业来看,公司在金融电子与城市智能行业的收入近年来基本维持3:2的比例,2022年达46.97亿与28.29亿,分别占比62.41%、37.59%。从地区分布看,目前中国大陆占营收贡献仍占大头。2022年公司在中国大陆和国外的营收达64.50亿与10.77亿,分别占比85.69%、14.31%。截至2023年11月,公司已建立了8大全球分支机构,业务覆盖亚太、中东、欧洲、非洲和美洲5大区域,产品及服务已进入全球110多个国家和地区。

业务稳中向好,业绩指标合理稳定。营收、利润近年来稳步增长。2020-2022年,公司营收分别实现64.11亿元、67.82亿元和75.26亿元,同比-1.32%、+5.79%、+10.98%,主要由于在金融客户数字化转型需求的背景下,公司在金融信创、场景金融、数字人民币等领域培育出了新的业务增长点。同时,公司也沉淀出一批面向政务、交通、教育等场景的高质量数字化转型解决方案,在全国率先打造了一批具有标杆效应的数字应用场景。归母净利润虽有所波动,但整体保持有增长态势,2020-2022年分别实现7.00亿元、8.24亿元、8.27亿元,同比-7.59%、+17.68%、+0.37%。

毛利率保持稳定略微下降,销售、管理费用率逐年下降,研发费用率呈增长趋势。2020-2023前三季度,毛利率分别为39.88%、39.15%、38.21%和37.78%,呈略微下降趋势。2020年12月31日,广电运通发布“124”战略,新发展城市智能业务。由于该项业务毛利率相对较低,对整体毛利率产生一定影响。此外,费用方面,公司降本增效成果显著,同时研发投入力度不断加大,近年来呈现出财务、销售、管理费用率整体下降,同时研发费用率不断增大的现象。

先行先试布局数据要素市场,广东数据交易引领者
公司是最早一批切入数据要素市场的上市公司之一,兼顾制度探索与产品技术研发。入局数据要素以来,公司积极顺应数据要素市场发展趋势,持续推进围绕数据的授权、确权、登记、交易、定价的数据要素交易创新模式的探索,同时,公司依托自研的大数据底座和AI底座,打造了数据共享交换平台、数据中台、金融数据应用产品、数据安全治理等一系列数据要素流通产品与方案,构建了从算力、算法、数据到应用的全要素发展体系。
自研数据底座aiCoreSystem赋能产业数智化升级。2017年以来,广电运通自研了人工智能大数据平台aiCoreSystem,统一了技术开发框架,采用分层解耦方式,通过8大基础模块,提供组件化、模块化和可配置的AI及大数据能力。此后相关产品矩阵持续更新迭代,应用场景不断拓展,产品性能不断提高,于2022年获批“智能金融装备国家新一代人工智能开放创新平台”建设,2023年aiCore智慧中台V1.0通过了中国信通院《数字政府智慧中台技术要求》。2023年7月新发布的aiCoreSystemV3.0,涵盖数据底座、AI底座的6大基础技术产品和城市大脑、数字孪生、视频云等3大创新应用,能自动化任务流程,快速构建场景应用,实现智能决策。

关联广州数据集团,赋能公共数据一级市场大有可为。2023年9月,广州数据集团成立,注册资金100亿,是公司控股股东广州数科集团的全资子公司。关于数据要素领域的未来布局,一方面,公司规划成为数据服务商,发力数据“一级市场”,积极培育数据要素一级市场业务的建设与运营能力,同时作为大数据技术服务商参与公共数据运营服务,在公共数据处理加工、运营、交易等环节打造核心竞争力。

增资中数智汇,推动数据产品变现,赋能公共数据二级市场。2023年11月,广电运通增资中数智汇,持有中数智汇42.16%的股权。中数智汇作为企业征信领域的知名企业,在公共数据治理、流通、商业变现等方面具有一定的先发优势,通过收购中数智汇,有利于进一步完善数字经济产业布局,提升公司在数据要素方面的核心竞争力。未来,公司将以数据要素为核心,以“技术+制度+产业”为组合拳,聚焦企业数据和公共数据精准发力,打通数据价值全链条,助力数据要素市场建设与发展。
广电运通积极参与数据交易所建设。广电运通作为广州数据交易所的第三大股东,公司高度重视数据要素战略布局。2022年12月,公司参与广州数据交易所增资,实缴资本5373.88万元,持股比例为10.5%,成为广州数交所第三大股东。广州数据交易所是广东省政务服务数据管理局监管下的数据交易机构,采用“一所多基地多平台”体系架构运营,探索在条件成熟的地市试点建设数据交易服务基地,授权提供相关数据交易配套服务,佛山、湛江、惠州、拉萨等服务基地陆续揭牌运营。截至2023年12月8日,广州数据交易所累计进驻会员超1530家,进场标的超1430项,交易笔数超4800笔,场内交易突破25亿。广州数据交易所积极营造繁荣市场生态,对实体经济赋能效益已初步显现
在数据要素领域,公司已有多项成果落地,业务布局初显成效。2023年2月27日,在“2023年广州数字贸易发展论坛”上,由广电运通承建的南沙“离岸易”综合服务平台正式启动。该平台是公司在数据应用赛道落地的首个案例,首创“一站式”全链条跟踪管理,汇聚了离岸贸易海关数据、集装箱信息、船舶数据、企业贸易信息等多源数据,通过事前准入核验、事中动态监测、事后贸易数据核查,实现底层数据互联互通,通过业务流程信息化大幅度提升业务办理效率,破解了离岸贸易业务订单流、货物流和资金流“三流”分离带来的真实性校验难、重复性审核难、业务流程长监管难等痛点。此外,2023年10月,由广电运通联合清远数投共同推出的“城市级视频云平台”“视频全目标结构化引擎”“AI中台”和“OCR识别引擎”4款数据交易产品也在广州数据交易所正式上架,获得了积极反响。

“三云一中心”布局智能算力,智算中心建设捷报频传。广电运通积极布局计算与数据基础设施,赋能AI算力与数据要素发展。一方面,公司提供包括服务器板卡及整机、分布式存储一体机、超融合软件、高性能计算集群管理系统等算力产品,为相关算力需求提供了有效支撑。另一方面,公司承建智算中心。深度参与计算基础设施建设,为数字中国的建设持续赋能。
3.2.1旗下广电五舟领跑服务器领域,助力算力国产化进程。成立于2008年的广电五舟是一家从事服务器研发和生产的高新技术企业,以服务器的国产化、差异化和软硬一体化为核心业务,是国产服务器行业定制领域的领导品牌。截至2023年12月19日,广电运通作为广电五舟最大股东,持股占比16.23%。

广电五舟携手华为、飞腾等厂家,坚持推进通用算力及智能算力的国产化进程,广电五舟是华为11家鲲鹏整机合作伙伴之一、14家异腾AI战略伙伴之一,同时也是飞腾战略合作伙伴。通用算力方面,公司推出信创有为系列产品,包括鲲鹏服务器、鲲鹏存储服务器、飞腾服务器、国产X86服务器与桌面终端。智算方面,除了深耕GPU服务器,公司还推出了昇腾服务器、AI卡、智能边缘产品等。相关产品广泛应用于政府、教育、网络安全、科研、人工智能、互联网等行业及领域。2023年上半年,广电五舟将业务重心从X86业务转向国产化业务,实现营业收入4.93亿元,同比增加165.37%。

智算中心建设者,智能算力实干家。积极参与智算中心建设,接连中标广州人工智能公共算力中心一期、二期项目。公司围绕“三云一中心”开展自主研发,打造了全栈式云产品及服务,并已承接多个政府部门重点算力工程项目。
基于昇腾Modelarts共享资源池、昇腾Modelarts专属资源池,2022年2月,公司中标3.67亿广州人工智能公共算力中心一期项目,建成100P算力。2023年11月,公司中标该智算中心二期项目,成交金额为4.73亿元,建设200PFlops@FP16算力能力,以更好为广州政府机构、科研院所、高校和企业提供AI算力应用创新、产业赋能、科研合作、人才培养等服务。
自主可控、性能高效、适用性广、安全保障,广州人工智能公共算力中心未来可期。广电运通所参与建设的广州人工智能公共算力中心,旨在建成专属数据中心、做到数据物理不出园区,为产业上下游生态企业、科研院所等提供集约化国产AI算力。广州人工智能公共算力中心以自主可控的核心根技术为主要基础,采用端到端全栈优化解决方案,结合生态开发模式,打造五个生态赋能平台(公共算力服务平台、产业融合赋能平台、应用创新孵化平台、科研合作平台、人才培养平台),力求构筑领先的产业生态、培育一片数字经济龙头企业、形成一批创新示范高地,致力于带动广州市人工智能产业发展。

1)23年收入的大幅增长主要来自于公司深挖海外市场需求,持续拓展海外金融科技业务。公司金融电子业务有望随着海外业务的扩张保持稳定增长,公司城市智能业务有望随着数字中国建设、智算发展、城市智慧化建设稳定发展。
2)一方面,随着公司业务结构的不断优化,有望带动公司的毛利率的提升;但另一方面,市场竞争较为激烈或将拉低整体的毛利率水平。

证券简称 | 股价(元) | 总市值 (亿元) | PE(2024E) | PE(2025E) | PE(2026E) |
15.02 | 175.18 | 91.6 | 74.7 | 60.4 | |
13.18 | 128.61 | 86.9 | 56.1 | 34.9 | |
新大陆 | 20.74 | 214.05 | 18.5 | 15.1 | 12.7 |
行业平均 | 65.7 | 48.6 | 36.0 | ||
广电运通 | 12.46 | 309.43 | 28.1 | 24.6 | 21.5 |
数据来源:(截至2024年12月20日,广电运通盈利预测来自华龙证券,其余来自Wind一致预期)
参考资料:
20251126-中信建投-广电运通:Q3利润端短暂承压,人工智能与跨境支付业务进展积极
本报告仅提供给九方金融研究所的特定客户及其他专业人士,用于市场研究、讨论和交流之目的。 未经九方金融研究所事先书面同意,不得更改或以任何方式传送、复印或派发本报告的材料、内容及其复印本予以任何第三方。如需引用、或经同意刊发,需注明出处为九方金融研究所,且不得对本报告进行有悖于原意的引用、删节和修改。 本报告由研究助理协助资料整理,由投资顾问撰写。本报告的信息均来源于市场公开消息和数据整理,本公司对报告内容(含公开信息)的准确性、完整性、及时性、有效性和适用性等不做任何陈述和保证。本公司已力求报告内容客观、公正,但报告中的观点、结论和建议仅反映撰写者在报告发出当日的设想、见解和分析方法应仅供参考。同时,本公司可发布其他与本报告所载资料不一致及结论有所不同的报告。本报告中的信息或意见不构成交易品种的买卖指令或买卖出价,投资者应自主进行投资决策,据此做出的任何投资决策与本公司或作者无关,自行承担风险,本公司和作者不因此承担任何法律责任。 投资顾问:王德慧(登记编号:A0740621120003) |



