
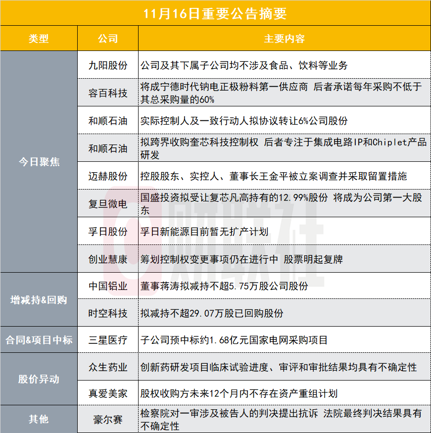
今日聚焦
【两连板九阳股份撇清“哈基米”概念:公司及其下属子公司均不涉及食品、饮料等业务】
九阳股份(002242.SZ)发布股票交易异常波动公告,公司关注到近期市场出现“哈基米”概念的相关报道。公司所属小家电行业,公司及其下属子公司均不涉及食品、饮料等产品的研发、生产与销售。未来,公司也将继续聚焦深耕小家电行业。
【容百科技:将成宁德时代钠电正极粉料第一供应商 后者承诺每年采购不低于其总采购量的60%】
容百科技(688005.SH)公告称,与宁德时代签署《合作协议》,宁德时代将容百科技作为其钠电正极粉料第一供应商。根据协议,宁德时代承诺每年采购不低于其总采购量的60%,当年采购量达到50万吨及以上,容百科技将通过降本给予更优惠的价格。该协议的签署预计将对公司未来经营业绩产生积极影响。同时,协议履行过程中可能存在协议无法如期或全部履行的风险。本次合作协议的签署,旨在进一步发挥各方在产业领域的专业与资源优势,致力于构建更安全、更低碳的新能源电池产业生态。双方将在战略目标协同、产品长期供应、新品开发等方面建立合作关系。
【和顺石油:实际控制人及一致行动人拟协议转让6%公司股份】
和顺石油(603353.SH)公告称,公司实际控制人晏喜明、赵尊铭及其一致行动人赵雄拟将合计持有的公司无限售条件流通股份1031.44万股,占公司总股本的6.0000%,通过协议转让的方式转让给陈琬宜。本次权益变动后,公司控股股东和顺投资、实际控制人晏喜明、赵尊铭及其一致行动人赵雄合计持有公司1.04亿股股份,占公司股份总数的60.5817%。受让方陈琬宜承诺自本次协议转让的股份登记过户之日起,根据上海奎芯集成电路设计有限公司承诺业绩实现情况分三期解锁。本次权益变动不触及要约收购、不构成关联交易、不会导致公司控股股东及实际控制人发生变化。
【复旦微电:国盛投资拟受让复芯凡高持有的12.99%股份 将成为公司第一大股东】
复旦微电(688385.SH)公告称,上海复芯凡高与上海国盛集团投资有限公司签署《股份转让框架协议》,国盛投资拟以协议转让方式受让复芯凡高持有的复旦微电1.07亿股A股股份,占复旦微电股份总数的12.99%。本次转让完成后,国盛投资将成为公司第一大股东。复旦微电仍然为无控股股东、无实际控制人状态,不会对上市公司的经营管理构成重大影响,不涉及要约收购。本次股权转让尚需履行一系列审批程序后方可实施。
【迈赫股份:控股股东、实控人、董事长王金平被立案调查并采取留置措施】
迈赫股份(301199.SZ)公告称,公司于近日收到枣庄市薛城区监察委员会签发的《立案通知书》和《留置通知书》,公司控股股东、实际控制人、董事长王金平被立案调查并采取留置措施。在王金平被留置不能履行董事长职责期间,暂由公司董事、总经理、法定代表人张开旭代为履行公司董事长职责。公司日常经营管理由高管团队负责,其他董事、高级管理人员目前均正常履职。
【7连板孚日股份:孚日新能源目前暂无扩产计划】
孚日股份(002083.SZ)发布股价异常波动的公告,孚日新能源目前暂无扩产计划,对公司其他业务布局不产生重大影响。目前公司股票波动异常,可能存在非理性炒作,交易风险大,存在短期下跌的风险。
【和顺石油:拟跨界收购奎芯科技控制权 后者专注于集成电路IP和Chiplet产品研发】
和顺石油(603353.SH)公告称,公司拟以现金方式通过收购股权及增资购买上海奎芯集成电路设计有限公司(简称“奎芯科技”)不低于34%的股权,同时通过表决权委托,合计控制奎芯科技51%表决权,即取得奎芯科技的控制权。双方确认,奎芯科技100%的股权价值不高于15.88亿元(增资后估值),预计最终交易金额不高于5.4亿元。奎芯科技是一家专注于集成电路IP和Chiplet产品研发的供应商,致力于解决算力扩展与高速互联问题,主要产品和服务包括各种高速接口IP和基于互联IP的Chiplet解决方案和芯片设计服务。奎芯科技目前已服务超60家客户,主要覆盖AI、数据中心等多个行业,标杆客户包括国际存储行业巨头以及AI领域独角兽企业。
【豪尔赛:检察院对一审涉及被告人的判决提出抗诉 法院最终判决结果具有不确定性】
豪尔赛(002963.SZ)公告称,公司收到湖北省武汉市新洲区人民检察院刑事抗诉书,根据抗诉书,判决书对被告单位豪尔赛科技集团股份有限公司、被告人戴宝林单位行贿罪一案作出判决:被告单位豪尔赛科技集团股份有限公司犯单位行贿罪,判处罚金人民币700万元;被告人戴宝林犯单位行贿罪,判处有期徒刑三年,缓刑四年,并处罚金人民币300万元。湖北省武汉市新洲区人民检察院依法审查后认为,该判决对被告人适用缓刑确有错误,量刑畸轻。由于湖北省武汉市新洲区人民检察院对本案一审涉及被告人的判决提出抗诉,法院最终判决结果具有不确定性。
股权变动
【创业慧康:筹划控制权变更事项仍在进行中 股票明起复牌】
创业慧康(300451.SZ)公告称,11月12日,公司股东葛航与杭州更好智投管理咨询合伙企业(有限合伙)签署股份转让协议,葛航将通过协议转让方式向杭州更好转让公司9652.51万股股份(约占公司总股本的6.23%),每股转让价格为人民币5.18元。同时,葛航将1.56亿股股份(约占公司总股本的10.06%)的表决权不可撤销地全权委托给杭州更好行使。11月14日,杭州更好与锦福源(海南)私募基金管理合伙企业签署表决权委托暨一致行动协议,锦福源将其持有的公司4000万股股份(约占公司总股本的2.58%)对应的全部表决权委托给杭州更好行使。表决权委托完成后,杭州更好将拥有公司12.64%股份对应的全部表决权,成为公司第一大股东。此次协议转让事项尚需提交相关部门审核及办理过户手续。公司筹划控制权变更事项仍在进行中,协议转让、董事会改选、向特定对象发行股票等事项能否最终实施完成及实施结果尚存在不确定性。公司股票将于2025年11月17日开市起复牌。
增减持&回购
【千里科技:股东江河汇拟减持不超2%公司股份】
千里科技(601777.SH)公告称,持股5%以上股东江河汇持有公司19.91%股份,计划通过大宗交易方式减持不超过9042.20万股(占公司总股本的2%),减持原因为引入潜在优质投资人,减持期间为2025年12月8日至2026年3月7日。
【时空科技:拟减持不超29.07万股已回购股份】
时空科技(605178.SH)公告称,公司计划通过集中竞价交易方式减持不超过29.07万股的已回购股份,占公司总股本的比例为0.29%。
【中国铝业:董事蒋涛拟减持不超5.75万股公司股份】
中国铝业(601600.SH)公告称,公司现任董事、副总经理蒋涛计划自2025年12月8日起至2026年3月7日期间,通过集中竞价方式减持不超过5.75万股A股股份,约占公司总股本的0.00034%。减持价格按市场价格确定,减持数量未超过其持有公司股份数量的25%。减持计划的实施存在不确定性风险,可能因自身资金安排、股票市场价格变化等因素决定是否实施。
合同&项目中标
【三星医疗:子公司预中标约1.68亿元国家电网采购项目】
三星医疗(601567.SH)公告称,公司下属全资子公司奥克斯智能科技于近日在国家电网有限公司2025年华北区域第二次联合采购架空绝缘导线、10KV变压器、10KV柱上变压器台成套设备协议库存招标采购项目中被推荐为中标候选人,预计合计中标总金额约为1.68亿元。该项目中标后,其合同的履行将对公司的经营工作和经营业绩产生积极的影响。但目前奥克斯智能科技尚未收到中标通知书,合同期限和对公司业绩的影响存在不确定性。
股价异动
【3天2板众生药业:创新药研发项目临床试验进度、审评和审批结果均具有不确定性】
众生药业(002317.SZ)发布股票交易异常波动的公告,目前,公司正在推进昂拉地韦颗粒治疗2~11岁儿童单纯性甲型流感患者和昂拉地韦片治疗12~17岁青少年单纯性甲型流感患者的两项III期临床试验、RAY1225注射液治疗肥胖/超重患者的III期临床试验、以及RAY1225注射液治疗2型糖尿病患者的两项III期临床试验。创新药研发项目的临床试验进度、审评和审批的结果以及未来产品市场竞争格局都具有一定的不确定性。药品能否获批上市以及获批上市的时间、上市后的生产和销售情况存在不确定性。此外,用于治疗成人单纯性甲型流感的小分子创新药昂拉地韦片已获得国家药品监督管理局批准上市, 是全球首款流感RNA聚合酶PB2蛋白抑制剂。未来昂拉地韦片的商业化和销售情况存在不确定性。
【三连板真爱美家:股权收购方未来12个月内不存在资产重组计划】
真爱美家(003041.SZ)发布股票交易异动公告称,11月11日,公司控股股东真爱集团有限公司、实控人郑期中与收购方签署《关于浙江真爱美家股份有限公司之股份转让协议》。截至目前,收购方不存在未来十二个月内的资产重组计划。截至目前,公司主营业务仍为毛毯为主的家用纺织品研发、设计、生产与销售,未发生重大变化。收购方截至目前不存在未来12个月内对上市公司及其子公司的资产和业务进行出售、合并、与他人合资或合作的计划,或上市公司拟购买或置换资产的重组计划。截至目前,收购方不存在未来36个月内通过上市公司借壳上市的计划或安排。
其他
【国联民生:股票期权做市业务资格获批】
国联民生(601456.SH)公告称,公司近日收到中国证监会《关于核准国联民生证券股份有限公司股票期权做市业务资格的批复》,已核准公司股票期权做市业务资格。公司将修改公司章程、办理相关监管报备、工商变更登记手续,并申请换发经营证券期货业务许可证。
【两连板华夏幸福:廊坊中院受理公司预重整】
华夏幸福(600340.SH)公告称,公司收到债权人龙成建设工程有限公司送达的《告知函》及河北省廊坊市中级人民法院送达的《河北省廊坊市中级人民法院通知书》((2025)冀10破申62号),申请人以公司未按期清偿到期债务且明显缺乏清偿能力,但具备重整价值为由,向廊坊中院申请对公司进行重整,同时申请启动对公司的预重整程序。公司已收到廊坊中院出具的《河北省廊坊市中级人民法院通知书》((2025)冀10破申62号之一),决定受理对公司进行预重整。截至公告披露日,公司尚未收到法院关于受理公司重整申请的文件,申请人申请对公司进行重整的申请能否被法院受理,公司后续是否进入重整程序尚存在重大不确定性。
【泽璟制药:注射用ZG006获得FDA孤儿药资格认定 用于治疗神经内分泌癌】
璟制药(688266.SH)公告称,公司在研产品注射用ZG006获得美国FDA孤儿药资格认定,用于治疗神经内分泌癌。获得该认定后,公司需与FDA协商后续临床试验、注册申报方案等,最终能否成功完成临床试验、获得FDA上市许可及上市时间均具有不确定性。该事项对公司近期业绩不会产生重大影响,药品研发周期长、审批环节多、研发投入大,存在不确定性因素影响,敬请投资者谨慎决策,注意投资风险。



