在周四的2023小米IoT生态伙伴大会上,小米正式公布面向人车家全生态的全新技术品牌“小米澎湃智联”。据悉,小米澎湃智联现已拥有9000+品牌生态伙伴,接入平台设备达到了6.55亿台。
据了解,小米14系列是第一款搭载澎湃OS的手机,国内版首批设备(手机、平板、电视、手表、音箱、摄像机六类)于今年12月开始推送正式版,国际版首批明年一季度开始推送正式版。小米澎湃OS将自研的XiaomiVela系统内核与深度修改的Linux系统内核进行融合,深耕底层技术,可支持200+处理器平台,20+文件系统,200+硬件品类。
二级市场方面,为小米手机提供制造服务的光弘科技股价自8月17日迄今累计最大涨幅达257%。
小米集团创始人、董事长兼CEO雷军11月7日在微博与网友互动时称,小米14系列销量已超过100万台,缺货严重,正在催单。小米之家门店店员当日告诉财联社记者:“目前已经是第三批补货了,小米14Pro是全线缺货。”据悉,小米14系列于10月31日首销,开售仅5分钟,全系列销量猛增至上代13系列首销总销量的600%。京东平台数据显示,小米14超越iPhone15Pro首销量,打破了平台最近一年来的单品销售纪录。
Canalys发布的2023年Q3全球智能手机市场报告显示,2023年第三季度,全球智能手机市场仅下跌1%,下滑势头有所减缓。在全球前五手机品牌中,三星、苹果、OPPO均不同程度下滑,仅小米、传音的市占率实现同比增长,率先受益全球市场复苏,其中小米以14%的份额排名第三,创2021Q3以来新高,出货量超过4100万台,同环比均实现提升。民生证券方竞在10月31日的研报中表示,未来伴随小米高端化产品战略推进及全球化布局,其手机业务将重拾增长超预期。鉴于小米新机市场表现尚佳,出货量超预期,上修盈利预测。

公开资料显示,小米14系列产品搭载全球首款第三代骁龙8移动平台,相较前一代实现跨越式升级,CPU性能提高32%,GPU性能提升34%,CPU同性能下功耗降低34%,GPU同性能下功耗降低38%。小米自研的60亿参数大模型已经在第三代骁龙8移动平台上顺畅运行,为用户在知识问答、文字扩写、表格生成、编写代码等生成式AI应用方面带来全新体验。
小米14系列CPU多核性能和GPU性能上跑分与苹果最新的A17Pro相近,安卓手机首次在硬件实力上比肩iPhone。在《原神》游戏半小时的测试中,小米14可以保持在60帧左右的平均帧率,并且在半小时内机身温度只有43℃左右。屏幕方面,小米14采用6.36英寸屏幕,分辨率升级为1.5K,像素密度高达460PPI,14Pro屏幕在标准版之上,采用6.73英寸2K规格的全等深微曲屏,材质方面搭配龙晶玻璃,比iPhone超瓷晶材料强度提升5%。
在小米澎湃OS下,公司自研了澎湃跨互联框架,手机、PAD、电视、手表、音箱、摄像机等设备均能动态实时组网,实现全生态跨端互联。后续,随小米首款汽车在2024H1发售,公司拟将现有的软硬件场景与汽车互联,打造人车家全生态。
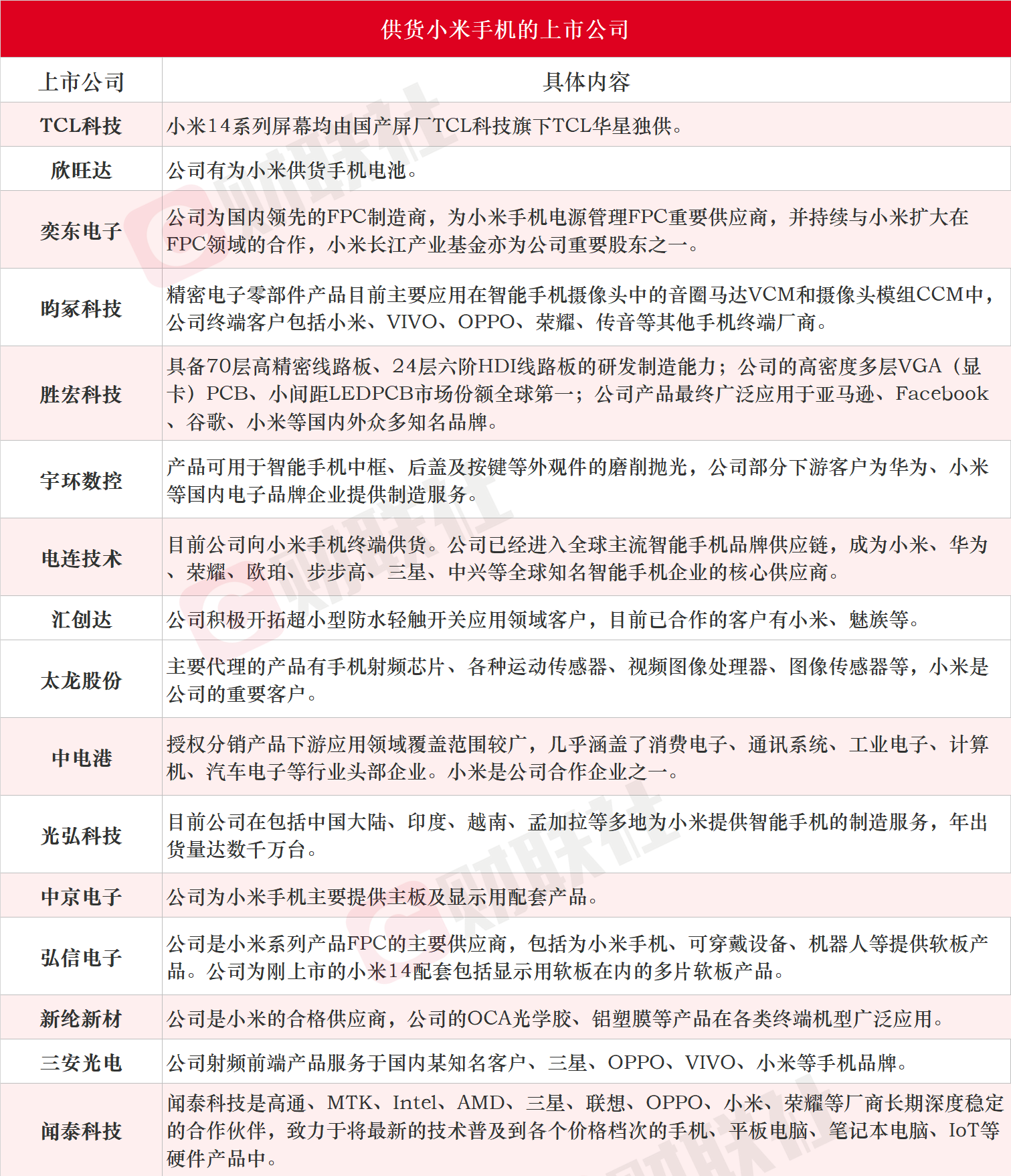
产业链上市公司方面,胜宏科技、歌尔股份等供应商的身影随着B站用户等拆机分析浮出水面。据财联社记者此前联系胜宏科技和歌尔股份,相关工作人员表示,涉及客户信息,公司有保密义务,不便透露。此外,据财联社不完全梳理,TCL科技、欣旺达、奕东电子、昀冢科技、胜宏科技、宇环数控、电连技术、汇创达、太龙股份、中电港、光弘科技、中京电子、弘信电子、新纶新材、三安光电、闻泰科技等供货小米手机,具体情况如下图:

(来源:财联社)



