受新三板精选层启动消息的刺激,创投概念再度活跃,迎来久违大涨,九鼎投资、弘高创意、华控赛格、中迪投资、创业黑马等今日涨停。

一、历史性时刻——新三板精选层开门迎客
具体来看,全国股转公司宣布,将从4月27日零时起开始接收申请文件,正式启动股票向不特定合格投资者公开发行并在精选层挂牌业务的受理与审查工作,提交材料后的2个交易日内,股转公司将做出是否受理的决定。
又是一个历史性时刻。新三板精选层的正式开门迎客,意味着新三板从27日开始形成了基础层、创新层、精选层的三层市场结构。精选层在股票发行、投资者门槛、交易制度等方面都具有独特的优势,同时也为转板留有政策空间。
截至4月25日,新三板已经有超过130家挂牌企业公告了拟入精选层的意向,其中12家已完成辅导验收并公布了2019年年报,有望成为首批精选层企业。
二、投资者跑步入场
截至4月21日,全市场约51万投资者已经开通新三板交易权限,而3月底开通权限的投资者人数约26万。
除了个人投资者外,公募基金也在申报相关产品,准备投资精选层。证监会官网显示,4月20日,南方、博时、汇添富、富国、招商和万家等6家基金公司申报了可投新三板精选层的产品并等待获批。
三、联动A股炒什么?
我们认为,入选精选层后,公司的整体估值也有望实现比较大的提升,相应参股新三板精选层公司的A股公司和创投公司或将受益。除此以外,券商的投行也将直接受益。
但从今天的表现来看,创投概念领涨两市。可见,资金炒作的目标再次落在一直以来比较活跃的创投上面。因为相对来说,创投的股性更加活跃,对资金敏感度更改,比较好做。

创投指数并非第一次进入视野,早在2018年四季度,科创板的设立促使创投指数走出了翻倍行情,2018.10.19至2019.3.25期间,创投指数涨136.62%,券商指数涨幅67.68%。那一轮上涨,我们记住了市北高新、张江高科、钱江水利、鲁信创投、九鼎投资等一系列“典型”创投概念股。

另外,资本市场政策利好持续落地,创投基金减持边际放松,也为创投概念股到带来交易性机会。3月6日,证监会对创业投资基金反向挂钩政策作出了修改完善,引导投长、投早、投中小、投科技的“升级版”反向挂钩政策将于3月31日起正式实施。
此项政策修订,一方面有利于疏通创投基金、私募股权基金退出难问题,提高直接融资市场对中小企业、高新技术企业投资支持;另一方面,创投基金减持边际放松带来的解禁规模对二级市场冲击有限,占2020年解禁规模比例不足5%。对比2018年3月减持规定修订,此次政策优化力度较前更强。
四、概念股梳理
1. 投资平台、PE机构:鲁信创投、九鼎投资
2. 企业孵化、园区类:市北高新、九有股份、海泰发展、张江高科
3. 创业服务类:创业黑马、华平股份
4. 国内知名创投机构相关上市公司:
深创投:大众公用参股;深创投子公司红土基金合作方:西安旅游、深赛格
IDG资本:参股汉鼎集团是群兴玩具实控人,参股四川双马
达晨创投:电广传媒的全资子公司
东方富海:控股光洋股份,拟借壳上市
高特佳:博雅生物的大股东
松禾资本:前海股权投资基金参股,前海合作方有佳隆股份、御银股份
泰达科投:津滨发展参股,泰达股份控股股东参股
清控银杏:与江苏国信(维权)共同成立投资公司
中国风投:中国宝安持股
天堂硅谷:民丰特纸参股
参考资料:
20200427-申万宏源-申万宏源新三板周报:上周成交放量,股转下周开始接收精选层公司申请文件
20200307-民生证券-民生证券策略点评:资本市场政策利好持续落地,关注创投和中低评级券商
【附注:新三板层级开户标准】
根据目前的规定,新三板分为了三个市场层级,包括精选层、创新层、基础层。因为市场层次的不同,开通条件也有所不同。具体要求如下:
1、精选层:前10个交易日证券账户及资金账户内的资产日均不低于100万元人民币,并具有2年以上证券、基金、期货投资经历;
2、创新层:前10个交易日证券账户及资金账户内的资产日均不低于150万元人民币,并具有2年以上证券、基金、期货投资经历;
3、基础层:前10个交易日证券账户及资金账户内的资产日均不低于150万元人民币,并具有2年以上证券、基金、期货投资经历。
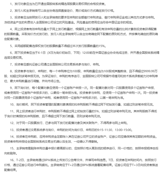
图:新三板打新规则摘要 |

来源:《全国中小企业股份转让系统股票向不特定合格投资者公开发行并在精选层挂牌与承销业务实施细则(试行)》、《全国中小企业股份转让系统股票向不特定合格投资者公开发行并在精选层挂牌规则(试行)》 |
本报告由投资顾问董冠辉(执业编号:A0740619120001)撰写



