
随着年报披露时间越来越近,近期也有不少上市公司的2019年业绩出现“爆雷”情况,14日晚间,又有多家上市业绩出现大幅亏损。其中包括天广中茂、吉药控股、*ST保千、时代万恒。全部算起来,预计要亏损60亿,他们的股东户数加起来也有17万户。
天广中茂:全年预计亏损21.6亿-30.5亿元
1月14日晚间,天广中茂发布2019年度业绩预告修正公告,之前《2019年第三季度报告全文》中预计,2019年度归属于上市公司股东的净利润与去年同期相比变动幅度为-60%至-30%,2019年度归属于上市公司股东的净利润变动区间为亏损1.81亿元至亏损3.16亿元。
修正后,预计2019年度归属于上市公司股东的净亏损21.58亿元至30.47亿元,上年亏损4.515亿元。
为何出现这么大的亏损?
公司公告称,公司对2019 年度合并范围内的主要资产进行核查,并根据相关的会计准则对资产减值情况进行分析评估,认为部分资产存在减值迹象。。
其中公司全资子公司广州中茂园林建设工程有限公司的工程存货及公司2015年收购全资子公司广州中茂园林建设工程有限公司与电白中茂生物科技有限公司时所形成的商誉存在明显的减值风险。
公司称,本着谨慎性原则,拟对上述事项计提减值准备,减值金额需经会计师事务所审定后确定。
截至最新收盘,天广中茂A股市值仅剩下36.89亿,也就是说2019年的亏损差不多要把市值都亏没了。

天广中茂原名天广消防,此前主要以消防产品和工程为主业。公司在2010年11月份登陆中小板上市。2015年底,公司实施战略转型,以发行股份购买资产的方式收购中茂园林及中茂生物,并在2016年开始合并进入利润表,正式进入园林绿化及食用菌领域。
经过一系列并购等操作,天广中茂主营从消防产品转到园林建设,股价在2012年至2017年5年间翻了近10倍,成为曾经的大牛股,但也因跨界并购埋下隐患,如今经营性现金流连年为负陷入债务危机,股价也一泻千里仅剩一块多一股……

2018年天广中茂业绩大变脸,此前预告2018年盈利6079万至2.43亿,修正后预计亏损4.5亿至4.86亿,前后差额巨大。
因公司在业绩预告修正公告、业绩快报中披露的净利润与2018年经审计的净利润差异金额分别为-5.12亿、-5.58亿,差异巨大,天广中茂因此遭深交所给予通报批评处分。同时,深交所对公司董事长高恒远、时任董事长邱茂期、总经理黄如良、财务总监苏介全给予通报批评处分。
截至今年三季度末,天广中茂货币资金仅剩5761.36万元,同比下滑63.66%,原因系“部分工程项目受业主方因国家地产政策调控、行业金融环境趋紧等因素的影响”,应收账款回款缓慢。
截至目前,公司的股东户数仍高达5万。

吉药控股预计2019年亏损15亿元-15.05亿元
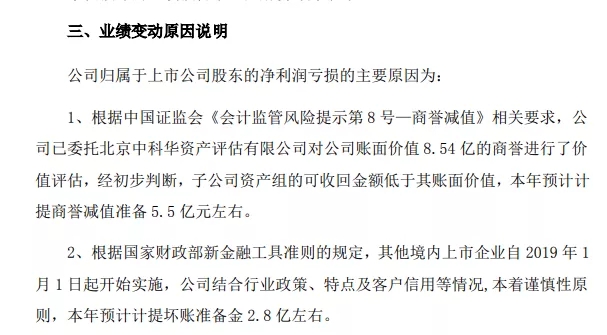
又是商誉减值!吉药控股14日晚间披露2019年度业绩预报,公司预计2019年亏损15亿元-15.05亿元,上年同期净利润2.17亿元。

至于亏损的主要原因:公司2019年预计计提商誉减值准备5.5亿元左右;预计计提坏账准备金2.8亿左右;预计存货损失2.83亿元;预计计提在建工程减值准备1.5亿元等。

吉药控股此前上亿一场被市场视为“蛇吞象”的药业并购大案,却连续遭遇收购方打脸、交易所质询后,最终被监管部门确定为上市公司自导自演的大戏。
11月27日,吉林证监局官网挂出一则处罚决定书显示,吉药控股在发布公司与修正药业集团重组事项终止公告时,额外披露“仍将继续推进购买修正药业100%股权事项”的信息。而这一信息也让吉药控股股价出现连续两日涨停行情。
经过证监会调查才发现,吉药控股“继续推进收购”的表述与事实不符,公司存在误导性陈述。最终,吉药控股因信披违规被证监局处以责令改正的警告措施,并处以60万元罚款,而董事长、董秘及财务总监三大高管也齐齐领下罚单。
除了这次乌龙的收购公告之外,吉药控股此前也有过多次资本运作的案例,但频繁收购动作背后,公司的业绩却始终未见起色。
据吉药控股2018年年报显示,吉药控股在2018年内先后收购了金宝药业、辽宁美罗、远大康华、亚利大胶丸和普华制药,耗资近10亿元,新增商誉金额8.54亿元。
但收购的资产却并未给吉药控股带来过多的利润贡献,反而成为公司财务表现的“拖累”。据吉药控股最新半年报预期预计,公司的归母净利润约为1500万元-2500万元,比上年同期下降80.08%至66.8%,业绩下滑明显。
截至最新收盘,吉药控股市值仅有26亿,股东户数近1.8万。


*ST保千:预计全年亏损8.8亿-10.2亿元
公司股票或被终止上市
*ST保千1月14日晚间发布2019年业绩预告,公司预计2019年归属于上市公司股东的净利润亏损8.8亿元-10.2亿元,上年同期为亏损16.89亿元。

*ST保千表示,2019年度,公司资金紧张的情况仍未改善,生产经营未能全面恢复正常,导致业务发展缓慢,盈利能力不足,且公司债务利息致使营运成本高企,因此报告期内未能实现盈利。同时,2019年度中小投资者对公司提起的诉讼案件持续增加,公司对相关未判决案件的诉讼赔偿费用计提了预计负债;公司下属子公司涉嫌由原实际控制人庄敏主导下为12家企业共计12笔借款提供担保,公司此前已将被划转的1.98亿元进行计提,公司对剩余可能被继续要求履行偿还责任的违规担保计提了预计负债。

因连续两年净资产为负,且被审计机构连续两年出具无法表示意见的审计意见,*ST保千股票已于2019年5月24日被暂停上市。
*ST保千称,据目前公司财务部的初步核算,公司2019年期末净资产可能继续为负。同时,据公司与审计机构的初步沟通,公司2019年度财务报告可能继续被出具非标准审计意见。根据相关规定,公司股票可能被终止上市。

截止最新数据,*ST保千股东户数仍有9万多。

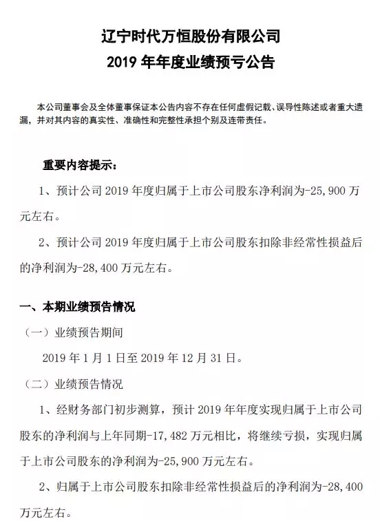
时代万恒2019年预亏2.59亿
或将被ST
时代万恒发布2019年业绩预告。公司预计2019年实现归属于上市公司股东的净利润为-2.59亿元。而2018年上市公司业绩亦是亏损1.75亿元。

据报道称,作为一家东北老牌贸易公司,近年来,时代万恒先后涉足房地产、林业、新能源电池行业,但是转型背后,目前公司业绩却未见起色。
公告显示,时代万恒控股子公司九夷锂能2019年预计亏损3.83亿元。其中预计九夷锂能经营亏损8500万元左右,加之该公司资产减值迹象明显,且业绩在短期内无法实现根本性好转,时代万恒初步确定计提固定资产减值准备约2.98亿元。
时代万恒表示,九夷锂能对电动工具锂电池的技术难度、产品目标市场认证时间长及产品认证程序繁杂等方面估计不足,致使产品订单受到较大影响,产能利用率不足;同时由于竞争加剧,该公司产品价格低于预期。

2018年,时代万恒经审计的净利润为-1.75亿元。倘若2019年经审计的净利润仍为负值,根据相关规定,公司股票将被实施“退市风险警示”。

截止最新数据,时代万恒的股东户数有1.37万户。





