睿选组合三原则:
1.投资理念:买便宜的好公司;(GARP策略)
2.选股方法:业绩选股+估值择时;(六维选股模型)
3.最终目标:好配置、好公司、好价格。(投资就像运营足球队)

表现点评:
今天组合平均涨幅0.76%,沪深300涨幅0.95%。截至收盘,组合累计收益7.47%,沪深300累计涨幅10.86%,跑输大盘3.39个百分点。
今天光伏和军工引爆市场行情,白酒、医药也不甘示弱继续反弹,组合小幅跑输在意料之中,沪深300的持续修复,有利于我们积累绝对收益。
上周我们就说看好4月份的一季报超预期行情,预计上半月先是以抱团股反弹为主,月中和下半月主要以业绩超预期股上涨为主,因此我们的组合大概率是先借势、后爆发的节奏。

异动点评:
今天主要回答一下朋友们的留言。
问:信维和乐歌坐了几次电梯怎么办?
答:长线投资是这样,百分之几,甚至20%的浮动,都是需要忍耐的。前提是,好公司、好价格,然后未来上涨空间大。所以我们调入的最低标准,除平安、保利这种明确提到用来做防守的以外,都是奔着30%-50%,甚至翻倍、数倍空间去的。一般来说,空间越大的公司,我们给的容错空间也越大。敢于说越跌越买的公司,大概率是没有问题的。
问:以前喜欢做短线,请问组合里面长线可持有3年以上的标的有哪些,中长线1-2年想象空间大的有哪些?
答:能看3-5年还很明确的,有绿的谐波、乐普医疗、科顺股份;能看1-2年的,信维通信、长鸿高科、中简科技(中简能看更久,关键是看产品价格);乐歌股份、博杰股份都是小公司,但都有成为300-500亿市值的潜质,关键是等待业绩确认。亿联网络,嵌入式软件龙头,是我们向轻资产模式尝试的第一股,对标公司海康威视、深信服、视源股份等,商业模式很好,愿意放1-2成这类公司在组合里。完美世界是有点纠结的一只,原本想做一波β,现在被逼做α,好在他不存在三七、艾格拉斯等公司那样的雷,想新参与的人酌情考虑吧,已经持有的也不要越跌越买了,还是把更多钱放在其他更优质的公司上。
做短线也不是说一定不好,我们从去年初到目前做的三次模型,基建产业链、涨价逻辑和中证500低估,短则两周、长则两三月,都赚了很明显的超额收益,但他毕竟是一个概率游戏,考验的是你的策略有效性,而且实战起来和你的操作手法、买卖的时间节点密切相关。看得懂短线机会,和做不做短线机会,是两码事,这涉及到价值选择,后面会解释。尤其是知道自己有短线盈利能力,但不去做的人,一定是发现了某些更好的盈利模式。
玩长线的好处:研究的越来越深、对企业越来越有把握、会看成长&估值的匹配度、有定价权、有价值观等
玩长线的好处是,优质企业赚钱的概率更大、能赚到的企业成长的钱更多(而不是靠零和博弈)。你会把大量的时间精力放在最优质的企业上,这样就越研究越深,对企业越来越有把握,知道它因为什么涨、因为什么跌,什么时候该涨了、什么时候风险大了。
这背后都是对成长和估值的深刻理解,所以先有价值判断,才能有价值选择。如同我们昨天说的,我明知道市场在想什么,在按DCF模型看的越来越远,在买最优秀的“第一行”的企业(我曾打比方是买超一流学校),但是因为短期涨太多了、风险太大了,我不能让大家冒险。
回过头来,(之前还提示这么反弹是不聪明的呢)现在又再次看好抱团股的反弹,又知道现在是最好的反弹节点,也知道大概会反弹到什么时候。接下来等抱团股继续调整至估值合理(抱团股属于阶段性调整到位的反弹,而非反转),我们就又会重点配置那些超一流学校了。这一切都显得那么行云流水。这是做短线每天把精力分散掉,受很多市场噪音的影响,所不具备的优势。
大家最近学习意愿很强,给大家加个鸡腿哈~中简科技年报已经公布,超市场预期,此前市场预期净利润同比59%,公布是70%增速。还有,长鸿高科的PBAT 10万吨产能6-7月落地,PBAT价格在最近两个月从2万元/吨暴涨到3-3.5万元/吨,这波产能落地正好能赶上高价格,所以三季报业绩是最受益的,到时候大家会看到单季度业绩超100%增速。至于市场节奏,去年拉了一波β,这次业绩大幅兑现,一部分会有股价表现,一部分去消化估值,大致是这么一个判断。
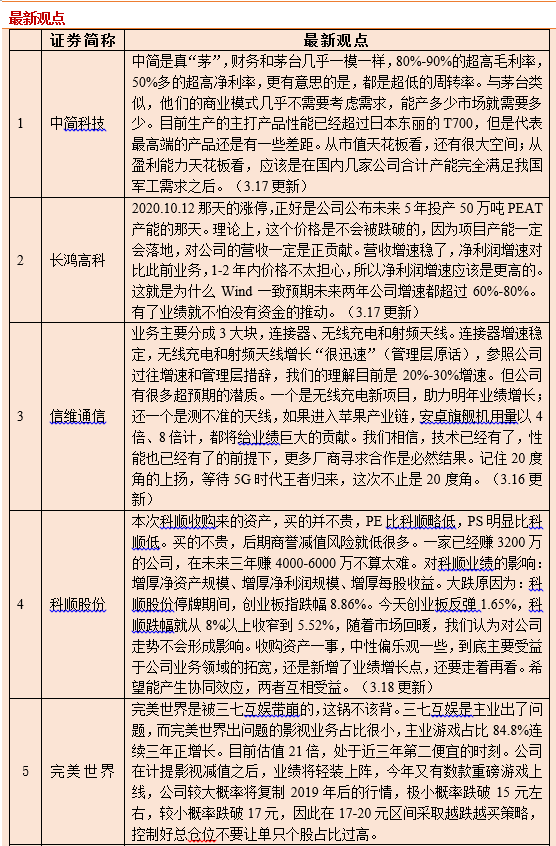
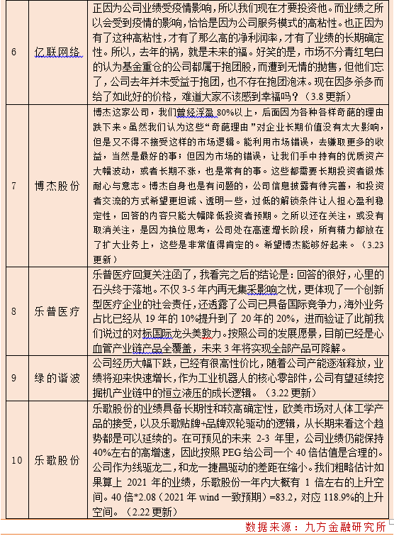
下面这张图更新频率不会很高,除非有基本面的变化,或者股价短期大幅波动。为了投资者能迅速捕捉更新的地方,我们用红色字体表示当天更新过的内容。


免责声明:
本报告仅提供给九方金融研究所的特定客户及其他专业人士,用于市场研究、讨论和交流之目的。
未经九方金融研究所事先书面同意,不得更改或以任何方式传送、复印或派发本报告的材料、内容及其复印本予以任何第三方。如需引用、或经同意刊发,需注明出处为九方金融研究所,且不得对本报告进行有悖于原意的引用、删节和修改。
本报告由九方智投投资顾问张铖(登记编号: A0740620090002)撰写,报告的信息均来源于市场公开消息和数据整理,本公司对报告内容(含公开信息)的准确性、完整性、及时性、有效性和适用性等不做任何陈述和保证。本公司已力求报告内容客观、公正,但报告中的观点、结论和建议仅反映撰写者在报告发出当日的设想、见解和分析方法应仅供参考。同时,本公司可发布其他与本报告所载资料不一致及结论有所不同的报告。本报告中的信息或意见不构成交易品种的买卖指令或买卖出价,投资者应自主进行投资决策,据此做出的任何投资决策与本公司或作者无关,自行承担风险,本公司和作者不因此承担任何法律责任。



