随着北京、贵州、上海等地发布有关数据要素市场发展的地方政策,以及财政部公布数据要素入表,数据要素产业迎来新一轮政策密集催化。零点有数8月迄今股价累计最大涨幅翻倍,新炬网络8月股价累计最大涨幅接近60%,人民网和直真科技同期股价累计最大涨幅超50%。拉长时间来看,今年数据要素跑出多只牛股,中科信息和中国科传年内股价累计最大涨幅居前,分别高达479%和中384%;华是科技、三维天地和零点有数同期累计最大涨幅分别为235%、200%和163%。

公开信息显示,人民网·人民数据已与贵阳大数据交易所等多家数据交易所签署合作协议;新炬网络主营业务为大数据和数据管理相关软件产品;零点有数为国内领先数据分析与决策支持服务机构,中科信息推出”中科信息产业经济智库”,中国科传推出“科学文库”“科学智库”等。
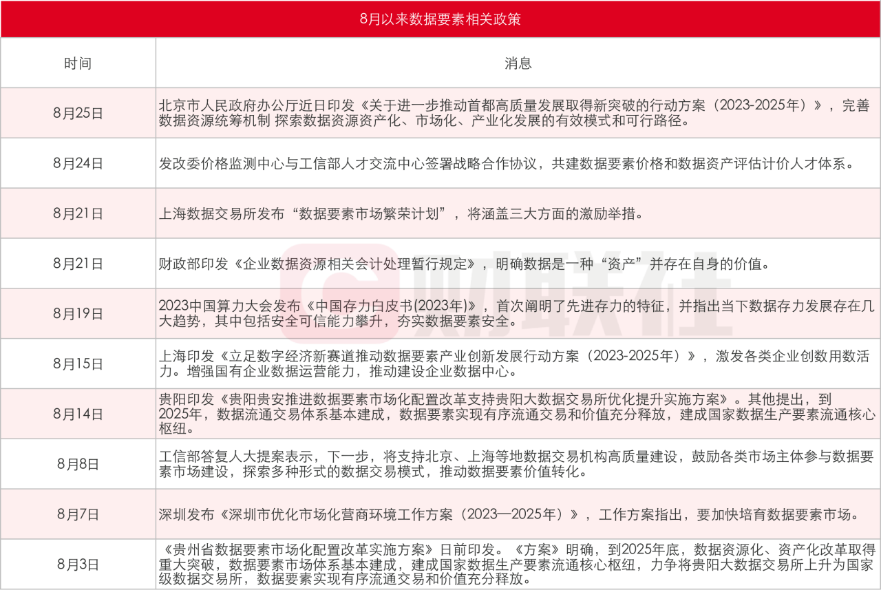
据财联社不完全梳理,8月以来数据要素相关利好政策不断,具体如下:

东吴证券王紫敬在8月21日研报中表示,数据要素市场构建经济增长新动力。数据资产市场潜在总规模数十万亿元。华鑫证券在7月17日研报中表示,随着数据要素政策走深走实、催化效果逐步显现,数据资源重要性日益凸显,直接持有以及间接持有数据资源的企业因掌握主导权,有望成为最大受益方。王紫敬亦在8月30日研报中补充指出,数据资产入表落地超预期,在数据积累上重投入的企业更为受益。
据财联社星矿数据统计的上市公司数据要素资源情况,在数据类型方面主要包括工业数据、医保数据、学术数据、财税政务数据、大数据、通信数据、地图数据、金融数据、交通数据、空间数据等。
具体来看,数据要素板块年内股价累计涨幅最大的牛股中科信息和中国科传业务均涉及学术数据,均已推出相关数据智库。财联社星矿数据显示,业务聚焦学术数据的上市公司还包括同方股份。

中科信息3月在互动平台回复称,公司充分运用大数据、人工智能等新一代信息技术,内置大量统计学、经济学等相关算法模型,创造推出了“产业经济大数据开放平台”产品及解决方案,旨在促进数据生产要素和科学技术融合,通过为党委政府经济管理、教研机构及专业人士的学术研究提供专业的数据分析、决策支撑和信息服务。公司7月还表示,推动数据要素在“政学产研用”等不同领域的流通利用,与政府、高校、研究机构等营造“经济智库”生态。
中科院旗下的中国科传业务围绕专业学科知识库、数字教育云服务、医疗健康大数据、期刊融合平台等方向。招商证券顾佳2月20日研报中表示,公司是目前国内拥有科技图书和期刊内容资源最多的出版单位之一。同时,公司持有万方数据15%的股份,万方数据库是国内三大中文数据库之一。公司去年在互动平台提到,先后推出“科学智库”、“中科云教育平台”、“SciEngine”等多个数字化产品和知识服务平台。其中,“SciEngine”平台集聚超过360种期刊(包括英文期刊200余种、SCI期刊80余种),年发文量达到40000篇。
据资料显示,同方股份旗下拥有的知网是中国学术资源最全面、最权威、最专业的数字化出版机构。公司在互动平台表示,公司优势主要在于算力、算法和数据等要素齐全。知网具备国内首屈一指的中文知识库。5月,公司接受机构调研时进一步称,知网在机器翻译、自动综述、智能问答、文档图像识别与分析等下游任务验证其在科技领域的应用,并开展相应研究成果的商业化工作。
超级热门股零点有数已开发出一系列基于大数据的基础算法模块。据星矿数据统计,拥有数据资源的A股上市公司中数据类型同属大数据的还包括海天瑞声、拓尔思、深桑达A和南威软件。

根据财联社记者获悉,海天瑞声7月28日宣布正式推出中文千万轮对话语料库 DOTS-NLP-216。据介绍,该语料库更加符合中国人表达习惯的自然对话数据集,共计约千万轮,上亿级token,包含正式&非正式风格对话,覆盖工作、生活、校园等场景,及金融、教育、娱乐、体育、汽车、科技等领域。公司6月亦公告,拟定增募资不超过7.9亿元,用于AI大模型训练数据集建设项目、数据生产垂直大模型研发项目。浙商证券1月4日研报表示,截至去年上半年,公司拥有累积词条数超过1000万,有望充分受益于数据要素生态构建和人工智能产业加速发展。
拓尔思近日在互动平台表示,目前,公司“数星智能风控大数据平台”“数家资讯大数据云服务平台”两款产品,已入驻上海数据交易所。此前,拓尔思已入选北京市通用人工智能产业创新伙伴计划数据伙伴,及首批“北京市人工智能大模型高质量数据集”。中银证券杨思睿在8月29日研报中指出,上半年公司云和数据服务实现营收1.8亿元,同比增长21.7%,且与云天励飞签订数据服务合作协议,公司以数据推送服务方式为云天励飞提供近两年广东省政务网站(非全量)新闻、公文、公告、政策类数据数百万条。
展望数据要素后期发展,从商业化速度来看,东吴证券王紫敬分析,医保数据要素商业价值和市场空间大,有望先行先试,成为第一个数据要素放开方向。民生证券吕伟等人在7月30日研报中认为最先商业落地的是医保数据要素。
根据星矿数据统计,数据要素相关上市公司中聚焦医保数据类型的包括久远银海和创业慧康。

中银证券8月29日研报显示,久远银海支撑全国23个省份医保信息平台运维工作,在全国20多万家医保两定机构提供医保服务,同时为全国116家医院提供医保智能审核产品,积极探索创新医保数据要素各类应用场景。此外,东吴证券8月31日研报指出,久远银海自研的二款数据产品“医院疾病诊疗路径知识库”、“医疗费用分析系统”成为首批挂牌广州数据交易所的数据能力,标志公司数据产品已在具体区域实现落地应用未来随着数据要素相关政策推进,预计公司将在数据要素行业应用方面有更多实践案例,并形成规模收入。
消息显示,创业慧康与浙大计算机创新技术研究院、浙江省智慧医疗创新中心签订三方战略协议。中银证券9月1日研报指出,公司SAAS互联网亿元累计接入机构近1,500家、新增在线问诊订单同增13.5%。随着公司持续增强医卫信息化业务竞争力,上半年新增千万级订单同比增长200%,新一代医疗机构信息管理系统Hi-HIS已累计签约11个项目,订单总金额为3.46亿。
(来源:财联社)



