
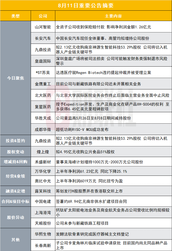
今日聚焦
【山河智能:全资子公司收到保险赔付款 影响净利润金额1.26亿元】
山河智能公告,公司全资子公司AVMAX曾与俄罗斯客户签订三份飞机租赁合同。自2022年2月地缘政治冲突以来,航空业在制裁范围内。AVMAX根据相关政策,多次尝试召回上述租赁在俄罗斯的飞机。尽管已持续进行交涉与回收操作,仍无法成功收回涉事飞机。近日,AVMAX与飞机保险承保人就赔付方案达成一致意见,确认AVMAX可从保险承保商获得的保险理赔款为2900万美元,扣除律师费用等后的保险赔付款净额为2296.51万美元。截至目前,AVMAX已全额收到2296.51万美元保险赔付款,按照8月8日美元对人民币汇率中间价,折算人民币约1.64亿元。保险赔付款项扣税后对公司净利润影响金额为1.26亿元,会计核算计入营业外收入,占公司上一年度归母净利润的172.92%。
【长安汽车:中国长安汽车现任全体董事、高管均拟增持公司股份】
长安汽车(000625.SZ)公告称,公司及间接控股股东中国长安汽车集团有限公司部分董事、高级管理人员计划自2025年8月12日起6个月内,通过深圳证券交易所交易系统集中竞价交易的方式增持公司A股股份,增持金额为每人不低于人民币30万元,合计不低于人民币570万元。增持主体包括中国长安汽车现任全体董事、高级管理人员,包括中国长安汽车董事长朱华荣、中国长安汽车董事赵非等;以及公司部分董事、高级管理人员共计19人。增持目的是基于对公司长期投资价值和未来持续发展前景的充分认可,同时为增强投资者信心,以实际行动保护广大投资者利益。
【九鼎投资:拟2.13亿元收购南京神源生智能科技53.29%股权 公司将切入机器人产业链关键环节】
九鼎投资(600053.SH)公告称,公司拟通过收购股权及增资方式,以2.13亿元获得南京神源生智能科技53.2897%股权。本次交易是公司积极响应国家鼓励上市公司通过并购重组实现高质量发展政策导向的重要举措,旨在拓展产业布局,培育新的业绩增长点。南京神源生作为人形机器人核心零部件六维力传感器的领先企业,具有自主知识产权和技术壁垒,产业协同性强,其产品在人形机器人领域应用前景广阔。通过本次交易,公司将切入机器人产业链关键环节,增强核心竞争力,打造第二增长曲线。
【皇庭国际:深圳皇庭广场将被司法拍卖 公司可能触发财务类强制退市风险警示】
皇庭国际(000056.SZ)公告称,公司全资子公司融发投资名下资产晶岛国商购物中心(即深圳皇庭广场)及相关附属设施、设备将于2025年9月9日至10日被司法拍卖,起拍价30.53亿元。该广场账面价值占公司总资产71.57%,2024年收入占公司全年营业收入的56.03%。如拍卖成交,将构成重大资产重组,并对公司资产、负债及日常经营产生重大影响,可能触发财务类强制退市风险警示。
【华熙生物:发酵法软骨素钠完成医疗器械主文档登记】
华熙生物(688363.SH)公告称,公司自主研发的发酵法软骨素钠原料成功通过国家药品监督管理局医疗器械技术审评中心的主文档备案登记,成为我国首个实现发酵法软骨素钠合规化备案的企业。该软骨素钠可应用于II类、III类医疗器械,未来有望为高端医疗器械提供核心原料。下一步,公司将以发酵法得到的软骨素钠为基础,利用合成生物学技术开发硫酸软骨素原料,应用于眼科、骨科、医美等领域。
【3连板上海港湾:钙钛矿太阳能电池业务及商业航天业务占公司营收比例均规模较小】
上海港湾(605598.SH)发布股票交易风险提示公告称,经自查,公司注意到相关平台将公司股票纳入“钙钛矿电池概念股”、“商业航天概念股”。经公司核实,公司主业为地基处理、桩基工程等岩土工程相关业务;根据经审计的2024年公司财务数据显示,钙钛矿太阳能电池业务及商业航天业务占公司营收比例均不足0.5%,规模较小,且均处于亏损状态。上述事项对公司当前主营业务的开展无实质影响,请广大投资者审慎决策、理性投资。
【*ST苏吴:达透医疗就Regen Biotech违约提起仲裁并被受理立案】
*ST苏吴(600200.SH)公告称,公司控股孙公司达透医疗器械(上海)有限公司(简称“达透医疗”)就Regen Biotech,Inc.违约事项向深圳国际仲裁院提起仲裁,并于8月7日获得深圳国际仲裁院受理立案。达透医疗仲裁请求确认《独家代理协议》有效并继续履行,若上述仲裁请求未得到支持,初步索赔损失人民币16亿元,并保留根据案情进展及其他相关因素对前述索赔金额进行调整的权利。
【金鹰重工:目前公司与新藏铁路有限公司还未开展相关业务】
金鹰重工(301048.SZ)公告称,公司股票连续2个交易日收盘价格涨幅偏离值累计已超30%,属于股票交易异常波动情况。近期公司未发现公共媒体报道了可能或已经对公司股票交易价格产生较大影响的未公开重大信息,但关注到部分媒体报道了有关中国国家铁路集团有限公司全资持股的新藏铁路有限公司(简称“新藏公司”)正式成立的信息。目前公司与新藏铁路有限公司还未开展相关业务,预计该事项对公司近期经营业绩影响有限。敬请广大投资者理性投资,审慎决策,注意风险。
【2连板天顺股份:公司未参与新藏铁路工程项目】
天顺股份(002800.SZ)公告称,公司股票交易价格连续三个交易日内收盘价格涨幅偏离值累计超过20%,属于股票交易异常波动的情况。公司关注到近期市场对新藏铁路工程关注度较高。截至本公告披露日,公司未参与新藏铁路工程项目。公司将积极关注并把握市场机会。
【北大医药:与北京大学国际医院业务合作终止后面临主营业务全面中止风险】
北大医药(000788.SZ)公告称,公司全资子公司北京北医医药与北京大学国际医院的长期服务合同即将到期,双方决定在2025年5月终止业务合作。由于北医医药的主营业务高度依赖与国际医院的合作,预计将导致公司2025年销售收入减少约6亿元,净利润减少约4,000万元。2026年起可能面临营业收入减少约10.27亿元,净利润减少约6,869万元的风险。公司正在探索北医医药转型新方向,但存在不确定性。若转型失败,公司可能面临关停并转风险。
【万华化学:上半年净利润61.23亿元 同比下降25.1%】
万华化学(600309.SH)公告称,上半年实现营业收入909.01亿元,同比下降6.35%;归属于上市公司股东的净利润为61.23亿元,同比下降25.1%。上半年,全球聚氨酯行业需求平稳,新能源与高端制造领域表现较好,在新能源汽车轻量化需求推动下,聚氨酯复合材料用量需求持续提升。受海外投资恢复缓慢影响,海外建筑节能等领域需求弱于预期;石化行业烯烃等产品产能集中释放,导致供需格局阶段性失衡,石化产品价格走低,石化业务利润空间进一步压缩。
【长春高新:子公司卡麦角林片临床试验申请获批 目前国内尚无同品种产品上市】
长春高新(000661.SZ)公告称,公司控股子公司金赛药业收到国家药品监督管理局核准签发的《药物临床试验批准通知书》,金赛药业卡麦角林片的境内生产药品注册临床试验申请获得批准。卡麦角林片是金赛药业开发的一款多巴胺受体激动剂,拟开发用于高催乳素血症/垂体催乳素腺瘤的治疗。目前国内尚无同品种产品上市,本次临床试验申请获批可推动后续该产品临床开发及符合患者的未满足临床需求。
【复星医药:授予Expedition开发、生产及商业化在研产品XH-S004的权利 至多获得6.45亿美元里程碑款项】
复星医药(600196.SH)公告称,控股子公司复星医药产业授予Expedition于许可区域(即除中国境内及港澳地区外的全球范围)及领域(即人类、动物疾病的诊断和治疗)开发、生产及商业化在研产品XH-S004的权利。该协议自2025年8月11日起生效。XH-S004为本集团拥有自主知识产权的小分子口服DPP-1抑制剂,截至本公告日期,于全球范围内尚无同一分子机制的药物获批上市。根据约定,Expedition将就本次合作向复星医药产业支付至多1.2亿美元不可退还的首付款、开发及监管里程碑付款,此外,基于许可产品于许可区域的年度净销售额达成情况,由Expedition向复星医药产业依约支付至多5.25亿美元的销售里程碑款项。
【露笑科技:筹划发行H股股票并在香港联交所上市】
露笑科技(002617.SZ)公告称,公司正在筹划境外发行股份(H股)并在香港联合交易所有限公司上市,以推进全球化战略布局,打造国际化资本运作平台,提升国际品牌形象和综合竞争力。相关细节尚未确定,待具体方案确定后,尚需提交公司董事会和股东大会审议,并经中国证券监督管理委员会备案和香港联交所等监管机构审核。该事项具有较大不确定性,公司将及时履行信息披露义务。
【3天2板华胜天成:公司董监高5月26日至8月8日期间减持股份】
华胜天成(600410.SH)公告称,2025年5月26日至2025年8月8日期间,公司董事申龙哲通过集中竞价方式减持公司股份44.97万股,占公司总股本的0.041%;董事兼副总裁代双珠通过集中竞价方式减持公司股份13.12万股,占公司总股本的0.012%;首席财务官兼副总裁张秉霞通过集中竞价方式减持公司股份6.25万股,占公司总股本的0.0057%;职工监事刘亚玲通过集中竞价方式减持公司股份5.27万股,占公司总股本的0.0048%。
【成都华微:超低功耗RISC-V MCU成功发布】
成都华微(688709.SH)公告称,公司研发的HWD01001型超低功耗RISC-V MCU已成功发布。该产品集成了公司自主设计的32位RISC-V内核,实现超低功耗性能,适用于物联网终端设备、可穿戴设备等。
【东芯股份:公司对上海砺算的投资采用权益法核算 未纳入合并报表范围】
东芯股份(688110.SH)发布股票交易异常波动公告,据悉,近日市场上出现了关于公司对外投资企业砺算科技(上海)有限公司(简称“上海砺算”)发布了首款自研GPU芯片“7G100”及首款显卡产品LisuaneXtreme的相关媒体报道。公司对上海砺算的投资采用权益法核算,未纳入合并报表范围。敬请投资者谨慎决策,理性对待市场热点概念,注意投资风险。据有关市场数据,全球独立显卡市场约98%的份额由英伟达与AMD主导,呈现高度集中的寡头垄断格局。国际巨头依托技术积累、先发优势及雄厚资本,在市场竞争中占据绝对优势。相较之下,国产GPU仍处于发展初期,受限于研发能力、生态建设与产业链成熟度,整体技术水平与国际领先企业存在显著差距。若标的公司GPU产品未能持续实现技术突破并获得市场认可,将面临严峻的市场竞争风险。
【ST易购:拟支付2.2亿元与家乐福方达成债务和解协议】
ST易购(002024.SZ)公告称,经过苏宁国际与家乐福集团持续的协商,近日公司及子公司苏宁国际、家乐福中国、家乐福咨询公司(合称“苏宁方”)与家乐福集团及CNBV、家乐福国际合作公司(合称“家乐福方”)签署《SettlementAgreement》(以下简称“《和解协议》”),苏宁方与家乐福方达成和解,即公司直接或者指定主体(不含苏宁国际)向CNBV支付现金人民币2.2亿元整(以下简称“和解金额”),在收到和解金额后,家乐福方豁免相关债务,且双方不再就争议事项采取相关法律程序;家乐福中国和家乐福咨询公司在《和解协议》签署之日起一个月内停止使用知识产权。本次和解实施完成后,公司将间接持有家乐福中国100%股权。
投资&签约
【上海沿浦:拟与关联方设立合资公司 主营工业机器人研发、生产与销售】
上海沿浦(605128.SH)公告称,公司拟与上海机器人产业技术研究院、蒲卫东以及由公司实际控制人张思成和周建清共同设立的持股平台合资设立上海锡纳泰克智能科技有限公司,注册资本3000万元,公司出资1530万元,占比51%。该交易构成关联交易,不构成重大资产重组,在董事会审批权限内,无需提交股东会审议。合资公司将主营工业机器人的研发、生产与销售,有助于合作各方切入高增长赛道,推动技术突破与产业升级。
股权变动
【煌上煌:拟4.95亿元收购立兴食品51%股权】
煌上煌(002695.SZ)公告称,公司拟与立兴食品股东签订《股权转让协议》,受让上述股东持有的立兴食品合计51%的股权,股权交易价格为4.95亿元。本次交易完成后,公司将拥有立兴食品的控股权地位,立兴食品将成为公司控股子公司,公司将立兴食品纳入合并报表范围。立兴食品成立于2006年,是一家集产品研发、生产、制造、分销推广于一体的专业食品制造企业,专注于为企业提供一站式专业OEM/ODM贴牌代加工服务。
【天孚通信:询价转让价格为88.55元/股】
天孚通信(300394.SZ)公告称,根据2025年8月11日询价申购情况,初步确定的本次询价转让价格为88.55元/股。本次询价转让拟转让股份已获全额认购,初步确定受让方为14名机构投资者,拟受让股份总数为990万股。
【东方国信:拟以1.33亿元收购视拓云33%股权取得其控制权】
东方国信(300166.SZ)公告称,公司拟以自有或自筹资金购买参股公司视拓云33.3529%股权,交易对价1.33亿元人民币。收购完成后,公司将持有视拓云51%的股份,视拓云将成为公司的控股子公司,纳入公司合并报表范围。视拓云主要从事C端算力零售、AI云计算、算力资产运营、开发者社区服务和AI服务器硬件的设计、生产和销售等业务。视拓云运营的AutoDL.com是目前全国最大的C端AI算力云平台。
【长盛轴承:股东百盛投资、陆晓林以61.82元/股的价格询价转让2.64%公司股份】
长盛轴承(300718.SZ)公告称,公司股东百盛投资、陆晓林通过询价转让方式转让股份数量为7,885,500股,占公司总股本的2.64%。询价转让价格为61.82元/股,交易金额为4.87亿元。公司控股股东、实际控制人、董事长孙志华及一致行动人通过百盛投资间接持有公司股份,本次询价转让后,孙志华及其一致行动人拥有权益的股份占公司总股本的比例由52.84%下降至50.83%。
增减持&回购
【禾盛新材:董事吴海峰计划增持1000万元-2000万元公司股份】
禾盛新材(002290.SZ)公告称,公司董事吴海峰基于对公司未来发展的信心和长期投资价值的认可,计划自公告披露之日起6个月内,以自有资金或自筹资金通过深圳证券交易所交易系统以集中竞价、大宗交易或法律法规允许的其他交易方式增持公司股份,合计增持金额将不低于人民币1,000万元(含本数)且不超过人民币2,000万元(含本数)。
经营&业绩
【卫星化学:上半年净利润同比增长33.44%】
卫星化学(002648.SZ)公告称,公司2025年上半年实现营业收入234.6亿元,同比增长20.93%;实现归属于上市公司股东的净利润27.44亿元,同比增长33.44%。公司计划不派发现金红利,不送红股,不以公积金转增股本。
【奥比中光:上半年净利润6019万元 同比扭亏为盈】
奥比中光(688322.SH)公告称,上半年实现营业收入4.35亿元,同比增长104.14%。归属于上市公司股东的净利润为6019.01万元,同比扭亏为盈。
【海康威视:董事长提议实施2025年中期分红】
海康威视(002415.SZ)公告称,公司董事会于2025年8月11日收到董事长胡扬忠关于制定公司2025年中期分红方案的提议,其建议以未来实施权益分派股权登记日的总股本减去公司回购专户股数为基数,向全体股东每10股派发现金红利4.00元(含税),不送红股,不以资本公积金转增股本。
【福达股份:上半年净利润1.46亿元 同比增长98.77%】
福达股份(603166.SH)公告称,上半年实现营业收入9.37亿元,同比增长30.26%;归母净利润1.46亿元,同比增长98.77%。营收增长主要是乘用车曲轴,特别是混合动力曲轴市场需求量增加所致。
合同&项目中标
【中国电建:签署约69.94亿元南非供水扩建项目合同】
中国电建(601669.SH)公告称,公司下属子公司中国水电建设集团国际工程有限公司和南非Entsika公司与南非跨卡勒登隧道管理局签订了南非莫科洛-鳄鱼河(西)供水扩建项目2期合同,合同金额约为69.94亿元人民币。项目位于南非北部林波波省,主要工程内容为大型引水工程,包括挡水堰、取水结构、泵站、供水管线等,设计年输水量为7500万立方米,输水管道全长约142公里。项目建设工期约48个月。
【智光电气:子公司智光储能签订2.04亿元储能系统设备销售合同】
智光电气(002169.SZ)公告称,子公司智光储能与鹏馨储能签订储能系统设备销售合同,合同金额为2.04亿元,鹏馨储能采购智光储能200MW/400MWh储能系统设备一套。该合同为公司日常经营合同,若顺利履行预计将对公司本年度及未来年度经营业绩产生积极影响。
【洪田股份:控股子公司掩模版和玻璃基板设备所获订单金额约375万元】
洪田股份(603800.SH)发布股票交易异动公告,有报道称公司间接控股子公司研发的掩模版和玻璃基板(TGV)设备已获得采购订单的相关信息。经核查,上述订单金额约为375万元,截至目前上述订单尚未产生营业收入和利润,请投资者注意风险。
其他
【东风股份:控股股东东风集团股份停牌 不会影响公司正常生产经营】
东风股份(600006.SH)公告称,公司控股股东东风集团股份于8月11日发布停牌公告,并于同日停牌。东风集团股份停牌所涉及的事项不会对公司正常生产经营活动构成重大影响。公司将持续关注有关进展并履行信息披露义务。
【天坛生物:“注射用重组人凝血因子Ⅷ-Fc融合蛋白”完成Ⅰ期临床试验】
天坛生物(600161.SH)公告称,下属企业成都蓉生研制的“注射用重组人凝血因子Ⅷ-Fc融合蛋白”完成了Ⅰ期临床试验并取得临床试验总结报告。与对照药相比,该产品半衰期延长约1.5~1.7倍,不良反应发生率低。本产品尚无国内和进口产品上市。
【恒瑞医药:注射用瑞康曲妥珠单抗和阿得贝利单抗注射液纳入拟突破性治疗品种公示名单】
恒瑞医药(600276.SH)公告称,公司子公司苏州盛迪亚生物医药有限公司、上海盛迪医药有限公司的注射用瑞康曲妥珠单抗(SHR-A1811)、阿得贝利单抗注射液被国家药品监督管理局药品审评中心纳入拟突破性治疗品种公示名单。注射用瑞康曲妥珠单抗适用于治疗存在HER2(ERBB2)激活突变且既往接受过至少一种系统治疗的不可切除的局部晚期或转移性非小细胞肺癌(NSCLC)成人患者;阿得贝利单抗注射液获批的适应症为与卡铂和依托泊苷联合用于广泛期小细胞肺癌患者的一线治疗。这两个产品的相关项目累计研发投入分别约为125,915万元和90,130万元。



