近日,首个国产新冠口服药厂商——真实生物再次递表港交所,开启赴港上市之路。据了解,在2022年和今年2月,真实生物就曾两度递表港交所,但此后并未有进展,直到此次再次递表。
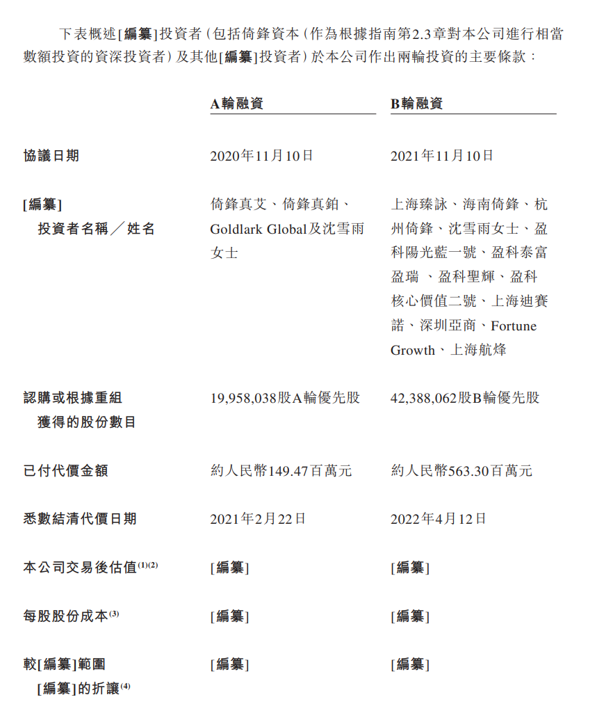
值得注意的是,真实生物背后隐藏着一家来自深圳的知名创投机构——倚锋资本。该机构曾连续两轮领投真实生物:2020年11月,独家领投真实生物A轮融资;2021年8月,领投真实生物1亿美元B轮融资。
公司仍未实现盈利
招股书显示,真实生物是一家成立于2012年,以创新研发为驱动力的生物科技公司,专注于治疗病毒感染、肿瘤及心脑血管疾病的创新药物的开发、制造和商业化。
真实生物的核心产品阿兹夫定作为1.1类原创新药,2021年7月获得国家药监局用于治疗HIV感染附条件批准上市,并于2022年7月获得国家药监局用于治疗COVID-19附条件批准上市,成为首款中国公司研发的获国家药监局批准用于治疗COVID-19的口服抗病毒药物。目前已累计销售超过1000万瓶,其安全性与有效性在真实世界数据中及由独立第三方发表的177篇论文中得到了证实。
在完成所有必需的研发工作后,真实生物于2025年7月提交了将附条件批准转为常规批准的申请,并预期将于2026年上半年获得常规批准。同时,凭借独特的双靶点作用机制,阿兹夫定已成为全球首个核苷类逆转录酶与Vif抑制剂双靶点抑制的HIV感染治疗方案。真实生物亦正在不断拓展新的适应症及联合疗法。
在阿兹夫定之外,真实生物的核心产品还包括用于治疗非小细胞肺癌、恶性肿瘤以及急性缺血性脑卒中的多款药物。不过,目前真实生物的主要收入还是来自首个商业化产品阿兹夫定,且绝大部分收入是依靠复星医药进行商业化。
真实生物主要根据复星医药协议于阿兹夫定在中国获得上市批准后,向复星医药产业销售阿兹夫定。真实生物与复星医药产业的合作始于2022年。于2023年,真实生物仅有复星医药产业一名客户,而真实生物于2023年向复星医药产业的总销售额为人民币3.44亿元。于2024年,真实生物前五大客户占真实生物总收入的99.6%,其中复星医药产业占99.2%,总销售额为人民币2.36亿元。
除复星医药产业外,真实生物于2024年的其他前五大客户(作为真实生物的分销商,主要从事药品销售)合共为真实生物贡献总收入约0.4%或占销售额约人民币100万元,且个别占真实生物总收入0.2%以下或占销售额人民币50万元以下。鉴于市场状况的不断变化并考虑到双方的最佳利益,真实生物于2024年9月与复星医药产业订立变更协议,收回复星医药协议项下的商业化权利。
真实生物在终止复星医药协议后聘用经销商销售阿兹夫定。截至2025年6月30日,真实生物与65家线下分销商及九家在线分销商订立分销协议,并制定及实施全面的政策以管理真实生物的分销商。真实生物预计2025年的收入将主要来自对分销商的销售。
虽然真实生物正逐渐摆脱对复星医药的依赖,但目前其收入仍不稳定且处于亏损之中。招股书显示,2023年至2025年上半年,公司实现营业收入分别为3.44亿元、2.38亿元和1653万元,分别亏损7.84亿元、4004万元和1.65亿元。

对于亏损,真实生物表示,2023年的净亏损主要由于(i)真实生物鉴于COVID-19的情况考虑到产品的到期日及适销性,对制成品作出大幅存货撇减,因而产生毛损;(ii)真实生物的核心产品及其他候选药物产生重大研发费用;(iii)年内产生行政开支;及(iv)可转换可赎回优先股的公允价值亏损。2024年净亏损减少,主要由于同年真实生物因存货撇减金额减少而录得毛利。而2025年上半年的亏损主要归因于(i)真实生物的核心产品及其他候选药物产生大量研发开支;(ii)存货撇减产生毛损;及(iii)期内产生行政开支。
两轮融资共募集资金7.13亿元
招股书显示,目前真实生物的掌舵人,公司董事长、执行董事、首席执行官、首席科学官及主要股东——杜锦发拥有丰富的研发成果和经验。
杜锦发目前已70岁,于2019年9月26日获委任为董事并于2022年8月1日调任为执行董事并获委任为董事长。他主要负责集团的总体管理及研发工作,并且是阿兹夫定(用于治疗COVID-19)、哆希替尼和CL-197的发明者之一。
杜锦发在生物科技行业的药物研发方面拥有超过31年经验,1992年至1998年,杜锦发于美国佐治亚大学从事抗病毒及抗肿瘤药物的博士后研究。2001年至2011年,杜锦发任职于PharmassetInc.担任化学研究副总监,并主要负责领导核苷抗丙肝药物的研发项目。于该期间,杜锦发(作为发明者之一)参与了索非布韦(亦被称为索华迪,一种革命性的丙肝治愈药)的研发工作,该药物于2014年荣获盖伦基金会颁发的盖伦奖。《细胞》杂志评论指出,索非布韦对治疗HCV的贡献被视为当代最重大的公共卫生成就之一。
2012年至2015年,杜锦发在GileadSciences,Inc.担任二级高级研究科学家,主要负责新型抗病毒药物的研究。2015年8月至2018年12月,杜锦发担任美泰宝(一家由杜锦发自己创立的生物科技公司)首席执行官兼首席科学官,主要负责监督新型药物的研发工作及公司的日常管理。于该期间,杜锦发发明两种候选药物,即哆希替尼及CL-197。
不过,真实生物的最大股东并非杜锦发,而是真实生物的创始人及控股股东王朝阳,他通过三联创投及Creative Summit构成真实生物的一组控股股东,目前王朝阳控制48.12%的股权。

而真实生物的核心产品阿兹夫定最初由郑州大学开发。北京兴宇中科投资有限公司(一家由王朝阳控制的公司)于2011年12月16日与郑州大学订立技术转让协议,以收购阿兹夫定的知识产权。
其他股东层面,真实生物在上市前完成过两轮融资,共募集资金7.13亿元,投资方包括倚锋资本、盈科资本、亚商资本等。

其中,倚锋资本为一家专注于医疗与健康领域的资深投资机构,尤其在生物医学与高端医疗设备领域的风险投资及私募股权投资方面具有深厚经验,管理资产规模约达人民币70亿元。其深入探索医疗健康产业的潜力,并在全球投资逾100家知名企业。
此外,倚锋资本的实控人朱晋桥也于2022年4月12日获委任为真实生物董事,并于2022年8月1日调任为非执行董事。他主要负责提供指导及监督集团的管理及营运。
.paragraphFormat{
text-indent: 2em;
margin-top: 6px;
margin-bottom: 6px;
position: relative;
}
img{
display: block;
margin: 0 auto;
}
table{
border: 1px solid black;
border-collapse: collapse;
}
table td{
border: 1px solid black;
}



