行情中心 沪深京A股 上证指数 板块行情 股市异动 股圈 专题 涨跌情报站 盯盘 港股 研究所 直播 股票开户 智能选股
全球指数
数据中心 资金流向 龙虎榜 融资融券 沪深港通 比价数据 研报数据 公告掘金 新股申购 大宗交易 业绩速递 科技龙头指数

突发!这家公司股票交易异常波动 明起停牌核查|盘后公告集锦

财联社 2025-10-28

电科院 --%

今日聚焦

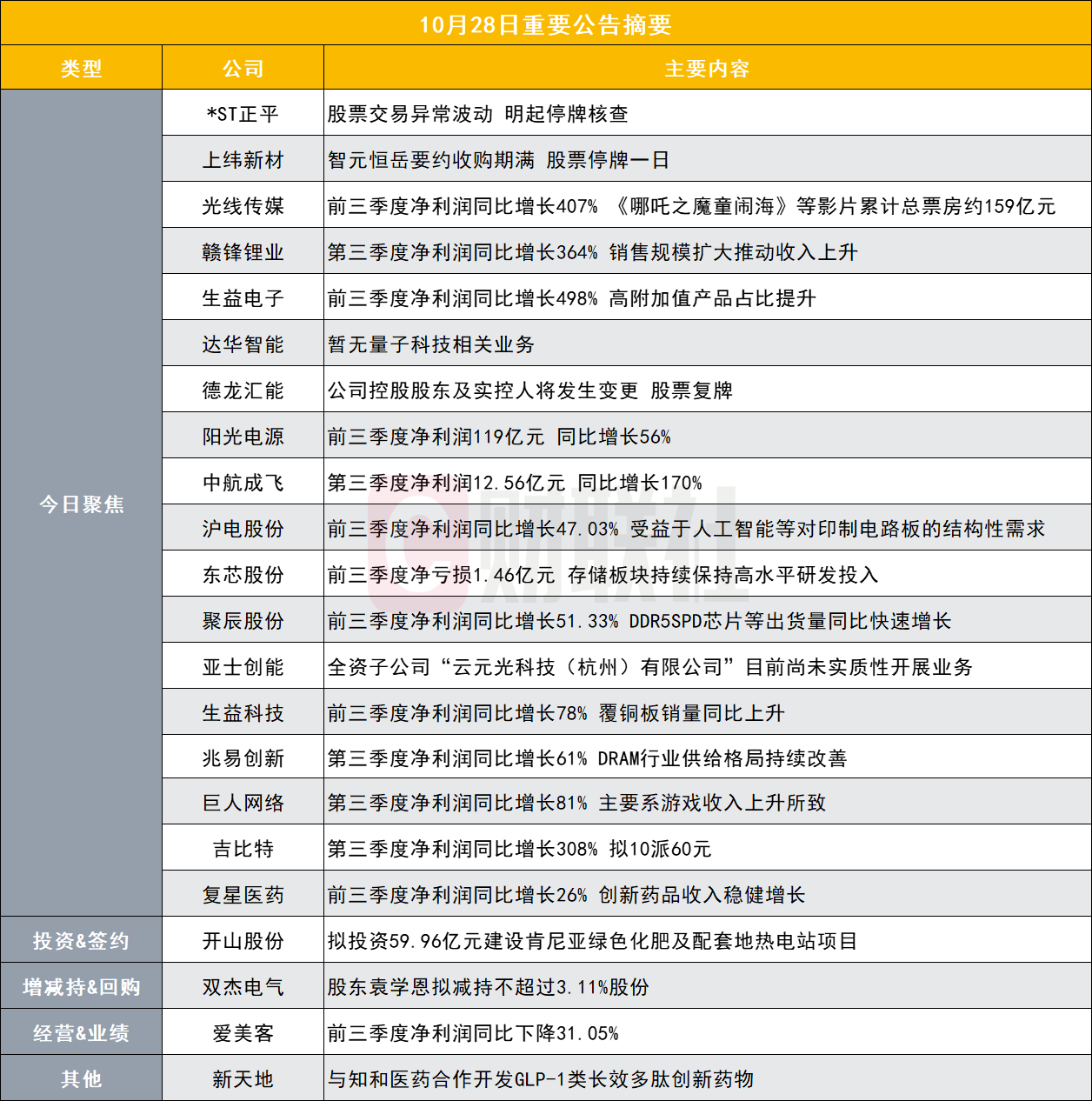
*ST正平:股票交易异常波动 明起停牌核查】

*ST正平(603843.SH)公告称,公司股票自2025年9月1日至10月28日累计涨幅为152.42%,期间多次触及股票交易异常波动。公司股价短期涨幅与同期上证指数、建筑行业存在严重偏离,可能存在市场情绪过热和非理性炒作情形。公司将自10月29日起停牌核查,预计停牌时间不超过10个交易日。此外,公司2024年年报被出具无法表示意见的审计报告,存在终止上市风险;矿产资源开采能力不足,后续开发进展和收益存在重大不确定性;非经营性资金占用尚未解决;业绩持续亏损。

上纬新材:智元恒岳要约收购期满 股票停牌一日】

上纬新材(688585.SH)公告称,因上海智元恒岳科技合伙企业(有限合伙)要约收购公司股份事项,公司股票于2025年10月29日停牌一个交易日,并将在要约收购结果公告当日复牌。要约收购报告书显示,智元恒岳预定要约收购公司股份数量为1.49亿股,占公司总股本的37.00%,要约收购价格为7.78元/股,要约收购期限为2025年9月29日至2025年10月28日。

光线传媒:前三季度净利润同比增长407% 《哪吒之魔童闹海》等影片累计总票房约159亿元】

光线传媒(300251.SZ)发布2025年第三季度报告,第三季度营收为3.74亿元,同比增长247.54%;净利润为1.06亿元,同比增长993.71%。前三季度营收为36.16亿元,同比增长150.81%;净利润为23.36亿元,同比增长406.78%。业绩大幅增长主要得益于影视剧收入增加,其中电影业务表现突出,《哪吒之魔童闹海》《小倩》等影片累计总票房约159.03亿元;同时,动漫项目持续发力,电视剧及网剧稳步推进,艺人经纪和产业投资业务也实现良好收益。

赣锋锂业:第三季度净利润同比增长364% 销售规模扩大推动收入上升】

赣锋锂业(002460.SZ)公告称,第三季度营收为62.49亿元,同比增长44.10%;净利润为5.57亿元,同比增长364.02%。前三季度营收为146.25亿元,同比增长5.02%;净利润为0.26亿元,同比扭亏为盈。业绩大幅增长主要系持有的金融资产产生的公允价值变动收益增加以及处置部分储能电站和联营企业LAC带来收益所致,同时销售规模扩大推动收入上升,但受锂价下跌影响,经营性现金流有所承压。

生益电子:前三季度净利润同比增长498% 高附加值产品占比提升】

生益电子(688183.SH)公告称,第三季度营收为30.60亿元,同比增长153.71%;净利润为5.84亿元,同比增长545.95%。前三季度营收为68.29亿元,同比增长114.79%;净利润为11.15亿元,同比增长497.61%。业绩大幅增长主要系公司推动市场、技术、质量管理等综合能力提升,高附加值产品占比提高,巩固了在中高端市场的竞争优势,带动营业收入和净利润显著上升。

【四连板达华智能:暂无量子科技相关业务】

达华智能(002512.SZ)发布股票交易异常波动公告,公司关注到近期市场对于量子科技相关概念的关注度较高,公司暂无相关业务,公司目前经营业绩不受影响。

德龙汇能:公司控股股东及实控人将发生变更 股票复牌】

德龙汇能(000593.SZ)公告称,公司控股股东顶信瑞通与诺信芯材签订了《股份转让协议》,拟通过协议转让方式向诺信芯材转让公司股份1.06亿股,占公司总股本的29.64%。本次股份转让价格为9.41元/股,股份转让的交易价款合计为10亿元。若本次交易顺利推进并实施完成,公司控股股东及实际控制人将发生变更,公司控股股东将变更为诺信芯材,公司实际控制人将变更为孙维佳。公司股票自10月29日开市起复牌。

【20CM两连板海峡创新:前三季度净亏损1723.83万元】

海峡创新(300300.SZ)公告称,第三季度实现营业收入1933.78万元,同比增长2.25%;归属于上市公司股东的净利润为-2260.59万元。前三季度实现营业收入9205.78万元,同比增长4.75%;归属于上市公司股东的净利润为-1723.83万元。

阳光电源:前三季度净利润119亿元 同比增长56%】

阳光电源(300274.SZ)发布2025年第三季度报告,第三季度营收为228.69亿元,同比增长20.83%;净利润为41.47亿元,同比增长57.04%。前三季度营收为664.02亿元,同比增长32.95%;净利润为118.81亿元,同比增长56.34%。业绩增长主要系销售规模扩大所致。

中航成飞:第三季度净利润12.56亿元 同比增长170%】

中航成飞(302132.SZ)公告称,第三季度营收为275.84亿元,同比增长139.04%;净利润为12.56亿元,同比增长169.53%。前三季度营收为482.86亿元,同比增长6.19%;净利润为21.69亿元,同比下降35.21%。预付款项较上年末增加121.99%,主要系公司本期支付供应商合同预付款增加所致。

【四连板达华智能:前三季度净亏损1.03亿元 同比盈转亏】

达华智能(002512.SZ)发布2025年第三季度报告,第三季度营收为5.69亿元,同比增长0.21%;净亏损4995.37万元,同比盈转亏。前三季度营收为13.30亿元,同比下降8.66%;净亏损1.03亿元,同比盈转亏。业绩下滑主要系计提应收款项坏账准备增加、投资收益减少以及上年同期控股子公司不再纳入合并范围所致。

沪电股份:前三季度净利润同比增长47.03% 受益于人工智能等对印制电路板的结构性需求】沪电股份(002463.SZ)公告称,第三季度实现营业收入50.19亿元,同比增长39.92%;归属于上市公司股东的净利润10.35亿元,同比增长46.25%。前三季度实现营业收入135.12亿元,同比增长49.96%;归属于上市公司股东的净利润27.18亿元,同比增长47.03%。业绩增长主要受益于高速运算服务器、人工智能等新兴计算场景对印制电路板的结构性需求,推动公司营业收入和净利润同比显著提升。

东芯股份:前三季度净亏损1.46亿元 存储板块持续保持高水平研发投入】

东芯股份(688110.SH)发布2025年第三季度报告,第三季度实现营业收入2.3亿元,同比增长27.03%,净亏损3521.58万元。前三季度实现营业收入5.73亿元,同比增长28.09%,净亏损1.46亿元。本报告期毛利率26.64%,较上年同期增加10.57个百分点,较上季度环比增加4.62个百分点。主要系受益于半导体设计行业景气度回升,下游市场需求回暖,公司有效推动了产品销售。报告期内公司仍面临一定的盈利压力,主要因素如下:公司以存储为核心,向“存、算、联”一体化领域布局,2025年第三季度研发投入总计5706.78万元,较上年同期增长9.31%,其中存储板块持续保持高水平研发投入,推动存储芯片制程升级及可靠性水平提升;Wi-Fi板块首颗产品仍在研发中,尚未达到产业化阶段;同时公司对外投资砺算科技(上海)有限公司,2025年第三季度确认的投资亏损1583.63万元。

澜起科技:股东中电投控及其一致行动人合计持股比例降至5%以下】

澜起科技(688008.SH)公告称,公司股东中国电子投资控股有限公司、嘉兴芯电投资合伙企业(有限合伙)因自身资金需求通过询价转让、集中竞价交易方式减持公司股份,同时限制性股票归属导致公司总股本增加,持股比例被动稀释,其合计持有的公司股份由1.27亿股减少至5725.75万股,持股比例由11.18%降至4.999995%,不再是公司持股5%以上的股东。减持方面,中电投控于2023年7月11日-2025年10月28日累计减持2068.71万股,嘉兴芯电2023年7月11日-2025年10月28日累计减持141.47万股。

蓝思科技:前三季度净利润同比增长19.91%】

蓝思科技(300433.SZ)公告称,第三季度实现营业收入207.02亿元,同比增长19.25%;归属于上市公司股东的净利润17.00亿元,同比增长12.62%。前三季度实现营业收入536.63亿元,同比增长16.08%;归属于上市公司股东的净利润28.43亿元,同比增长19.91%。

科力远:第三季度净利润同比增长2837% 镍电板块和消费类电池板块业务量增加】

科力远(600478.SH)公告称,第三季度营收为12.65亿元,同比增长28.31%;净利润为8042.79万元,同比增长2836.88%。前三季度营收为30.86亿元,同比增长25.25%;净利润为1.32亿元,同比增长539.97%。业绩大幅增长主要系传统业务镍电板块和消费类电池板块业务量增加,储能业务收入提升,联营企业盈利改善带来投资收益增加,以及本期实现政府搬迁损益所致。

聚辰股份:前三季度净利润同比增长51.33% DDR5SPD芯片等出货量同比快速增长】

聚辰股份(688123.SH)发布2025年第三季度报告,前三季度实现营业收入9.33亿元,同比增长21.29%;归属于上市公司股东的净利润为3.20亿元,同比增长51.33%。第三季度实现营业收入3.58亿元,同比增长40.70%;归属于上市公司股东的净利润为1.15亿元,同比增长67.69%。公司DDR5SPD芯片、汽车级EEPROM芯片和高性能工业级EEPROM芯片的出货量较上年同期实现快速增长,汽车级NORFlash芯片成功导入多家全球领先的汽车电子Tier1供应商,光学防抖式(OIS)音圈马达驱动芯片搭载在主流智能手机品牌的多款中高端机型实现商用,带动公司综合毛利率较上年同期增加4.93个百分点。

【3连板亚士创能:全资子公司“云元光科技(杭州)有限公司”目前尚未实质性开展业务】

亚士创能(603378.SH)发布异动公告,经公司核实,公司未发现对公司股票交易价格可能产生重大影响的媒体报道或市场传闻,亦未涉及市场热点概念。个别投资者在股吧等论坛发言中,提及的公司全资子公司“云元光科技(杭州)有限公司”目前尚未实质性开展业务,短期内不会在公司营收、利润等方面贡献价值。

【20CM三天两板锦富技术:前三季度净亏损1.65亿元】

锦富技术(300128.SZ)公告称,前三季度实现营业收入15.94亿元,同比增长27.78%;归属于上市公司股东的净利润为-1.65亿元。第三季度实现营业收入6.21亿元,同比增长40.44%;归属于上市公司股东的净利润为-4997.12万元。

生益科技:前三季度净利润同比增长78% 覆铜板销量同比上升】

生益科技(600183.SH)发布2025年第三季度报告,第三季度营收为79.34亿元,同比增长55.10%;净利润为10.17亿元,同比增长131.18%。前三季度营收为206.14亿元,同比增长39.80%;净利润为24.43亿元,同比增长78.04%。在报告期内,公司覆铜板销量同比上升,覆铜板产品营业收入增加,同时持续优化产品结构提升毛利率,推动盈利水平提升;下属子公司生益电子股份有限公司围绕“市场引领,双轮驱动”的经营理念,着力推动市场、技术、质量管理等综合能力进一步提升,报告期内高附加值产品占比提升,持续巩固了公司在中高端市场的竞争优势,实现营业收入及净利润较上年同期大幅增长。

金海通:第三季度净利润同比增长833% 半导体测试分选机产品销量增长】

金海通(603061.SH)公告称,第三季度营收为1.74亿元,同比增长137.97%;净利润为4897.57万元,同比增长832.58%。前三季度营收为4.82亿元,同比增长87.88%;净利润为1.25亿元,同比增长178.18%。业绩增长主要受公司所在的半导体封装和测试设备领域需求回暖等因素影响,测试分选机产品销量增长所致。

兆易创新:第三季度净利润同比增长61% DRAM行业供给格局持续改善】

兆易创新(603986.SH)发布2025年第三季度报告,第三季度实现营业收入26.81亿元,同比增长31.40%;归属于上市公司股东的净利润5.08亿元,同比增长61.13%。前三季度实现营业收入68.32亿元,同比增长20.92%;归属于上市公司股东的净利润10.83亿元,同比增长30.18%。业绩增长主要得益于DRAM行业供给格局持续改善,形成“价量齐升”的良好态势。

中国银行:前三季度净利润同比增长1.08%】

中国银行(601988.SH)发布2025年第三季度报告,前三季度实现营业收入4912.04亿元,同比增长2.69%;归属于母公司所有者的净利润为1776.60亿元,同比增长1.08%。第三季度营业收入为1622.01亿元,同比增长0.58%;归属于母公司所有者的净利润为600.69亿元,同比增长5.09%。

豪威集团:前三季度净利同比增长35.15% 汽车智能驾驶领域渗透率快速提升且全景与运动相机等智能影像终端应用市场显著扩张】

豪威集团(603501.SH)公告称,第三季度实现营业收入78.27亿元,同比增长14.81%;归属于上市公司股东的净利润11.82亿元,同比增长17.26%。前三季度实现营业收入217.83亿元,同比增长15.20%;归属于上市公司股东的净利润32.10亿元,同比增长35.15%。业绩增长主要得益于公司在汽车智能驾驶领域的渗透率快速提升,以及在全景与运动相机等智能影像终端应用市场的显著扩张,推动营收增长;同时通过优化产品结构和供应链管理,毛利率持续改善。

华胜天成:第三季度净利润同比增长564% 主要系泰凌微紫光股份投资收益同比大幅增加】

华胜天成(600410.SH)公告称,第三季度营收为9.09亿元,同比增长10.29%;净利润为2.19亿元,同比增长563.58%。前三季度营收为31.72亿元,同比增长6.54%;净利润为3.58亿元。年初至报告期末利润总额较上年同期大幅上升,主要系首先,年初至报告期末,泰凌微由于股价变动从而确认公允价值同比大幅增加;其次,年初至报告期末,公司联营公司国研天成所持紫光股份由于股价变动从而确认投资收益同比大幅增加;最后,公司持续深耕主营业务,同时坚持降本增效,年初至报告期末公司收入同比增长,期间费用同比下降。

吉鑫科技:第三季度净利润同比增长1066% 铸造板块销量上升】

吉鑫科技(601218.SH)公告称,公司发布2025年第三季度报告,第三季度营收为3.61亿元,同比增长11.84%;净利润为3250.86万元,同比增长1065.54%。前三季度营收为10.76亿元,同比增长19.14%;净利润为1.14亿元,同比增长213.98%。业绩增长主要系年初至报告期末铸造板块销量上升,铸造板块营业收入增加1.72亿元,同比上涨22.75%,铸造固定成本摊薄,毛利率上涨所致。

巨人网络:第三季度净利润同比增长81% 主要系游戏收入上升所致】

巨人网络(002558.SZ)公告称,公司发布2025年第三季度报告,第三季度营收为17.06亿元,同比增长115.63%;净利润为6.40亿元,同比增长81.19%。前三季度营收为33.68亿元,同比增长51.84%;净利润为14.17亿元,同比增长32.31%。业绩增长主要系本报告期游戏收入上升所致。

宇通客车:第三季度净利润同比增长79% 主要得益于销量上升所致】

宇通客车(600066.SH)公告称,公司发布2025年第三季度报告,第三季度实现营业收入102.37亿元,同比增长32.27%;归属于上市公司股东的净利润为13.57亿元,同比增长78.98%。前三季度实现营业收入263.66亿元,同比增长9.52%;归属于上市公司股东的净利润为32.92亿元,同比增长35.38%。业绩增长主要得益于第三季度及前三季度销量上升所致。

海大集团:拟10-16亿元回购公司股份 用于注销以减少注册资本及实施股权激励计划及/或员工持股计划】

海大集团(002311.SZ)公告称,公司计划以集中竞价方式回购公司股份,回购金额不低于10亿元且不超过16亿元,资金来源为自筹资金。回购价格不超过62.00元/股,预计回购股份数量不低于1612.9033万股至2580.6451万股,占公司总股本的0.97%至1.55%。回购的股份将用于注销以减少注册资本及实施股权激励计划及/或员工持股计划。回购期限为自股东会审议通过之日起5个月内。

世荣兆业:第三季度净利润同比增长3169% 可结转的商品房销售收入增加】

世荣兆业(002016.SZ)公告称,公司发布2025年第三季度报告,第三季度实现营业收入5.93亿元,同比增长235.68%;归属于上市公司股东的净利润1.09亿元,同比增长3,168.80%。前三季度实现营业收入11.91亿元,同比增长65.17%;归属于上市公司股东的净利润1.24亿元,同比增长418.51%。业绩大幅增长主要系可结转的商品房销售收入增加、投资收益上升及管理费用减少所致。

吉比特:第三季度净利润同比增长308% 拟10派60元】

吉比特(603444.SH)发布2025年第三季度报告,第三季度营收为19.68亿元,同比增长129.19%;净利润为5.69亿元,同比增长307.7%。前三季度净利润为12.14亿元,同比增长84.66%。拟向全体股东每10股派发现金红利60元(含税)。本期业绩增长主要系第三季度《杖剑传说(大陆版)》《杖剑传说(境外版)》《道友来挖宝》《问剑长生(大陆版)》贡献增量营业收入和利润。

中国卫星:前三季度同比扭亏为盈 部分卫星系统研制项目确认收入且宇航部组件产品等业务订单同比增长】

中国卫星(600118.SH)公告称,第三季度营收为17.82亿元,同比增长177.31%;净利润为4530.29万元,同比扭亏为盈。前三季度营收为31.02亿元,同比增长85.28%;净利润为1481.14万元,同比扭亏为盈。业绩变动主要系部分卫星系统研制项目完成合同履约进度节点验收确认收入,同时宇航部组件产品、地面系统集成等业务订单同比增长,带动收入大幅上升,盈利能力改善。

华钰矿业:第三季度净利润同比增长1315% 产品销量增长及价格上涨】

华钰矿业(601020.SH)发布2025年第三季度报告,第三季度营收为6.56亿元,同比增长96.97%;净利润为6.19亿元,同比增长1315.3%。前三季度净利润为8.01亿元,同比增长423.89%。本期净利润增长主要系本期产品销量增长及价格上涨;公司本期收购亚太矿业,其中40%股权按照公允价值重新计量,与账面价值产生差额。

复星医药:前三季度净利润同比增长26% 创新药品收入稳健增长】

复星医药(600196.SH)公告称,公司发布2025年第三季度报告,第三季度实现营业收入98.79亿元,同比下降5.46%;归属于上市公司股东的净利润为8.21亿元,同比增长4.52%。前三季度实现营业收入293.93亿元,同比下降4.91%;归属于上市公司股东的净利润为25.23亿元,同比增长25.50%。2025年前三季度及本报告期(7-9月)营业收入同比减少,主要受药品集中带量采购续标及部分地方药品集中带量采购开展的影响,但同期创新药品收入稳健增长。

苏利股份:第三季度净利润同比增长2750% 百菌清等原药产品及农药制剂销量增长】

苏利股份(603585.SH)公告称,公司发布2025年第三季度报告,第三季度营收为7.62亿元,同比增长26.00%;净利润为5941.81万元,同比增长2750.24%。前三季度营收为20.64亿元,同比增长25.39%;净利润为1.39亿元,同比增长1522.38%。尽管新产线投产带来的折旧摊销、能源及人工成本增加;但随着农化市场逐步回暖,百菌清、嘧菌酯及啶酰菌胺等原药产品及农药制剂销量增长,百菌清原药单价提升等因素引致收入与毛利增加。

中国电影:第三季度净利润同比增长1463% 主导或参与出品电影累计实现票房123亿元】

中国电影(600977.SH)公告称,第三季度营收为12.12亿元,同比增长35.61%;净利润为1.77亿元,同比增长1,463.17%。前三季度营收为29.28亿元,同比下降2.90%;净利润为6635.7万元,同比下降69.22%。2025年前三季度,公司主导或参与出品并投放市场的电影共30部,累计实现票房122.51亿元,占同期全国国产影片票房总额的32.79%。国产票房前十的影片中,公司出品电影占据五位。公司主出品电影《南京照相馆》票房超过30亿元,成为2025年暑期档票房冠军,将代表中国内地角逐第98届奥斯卡最佳国际影片。2025国庆档,公司主出品电影《志愿军:浴血和平》夺得档期票房冠军,并以87.2分居观众满意度榜首。

投资&签约

开山股份:拟投资59.96亿元建设肯尼亚绿色化肥及配套地热电站项目】

开山股份(300257.SZ)公告称,其全资子公司KaishanTerra计划在肯尼亚建设年产48万吨绿色化肥及配套地热电站项目,项目总投资额预计为59.96亿元。项目建设期为自《蒸汽供应协议》正式生效并取得全面开工令起24个月。

川发龙蟒:全资子公司与富临精工合作建设17.5万吨/年高压密磷酸铁锂项目并设立合资公司】

川发龙蟒(002312.SZ)公告称,全资子公司德阳川发龙蟒富临精工控股子公司江西升华签署《投资合作协议》,共同出资设立合资公司富临龙蟒新材料有限公司,注册资本6.6亿元,开展17.5万吨/年磷酸铁锂项目。项目预计总投资19.61亿元,资金来源为合资公司自有及自筹。本次投资旨在优化锂电材料产业产能布局,实现终端产品性能与成本最优化。

富临精工:子公司拟40亿元投建年产35万吨新型高压实密度磷酸铁锂项目】

富临精工(300432.SZ)公告称,公司子公司江西升华新材料有限公司(简称“江西升华”)拟与德阳—阿坝生态经济产业园区管理委员会签订《投资协议书》,江西升华拟在德阳—阿坝生态经济产业园区内投资建设年产35万吨新型高压实密度磷酸铁锂项目,预计总投资金额40亿元。

仁信新材:拟38亿元共同投资建设聚苯新材料一体化项目 项目整体达产后年产值/营收78亿元】

仁信新材(301395.SZ)公告称,公司拟与惠州大亚湾经济技术开发区石化能源产业局、惠州仁信科技发展有限公司投资建设聚苯新材料一体化项目,项目总投资额38亿元,分两期建设。一期投资生产低顺聚丁二烯新材料/溶聚丁苯橡胶、高抗冲聚苯乙烯/透明HIPS、聚甲基丙烯酸甲酯/甲基丙烯酸甲酯共聚新材料苯乙烯,二期投资生产叔丁醇、环氧丙烷、甲基丙烯酸甲酯、丁基橡胶。项目整体达产后年产值/营收78亿元,年纳税4.50亿元。

中远海能:拟5.98亿元收购上海液化气100%股权】

中远海能(600026.SH)公告称,全资子公司大连中远海运能源供应链有限公司计划以现金约5.98亿元收购中远海运大连投资有限公司持有的上海中远海运液化气运输有限公司100%股权。此次交易旨在减少关联交易和同业竞争,实现液化石油气(LPG)业务统一经营与发展。交易价格以评估机构出具的资产评估报告中确认的截至2025年6月30日的上海液化气股东全部权益价值的评估值为依据,并最终以国资有权部门备案的评估值为准。

康龙化成:拟13.46亿元收购佰翱得82.54%股份】

康龙化成(300759.SZ)公告称,公司拟出资13.46亿元购买无锡佰翱得生物科学股份有限公司82.54%的股份,其中购买关联方北京康君宁元、宁波康君仲元、宁波煜沣创业投资合伙企业和北京君联惠康持有的目标公司股份,以及收购其他非关联方持有的目标公司股份。本次交易的资金来源为银行并购贷款和部分自有资金,完成后佰翱得及其控制的全部子公司将纳入公司合并报表范围。

赛维时代:拟投资不超过11亿元建设全球创新与数字化运营中心项目】

赛维时代(301381.SZ)公告称,公司拟在广东省深圳市投资建设赛维时代全球创新与数字化运营中心项目,项目总投资不超过11亿元(含土地价款)。项目建设期预计不超过6年,规划用地面积约26,863.91平方米。

电科院:拟在新加坡设立公司进行低压业务产业转移】

电科院(300215.SZ)公告称,公司拟通过子公司北京景伯在新加坡设立公司,注册资本800万美元,进行低压业务产业转移。公司近期来自中国质量认证中心(CQC)的CCC认证检测业务订单以及公司控股子公司成都三方电气检测有限公司的电焊机检测业务订单大幅减少,对公司相关业务的持续性和收入造成不利影响。然而,董事石永波、韩健对此议案持反对意见,认为公司设立的原因和背景缺乏依据,业务预期收益论证不充分,资金使用计划不具体,风险评估和控制措施不足。

增减持&回购

双杰电气:股东袁学恩拟减持不超过3.11%股份】

双杰电气(300444.SZ)公告称,股东袁学恩计划通过集中竞价或大宗交易方式,减持公司股份不超过2479.9059万股,即不超过公司总股本的3.11%。减持原因为个人资金需求,股份来源为配股及资本公积金转增的股本。减持期间为公告发布之日起3个交易日后的3个月内。

精达股份:股东李光荣及特华投资拟合计减持不超3%公司股份】

精达股份(600577.SH)公告称,实际控制人李光荣及其一致行动人特华投资控股有限公司拟通过集中竞价和大宗交易方式合计减持不超过6,430万股,即不超过公司总股本的3%。其中,李光荣拟减持不超过2,080万股(占0.97%),特华投资拟减持不超过4,350万股(占2.02%)。减持方式包括集中竞价和大宗交易,减持期间为2025年11月19日至2026年2月18日,减持原因为股东自身资金需求。

经营&业绩

爱美客:前三季度净利润同比下降31.05%】

爱美客(300896.SZ)公告称,第三季度营收为5.66亿元,同比下降21.27%;净利润为3.04亿元,同比下降34.61%。前三季度营收为18.65亿元,同比下降21.49%;净利润为10.93亿元,同比下降31.05%。业绩下滑主要系营业收入下降及财务费用、管理费用增加所致。

罗博特科:第三季度净亏损4141.87万元】

罗博特科(300757.SZ)公告称,第三季度营收为1.68亿元,同比下降43.22%;净利润亏损4141.87万元。前三季度营收为4.16亿元,同比下降59.04%;净利润亏损7474.89万元。业绩下滑主要系公司受到光伏行业周期性影响,整体需求萎缩,导致本期收入和成本规模下降所致。

飞荣达:前三季度净利润同比增长119%】

飞荣达(300602.SZ)公告称,第三季度实现营业收入17.34亿元,同比增长34.39%;归属于上市公司股东的净利润为1.20亿元,同比增长120.52%。前三季度实现营业收入46.17亿元,同比增长29.95%;归属于上市公司股东的净利润为2.86亿元,同比增长119.36%。业绩增长主要得益于消费电子市场需求回暖与技术升级,带动电磁屏蔽及导热散热材料需求提升,叠加重要客户新项目放量,推动消费电子领域收入和盈利能力双升。同时,通信领域AI服务器散热业务稳步拓展,新能源汽车领域定点项目订单持续释放,产能利用率提高,规模效应显现,进一步拉动整体营收和利润增长。此外,公司灵巧手相关业务也在有序进行中,目前产品已通过国内部分客户认证,处于送样与测试阶段。

卧龙电驱:前三季度净利润同比增长28.26%】

卧龙电驱(600580.SH)发布2025年第三季度报告,前三季度实现营业收入119.67亿元,同比下降1.86%;归属于上市公司股东的净利润为8.19亿元,同比增长28.26%。第三季度实现营业收入39.36亿元,同比下降6.64%;归属于上市公司股东的净利润为2.81亿元,同比增长14.65%。

融资&定增

景旺电子:筹划发行H股股票并在香港联合交易所有限公司上市】

景旺电子(603228.SH)公告称,公司正在筹划境外发行股份(H股)并在香港联合交易所有限公司主板挂牌上市,以深化全球化战略布局,提升公司国际化品牌形象及综合竞争力,并拓展多元化融资渠道。目前相关细节尚未最终确定,且本次发行H股并上市不会导致公司控股股东和实际控制人发生变化。该事项尚需提交公司董事会和股东会审议,并需取得相关监管机构备案、批准或核准。

中坚科技:拟发行H股股票并在香港联合交易所上市】

中坚科技(002779.SZ)公告称,公司拟发行境外上市股份(H股)并申请在香港联交所主板挂牌上市。

夏厦精密:拟募资不超8亿元 用于智能传动系统核心零部件产业化项目等】

夏厦精密(001306.SZ)公告称,拟向特定对象发行A股股票募集资金不超过8亿元,扣除发行费用后的净额将全部用于智能传动系统核心零部件产业化项目、装备开发及产业化项目、技术研究和应用中心建设项目以及补充流动资金及偿还债务。本次发行股票数量不超过1885.52万股,发行价格将不低于定价基准日前二十个交易日公司股票均价的80%。最终发行对象将在公司取得中国证监会注册决定后,与保荐机构(主承销商)协商确定。

百普赛斯:拟境外发行股份(H股)并在香港联合交易所有限公司上市】

百普赛斯(301080.SZ)公告称,公司于2025年10月28日召开会议,审议通过了授权管理层启动境外发行股份(H股)并在香港联合交易所有限公司上市相关筹备工作的议案。此举旨在推动国际化战略,加强海外业务布局,拓宽融资渠道,提高国际知名度和整体竞争力。目前,相关细节尚未确定,后续需提交公司董事会和股东会审议,并取得相关政府机构、监管机构备案、批准或核准。该事项存在不确定性,敬请投资者注意投资风险。

其他

新天地:与知和医药合作开发GLP-1类长效多肽创新药物】

新天地(301277.SZ)公告称,公司与南京知和医药科技有限公司签署合作开发及许可协议,双方将在GLP-1类长效多肽创新药物领域开展战略合作。新天地与知和医药将就目标分子和目标产品的研发、生产、商业化和对外交易开展合作,并对双方合作方式等权利义务作出明确约定。公司与知和医药将充分发挥各自的资源和优势,合作研发推动GLP-1类长效多肽创新药物,为代谢性疾病患者提供更优选择。

免责声明:用户发布的内容仅代表其个人观点,与九方智投无关,不作为投资建议,据此操作风险自担。请勿相信任何免费荐股、代客理财等内容,请勿添加发布内容用户的任何联系方式,谨防上当受骗。

举报

相关股票

相关板块

  • 板块名称
  • 最新价
  • 涨跌幅

相关资讯

扫码下载

九方智投app

扫码关注

九方智投公众号

头条热搜

涨幅排行榜

  • 上证A股
  • 深证A股
  • 科创板
  • 排名
  • 股票名称
  • 最新价
  • 涨跌幅
  • 股圈