
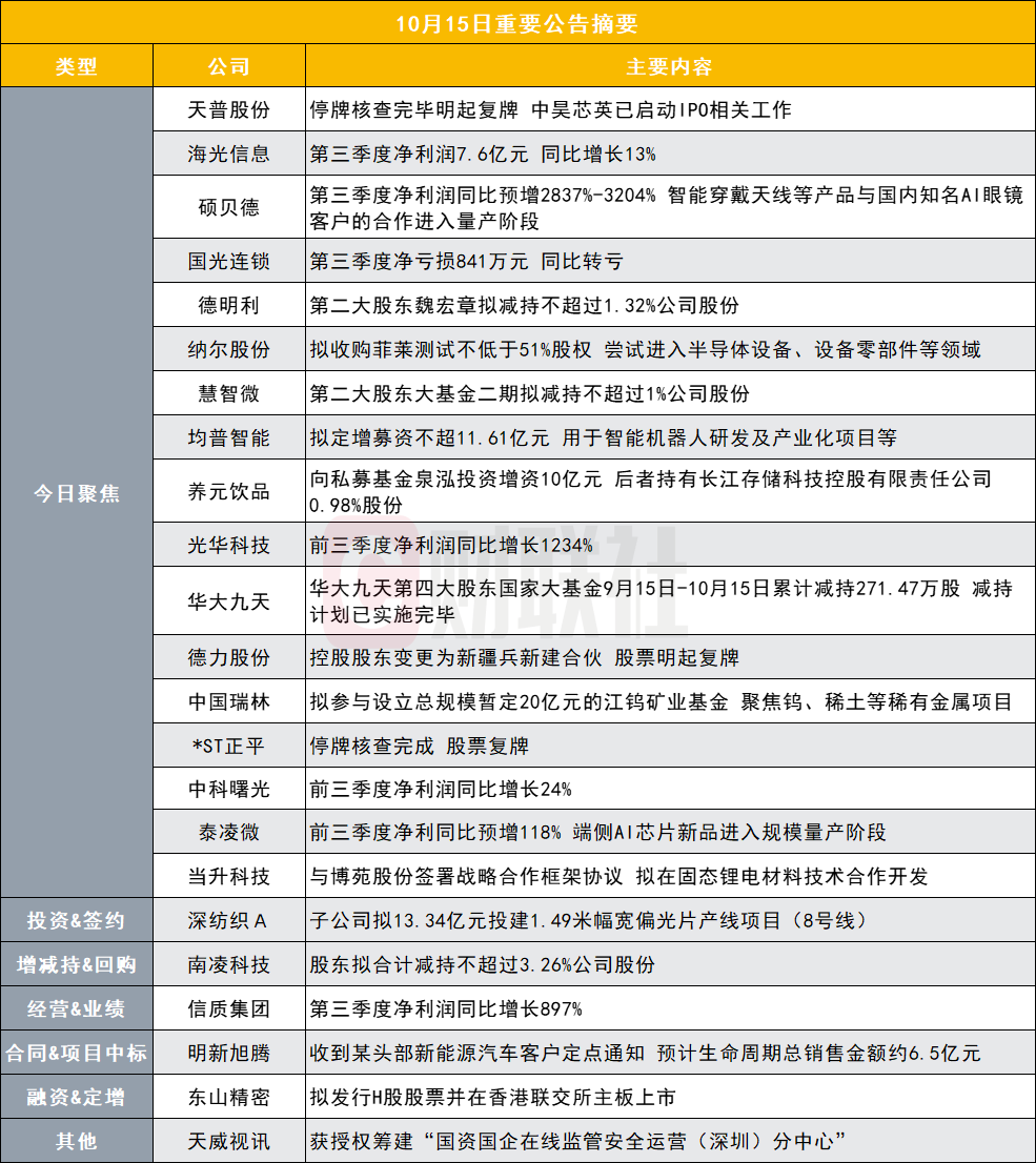
今日聚焦
【天普股份:停牌核查完毕明起复牌 中昊芯英已启动IPO相关工作】
天普股份(605255.SH)公告称,近期,公司就股票交易异常波动及严重异常波动的相关事项进行了核查。鉴于相关核查工作已完成,经申请,公司股票将于10月16日开市起复牌。公司股票价格自8月22日至9月23日连续15个交易日涨停,累计上涨317.72%。公司股价可能存在短期涨幅较大后下跌的风险。经公司与收购方中昊芯英再次确认,截至目前,收购方中昊芯英已启动独立自主的首次公开发行股票(IPO)相关工作,现已进入股份制改制(股改)过程阶段。收购方中昊芯英自身现有资本证券化路径与本次收购上市公司无关。收购方中昊芯英无资产注入计划。公司控制权变更事项存在不确定性。
【海光信息:第三季度净利润7.6亿元 同比增长13%】
海光信息(688041.SH)发布第三季度报告,公司第三季度营业收入40.26亿元,同比增长69.6%,前三季度营业收入94.9亿元,同比增长54.65%;第三季度归属于上市公司股东的净利润7.6亿元,同比增长13.04%,前三季度净利润19.61亿元,同比增长28.56%。公司通过与整机厂商、生态伙伴在重点行业和重点领域的深化合作,加速客户端导入,推动高端处理器产品的市场版图扩展,实现了公司营业收入的显著增长,公司产品的市场销售大幅提升,带动年初至报告期末以及本报告期利润总额显著增长。
【硕贝德:第三季度净利润同比预增2837%-3204% 智能穿戴天线等产品与国内知名AI眼镜客户的合作进入量产阶段】
硕贝德(300322.SZ)公告称,硕贝德发布2025年前三季度业绩预告,预计归属于上市公司股东的净利润为4,953.08万元—5,153.08万元,比上年同期增长1,258.39%-1,313.24%。2025年第三季度盈利1,600万元—1,800万元,比上年同期增长2,836.86%-3,203.96%。报告期内,公司持续挖潜增效、优化业务结构,主要产品量产交付规模大幅提升,整体业绩实现高速增长。第三季度,智能穿戴天线等产品与国内知名AI眼镜客户的合作进入量产阶段。车载天线和线束业务保持快速发展态势,净利润实现数倍增长;车载天线取得某国际知名汽车厂商的全球供应商资质,线束业务获得国内知名汽车客户的电池包线束项目定点。热虹吸和PCS液冷板等产品实现小批量出货;游戏机SOC散热模组达到量产高峰;同时积极拓展服务器液冷等业务。
【3连板国光连锁:第三季度净亏损841万元 同比转亏】
国光连锁(605188.SH)公告称,国光连锁发布2025年第三季度报告,报告显示,公司前三季度实现营业收入21.34亿元,同比增长4.22%;归属于上市公司股东的净利润为1148.56万元,同比增长40.36%。第三季度实现营业收入6.85亿元,同比减少0.29%;第三季度归属于上市公司股东的净利润亏损841万元,同比转亏。
【德明利:第二大股东魏宏章拟减持不超过1.32%公司股份】
德明利(001309.SZ)公告称,持股5%以上股东魏宏章计划自公告披露之日起15个交易日后的三个月内,通过竞价交易和大宗交易相结合的方式,合计减持公司股份不超过300万股(占公司总股本比例1.32%),其中通过竞价交易方式减持不超过113.44万股(占公司总股本比例0.5%),通过大宗交易方式减持不超过186.56万股(占公司总股本比例0.82%)。减持原因为个人资金需求。
【纳尔股份:拟收购菲莱测试不低于51%股权 尝试进入半导体设备、设备零部件等领域】
纳尔股份(002825.SZ)公告称,公司与上海菲光管理咨询合伙企业(有限合伙)、张华签订了《股权收购意向协议》,公司以受让出售方所持上海菲莱测试技术有限公司(简称“菲莱测试”)股权的方式投资菲莱测试。投资完成后,公司将持有菲莱测试不低于51%的股权,取得菲莱测试的控制权。交易金额预计为3.5亿至4亿元左右。菲莱测试专注于半导体芯片测试可靠性解决方案,提供从晶圆、芯片到器件的全形态方案,具体包括晶圆AOI设备、芯片测试机、COCO自动上下料设备、CoC老化系统、COB测试机、Soc老化设备等,旗下拥有“FeedLiTech”自主品牌。通过本次交易,菲莱测试将成为公司的控股子公司,本次交易系公司按照“大力发展新质生产力”的指引,以维稳主营和开发新领域为发展方向,尝试进入半导体设备、设备零部件等领域,以获得新的利润增长点及发展机会。
【慧智微第二大股东大基金二期拟减持不超过1%公司股份】
慧智微(688512.SH)公告称,持股5%以上股东大基金二期因自身资金需求,拟通过集中竞价、大宗交易的方式减持所持公司股份,合计减持不超过466.84万股,合计减持比例不超过公司股份总数的1.00%,减持期间为2025年11月6日至2026年2月5日。
【均普智能:拟定增募资不超11.61亿元 用于智能机器人研发及产业化项目等】
均普智能(688306.SH)公告称,公司拟向特定对象发行股票,募资总额不超11.61亿元,扣除相关发行费用后的募集资金净额拟用于智能机器人研发及产业化项目、医疗健康智能设备应用及技术服务全球能力提升项目、信息化建设项目及补充流动资金。
【养元饮品向私募基金泉泓投资增资10亿元 后者持有长江存储科技控股有限责任公司0.98%股份】
养元饮品(603156.SH)公告称,公司以自有资金向私募基金芜湖闻名泉泓投资管理合伙企业(有限合伙)增资10亿元,增资完成后,私募基金总规模由30亿元增至40亿元,公司认缴出资额由29.97亿元增至39.97亿元,占比99.925%。本次增资款项将用于私募基金对其他项目的投资,不再对目前已投资项目追加投资。
【光华科技:前三季度净利润同比增长1234%】
光华科技(002741.SZ)发布2025年第三季度报告,前三季度营业收入为20.44亿元,同比增长11.50%,归属于上市公司股东的净利润为9039.34万元,同比增长1233.70%。第三季度营业收入为7.62亿元,同比增长14.99%,归属于上市公司股东的净利润为3412.57万元,同比增长962.19%。本期营业收入增长,产品结构优化,综合毛利率提高,实现利润增长。
【华大九天第四大股东国家大基金9月15日-10月15日累计减持271.47万股 减持计划已实施完毕】
华大九天(301269.SZ)公告称,公司持股5%以上股东国家大基金、上海建元的减持计划已实施完毕。国家大基金于9月15日-10月15日通过集中竞价方式减持271.47万股,占公司总股本的0.5%;上海建元于8月13日-10月13日通过集中竞价方式减持542.94万股,占公司总股本的1%。减持后,大基金持有公司股份4547.81万股,占总股本的8.34%;上海建元持有公司股份3570.64万股,占总股本的6.55%。
【德力股份:控股股东变更为新疆兵新建合伙 股票明起复牌】
德力股份(002571.SZ)公告称,公司与新疆兵新建高新技术产业投资运营合伙企业(有限合伙)签署《附条件生效的股票认购协议》,公司拟向特定对象发行股票,新疆兵新建合伙拟认购公司发行的股份以实现其对公司的控制权。此外,公司控股股东施卫东与新疆兵新建合伙签署《合作协议书》《表决权放弃及控制权稳定相关事项之协议》,施卫东拟放弃其持有上市公司全部股份对应的表决权,并承诺不谋求控制权。本次交易完成后,上市公司控股股东变更为新疆兵新建合伙,实际控制人变更为第四师可克达拉市丝路金融发展促进中心。公司股票自2025年10月16日开市起复牌。
【海南华铁第二大股东胡丹锋增持计划实施完毕 累计增持644.8万股】
海南华铁(603300.SH)公告称,公司持股5%以上股东、董事及总经理胡丹锋已完成增持计划,通过集中竞价方式累计增持公司股份644.8万股,占公司总股本的0.32%,累计增持金额为4999.72万元(不含交易费用),已接近增持计划金额上限。本次增持计划实施完毕,胡丹锋持股比例增至9.18%。小财注:截至2025年10月14日,胡丹锋位列海南华铁第二大股东。
【菲林格尔董事长Jürgen Vöhringer辞职 此前在多份董事会议案投出弃权票并提议更换总裁】
菲林格尔(603226.SH)公告称,公司董事会近日收到董事长/法定代表人、董事及董事会下设专门委员会委员Jürgen Vöhringer递交的书面辞职报告,因工作调整申请辞去上述职务,辞职后将不在公司担任任何职务。Jürgen Vöhringer的辞任将导致公司董事会人数低于法定最低人数,在公司股东会选举产生新任董事之前,将继续履行相关职责。
【西部黄金第二大股东杨生荣计划减持不超1822万股 去年11月累计增持810万股】
西部黄金(601069.SH)公告称,公司大股东兼董事杨生荣计划自公告之日起十五个交易日后的三个月内,通过证券交易所以集中竞价和大宗交易方式减持不超过1822万股,占公司总股本的2%。减持价格将根据市场情况、股价表现以及相关规定等因素决定。减持计划符合相关法律法规及规范性文件的规定。
【中国瑞林:拟参与设立总规模暂定20亿元的江钨矿业基金 聚焦钨、稀土等稀有金属项目】
中国瑞林(603257.SH)公告称,公司与江西省国有资本运营控股集团有限公司、江西江钨私募基金管理有限公司、农银金融资产投资有限公司、交银金融资产投资有限公司、江西钨业控股集团有限公司共同签署《合作意向书》。公司拟作为有限合伙人,参与设立江钨矿业基金。江钨矿业基金总规模暂定为20亿元,投资领域聚焦钨、稀土、钽铌、钼、锡等稀有金属项目。公司拟以自有资金出资3000万元。
【*ST正平:停牌核查完成 股票复牌】
*ST正平(603843.SH)公告称,停牌核查完成,公司股票将于2025年10月16日开市起复牌。经自查,公司不存在应披露而未披露的重大事项。公司近期股票涨幅较大,股价短期内上涨过快,严重脱离基本面,积累了较高的交易风险。此外,公司矿产资源开采能力不足,后续开发进展、能否产生收益均存在重大不确定性。公司还面临终止上市风险,如非标意见所涉事项在2025年度无法消除,公司股票将被终止上市。同时,公司非经营性资金占用尚未解决,业绩持续亏损。
【贵州百灵:全资子公司中药新药糖宁通络片获得2型糖尿病临床试验批准】
贵州百灵(002424.SZ)公告称,公司全资子公司百灵毓秀收到国家药品监督管理局核准签发的《药物临床试验批准通知书》,同意糖宁通络片开展用于2型糖尿病的临床试验。此次获批将进一步丰富公司在糖尿病治疗领域的产品线。糖宁通络片是公司历经十多年研发的中药1.1类中药新药,2014年起就以医院制剂的形式在临床上使用,积累了大量人用经验。2024年11月其治疗糖尿病视网膜病变的临床试验许可顺利获得国家药监局批准,成为《中药注册管理专门规定》实施后,全国首个由医院制剂转化为新药,豁免Ⅰ、Ⅱ期临床试验直接进入Ⅲ期临床的中药1.1类新药。本次治疗2型糖尿病临床试验许可的获批,也是在前期临床研究的基础上获得的。作为纯中药单药对经治和初治2型糖尿病患者,通过充分调整人体内分泌机能,改善疾病症状,逆转生化指标具有良好疗效,证明其药理作用。
【中科曙光:前三季度净利润同比增长24%】
中科曙光(603019.SH)公告称,2025年前三季度营业总收入88.04亿元,同比增长9.49%;归属于上市公司股东的净利润9.55亿元,同比增长24.05%。业绩增长主要由于公司优化产品结构、提供多样化解决方案及提升运营效率。
【当升科技:与博苑股份签署战略合作框架协议 拟在固态锂电材料技术合作开发】
当升科技(300073.SZ)公告称,当升科技与博苑股份于2025年10月15日签署《战略合作框架协议》,双方拟在固态锂电材料技术合作开发、产品供应、市场推广、股权投资等领域建立长期、全面、稳定的战略合作关系。双方将积极探索在股权投资领域合作的可能,旨在通过资本纽带实现双方优势资源的深度融合与长期绑定,实现高度的优势互补与产业协同。双方同意,深入探讨在碘化锂、硫化锂等上游关键原材料及硫化物电解质等新型固态电解质材料领域开展资本层面的合作;双方可通过相互参股投资等方式建立上下游一体化合作关系,共同开拓海内外市场。
【百利天恒:创新药注射用T-Bren用于在HER2阳性局部晚期或转移性胃或胃食管结合部腺癌III期临床试验完成首例受试者入组】
百利天恒(688506.SH)公告称,公司自主研发的创新生物药注射用T-Bren(HER2ADC)用于在一线抗HER2治疗失败的HER2阳性局部晚期或转移性胃或胃食管结合部腺癌的III期临床试验已于近日完成首例受试者入组。T-Bren(BL-M07D1)是一种靶向HER2的创新型ADC,具有同类最佳(Best-in-class)潜力,已在临床试验中展示出显著的抗肿瘤功效。
【泰凌微:前三季度净利同比预增118% 端侧AI芯片新品进入规模量产阶段】
泰凌微(688591.SH)发布2025年前三季度业绩预告,预计归属于母公司所有者的净利润约为1.4亿元,同比增长约118%。报告期内,公司端侧AI芯片、多模Matter芯片及音频产品线新品出货超预期,海外业务快速扩张,带动收入同比增长约30%。同时,高毛利产品占比提升及成本优化推动毛利率和净利率显著上升,叠加规模效应显现,盈利能力大幅提升。在新产品方面,公司新推出的端侧AI芯片进入规模量产阶段,三季度继续保持高速增长;多模Matter芯片在海外智能家居领域开始了批量出货;在国内首家推出的通过蓝牙6.0认证的支持高精度定位等新功能的芯片,已在全球一线客户率先进入大批量生产。
投资&签约
【深纺织A:子公司拟13.34亿元投建1.49米幅宽偏光片产线项目(8号线)】
深纺织A(000045.SZ)公告称,公司子公司盛波光电拟在深圳市坪山区以自有资金及银行贷款结合的形式,通过购置土地新建厂房和配套设施的方式,建设1.49米幅宽偏光片产线项目(8号线),规划产能约1800万平方米/年的LCD和OLED用偏光片,该项目总投资估算为13.34亿元。深纺织A同日公告,盛波光电拟从恒美光电购买闲置全新偏光片生产前段主机设备(延伸机、涂布机),并拟与恒美光电签署《偏光片生产设备转让合同》,交易金额为1.79亿元(不含税)。
【博苑股份:拟与当升科技在固态锂电材料技术合作开发等领域战略合作】
博苑股份(301617.SZ)公告称,公司与北京当升材料科技股份有限公司签署《战略合作框架协议》,双方将在固态锂电材料技术合作开发、产品供应、市场推广、股权投资等领域建立长期、全面、稳定的战略合作关系。双方一致同意在固态锂电硫化物电解质产品原材料供应方面建立稳定的配套供应关系,共同构建安全、高效且具备成本竞争优势的供应链体系。双方将积极探索在股权投资领域合作的可能。
【无线传媒:与河北广播电视台续签视听节目内容合作协议】
无线传媒(301551.SZ)公告称,公司拟与关联方河北广播电视台续签《视听节目内容合作协议》,协议有效期为2026年1月1日至2026年12月31日。根据协议,公司将支付河北广播电视台IPTV基础业务收视费分成收入的2%作为合作费用。此次交易构成关联交易,但无需股东大会批准。
【镇洋发展:与宁波石墨烯创新中心签署战略合作框架协议】
镇洋发展(603213.SH)公告称,公司与宁波石墨烯创新中心于2025年10月14日签署战略合作框架协议,旨在推动石墨烯技术的研发成果转化和产业化应用。该协议为框架性文件,具体合作事项需通过后续正式合作协议明确,预计对公司2025年度业绩不构成重大影响。
增减持&回购
【南凌科技:股东拟合计减持不超过3.26%公司股份】
南凌科技(300921.SZ)公告称,控股股东、实际控制人及一致行动人陈树林、蒋小明计划减持公司股份不超过5,471,096股,占公司总股本的2.9767%,占扣除回购股份后总股本的3.0000%。股东淮安众人佳业创业投资合伙企业(有限合伙)计划减持公司股份不超过483,796股,占公司总股本的0.2632%,占扣除回购股份后总股本的0.2653%。减持期间为自公告披露之日起15个交易日后的3个月内。
【舒华体育:股东拟合计减持不超过3%公司股份】
舒华体育(605299.SH)公告称,公司控股股东晋江舒华投资发展有限公司、实际控制人张维建和张锦鹏计划通过集中竞价和大宗交易方式减持公司股份,减持数量分别不超过8,184,530股(占公司总股本的2%)、2,046,132股(占公司总股本的0.5%)和2,046,132股(占公司总股本的0.5%)。减持期间为2025年11月7日至2026年2月6日。减持价格将根据市场价格确定。
【三联锻造:股东高新同华拟减持不超3%股份】
三联锻造(001282.SZ)公告称,持股5%以上股东安徽同华高新技术中心(有限合伙)拟通过集中竞价、大宗交易等方式,预计减持公司股份合计不超过6,665,568股,即不超过公司总股本的3%。其中,通过集中竞价交易方式减持的,将在本公告披露之日起15个交易日后的3个月内进行,且在任意连续90个自然日内,减持股份的总数不超过公司总股本的1%;通过大宗交易方式减持的,将在本公告披露之日起15个交易日后的3个月内进行,且在任意连续90个自然日内,减持股份的总数不超过公司总股本的2%。
【汇创达:股东宁波通慕拟减持不超过2.9999%股份】
汇创达(300909.SZ)公告称,公司股东宁波通慕计划在未来三个月内以集中竞价或大宗交易方式减持公司股份不超过5,189,100股,占公司总股本的2.9999%。其中,通过集中竞价方式减持不超过1,729,700股(占公司股份总数的1%),通过大宗交易方式减持不超过3,459,400股(占公司股份总数的2%)。减持期间为自公告披露之日起十五个交易日后的三个月内。
【三丰智能:股东陈巍及其一致行动人陈公岑拟减持不超过2.85%公司股份】
三丰智能(300276.SZ)公告称,股东、董事陈巍及其一致行动人陈公岑计划自公告披露之日起十五个交易日后的三个月内,以集中竞价或大宗交易方式减持公司股份不超过39,875,303股,不超过公司总股本的2.85%。减持原因为个人资金需求,减持方式包括集中竞价和大宗交易,其中通过集中竞价交易方式减持的,三个月内减持股份的总数不超过公司总股本的1%,通过大宗交易方式进行减持的,三个月内减持股份的总数不超过公司总股本的2%。
【锦盛新材:股东宁波立溢计划减持不超公司总股本的2%】
锦盛新材(300849.SZ)公告称,持股5%以上的股东宁波立溢创业投资中心(有限合伙)计划自公告披露之日起15个交易日后的3个月内,以集中竞价或大宗交易方式减持本公司股份合计不超过300万股,即不超过公司总股本的2.00%。减持原因为自身资金需求。
【东软载波:控股股东澜海瑞盛计划减持不超过1.06%公司股份】
东软载波(300183.SZ)公告称,公司控股股东佛山市澜海瑞盛股权投资合伙企业(有限合伙)计划在2025年11月6日至2026年2月5日以大宗交易方式减持本公司股份合计不超过4,912,550股(即不超过公司总股本的1.06%)。
经营&业绩
【信质集团:第三季度净利润同比增长897%】
信质集团(002664.SZ)发布2025年第三季度报告,前三季度实现营业收入45.39亿元,同比增长1.42%,净利润1.22亿元,同比增长39.49%。第三季度净利润7144.13万元,同比增长896.81%。
【禾盛新材:前三季度净利同比预增60%-80%】
禾盛新材(002290.SZ)公告称,禾盛新材发布2025年前三季度业绩预告,预计归属于上市公司股东的净利润为1.37亿元至1.54亿元,比上年同期增长60.00%至80.00%。基本每股收益为0.55元/股至0.62元/股。报告期内,公司加强供应链管理,带动产品毛利率较上年同期上升,盈利能力提升。
合同&项目中标
【明新旭腾:收到某头部新能源汽车客户定点通知 预计生命周期总销售金额约6.5亿元】
明新旭腾(605068.SH)公告称,公司近日收到某头部新能源汽车客户的定点通知,公司将作为客户的零部件供应商,为其新能源车型开发内饰材料。根据客户规划,此次定点项目生命周期总销售金额约人民币6.5亿元。本项目对公司本年度经营业绩不会构成重大影响,如后续实质性订单顺利转化,预计未来项目生命周期内对公司经营业绩产生积极影响。
【东安动力:2025年三季度获取5项新市场定点协议 预计生命周期5-10年总销量100万台】
东安动力(600178.SH)公告称,2025年三季度获取5家企业的5项新市场《定点协议》,包括全新开发客户3家。项目预计生命周期为5-10年,总销量预计100万台,其中新能源新市场项目2项,规划销量预计80万台。这将对公司未来年度的营业收入和经营效益产生积极影响。
融资&定增
【东山精密:拟发行H股股票并在香港联交所主板上市】
东山精密(002384.SZ)公告称,公司拟发行境外上市外资股(H股)股票,并申请在香港联交所主板上市。本次发行上市相关决议的有效期为自公司股东会审议通过之日起24个月。公司本次发行H股股票所募集资金在扣除发行费用后,计划用于项目投产、新产能建设及技术改造、偿还项目贷款、补充营运资金及其他一般公司用途。
【德力股份:拟定增募资不超7.2亿元】
德力股份(002571.SZ)公告称,公司拟以6.12元/股的价格向新疆兵新建高新技术产业投资运营合伙企业(有限合伙)(简称“新疆兵新建合伙”)发行不超过1.18亿股股票,募集资金总额不超过7.2亿元,扣除发行费用后全部用于补充流动资金或偿还银行贷款。
股价异动
【国光连锁:公司股价短期涨幅明显 市盈率显著高于同行业水平】
国光连锁(605188.SH)公告称,公司股票短期涨幅明显高于同期行业及上证指数涨幅,可能存在市场情绪过热及非理性炒作风险,公司股价存在短期大幅下跌的风险。同时,公司滚动市盈率高达3031.26,远超行业平均值24.92,估值与基本面明显偏离。公司从事连锁超市、百货商场的连锁零售业务。截至本公告日,公司主营业务、生产经营情况以及经营环境与前期披露的信息相比未发生重大变化,内部经营秩序正常。
其他
【天威视讯:获授权筹建“国资国企在线监管安全运营(深圳)分中心”】
天威视讯(002238.SZ)公告称,公司于当日获得授权筹建“国资国企在线监管安全运营(深圳)分中心”,该分中心的筹建将有利于公司开展国资国企网络安全在线监管业务。
【软控股份:控股子公司软控科技正式挂牌新三板】
软控股份(002073.SZ)公告称,公司控股子公司浙江软控智能科技股份有限公司的股票挂牌公开转让申请已获同意,将于2025年10月16日起在全国股转系统挂牌公开转让。证券简称为软控科技,证券代码为874856,交易方式为集合竞价交易,所属层级为基础层。



