立秋快乐
沪指本周已经4连阳,指数明日盘中仍有望出新高,这种慢牛走势好像以前阴跌走势反过来一样,以前是连跌几天反弹一天,现在是连涨几天回落一天,但这不就是曾经股民期待的美股走势、慢牛行情么?
盘前直播中跟大家讲了芯片股的逻辑,近期的晚间内参文章中也是连续写了两天↓今日芯片股涨幅第四

本周的早盘直播中前三天在讲机器人——PEEK材料,周四讲了半导体,这可都是盘前9点开始讲的,能够有这种表现其实已经超出了我自己的预期,怀疑主力看了直播哈哈,开玩笑的,
我们的节目只是从最朴素的角度——价值为基础出发,再看一下哪些方向有补涨潜力,市场行情回暖,近期有基金下场的迹象,而贺老师是量化基金出身,大家的审美难免有一致的时刻,
那本周就赶上了,大家的审美在近期高度一致,
我们7月31日的内参文章中跟朋友们讲了,机器人近期有利好,也就是机器人大会,所以从这条线来看,梳理了一下之后认为,其他方向涨幅较高,
而PEEK材料很多A股公司具备成为宇树、智元、傅里叶、擎天柱(特斯拉)等知名机器人企业的供应商潜质,还是从潜伏启动的逻辑出发,
结果大家都想潜伏一波,就成了本周前三天市场涨幅第一的板块,
科技题材轮动后,AI和机器人共同的上游芯片涨幅还不高,叠加了特朗普要搞芯片关税,一般被打压的产业会有政策扶持,也有讨论度,
所以今天又跟大家讲了芯片股的逻辑,今天芯片股也表现不错,
市场的几条主线还是在AI、机器人、军工、创新药里,其他方向会偶尔出来表现一下,或者被科技题材带动一下涨一段时间,
趁着这几天我们的思路不断被市场表现,我也跟大家讲一下我们近期是如何能在开盘前的直播中能跟大家分享到PEEK材料和芯片股的挖掘逻辑,希望对大家有所帮助。
来看一下今日市场的走势情况:
5连板:中马传动

1、机器人
5板:中马传动
4板:北纬科技、福日电子
3板:中欣氟材
2板:华纬科技、云 中 马、东方精工
1板:飞 亚 达、百利科技
事件1:2025世界机器人大会将于8月8日至12日在北京北人亦创国际会展中心举办,博览会吸引200余家国内外优秀机器人企业的1500余件展品参展,其中100余款为首发新品。
事件2:宇树科技8月5日发布新款四足机器狗产品Unitree A2。
事件3:智元机器人8月21日将召开首届合作伙伴大会。
2、军工
4板:国机精工、长城军工
2板:佳缘科技
1板:七 一 二、际华集团
事件1:8月3日,无人机“蜂群”、机器“狼群”协同作战演习,陆军首次披露无人化作战模式。
事件2:9月3日阅兵。
3、eSIM
3板:日海智能
1板:东信和平
事件1:欧盟《新电池法》明确规定,自2026年起智能手机需逐步淘汰实体卡槽,这将使 eSIM 成为手机等移动设备实现通信功能的主要方式。GSMA预测到2025年底,全球将有10亿台eSIM智能手机投入使用。
事件2:苹果将在9月发布的iPhone17 Air上取消物理SIM卡槽,全面转向eSIM技术。
4、半导体
2板:海立股份
1板:富 满 微、新 金 路、盈 方 微、瑞纳智能、圣晖集成、东芯股份、阿 石 创、好 上 好、斯达半导、大为股份
事件1:8月5日,央行等七部门联合印发《关于金融支持新型工业化的指导意见》。目标到2027年,支持制造业高端化智能化绿色化发展的金融体系基本成熟。引导银行为集成电路、工业母机等制造业重点产业链技术和产品攻关提供中长期融资。
事件2:8月7日,特朗普表示,将对所有进口半导体征收大约100%的关税。承诺在美国建设,则免征关税。
5、医药医疗
1板:润都股份、尚荣医疗、中红医疗、利 德 曼、大博医疗、科华生物、创新医疗
事件1:2025年医保目录调整启动,新增商保创新药目录。
事件2:国家药监局统计数据显示,我国上半年批准创新药43个,同比增长59%,接近2024年批准创新药48个的全年数量。在研发管线方面,中国目前创新药的研发管线占到了全球的大约1/4,在临床试验上我们每年有大概3000个项目正在开展临床试验,这都在世界上居于前列。
事件3:8月7日,七部门印发《关于推动脑机接口产业创新发展的实施意见》,发展壮大脑机接口领域领军企业。
6、稀土
事件1:特朗普:认定印度直接或间接进口俄罗斯石油,对印度加征25%关税,将印度关税提高到50%。
事件2:特朗普:将对所有进口半导体征收大约100%的关税。
看着很多板块,其实最近也一直都是这些板块,几大主线持续有标的在,其他的板块偶尔冒出来一两天,算是受指数上涨也沾上些轮动,
所以逻辑还是不变的,热点板块有大幅分歧回落后还是要关注热点题材,资金抱团的现象仍然是常态,
近期每天跟大家分享机器人+芯片,怎么找到芯片股中的强势方向呢↓

跟大家讲过,使用我们的工具指标,筛选一下哪些标的是趋势持续向好,底部金叉出现,
还有就是主力资金持续流入,形成了多维共振的形态的标的,筹码更为集中,走势相对更活跃
有没有提前走出了很多天信号后,涨幅又不多的标的呢?↓

该股走势就跟芯片板块近期走势相仿,长期在低位徘徊,股价涨幅不明显,
主力资金早在上个月就开始流入,上周后几天指数调整,该股由于涨幅低,可以说受影响很少,
随着后续趋势转升后,该股形成了趋势向好,底部金叉,资金流入的多维共振的形态,
之后主力资金持续买入,今日芯片股早盘拉升,该股顺势脉冲,单日涨幅超过10%!
赚钱效应回暖,拥有一套好的工具,能够大幅优化大家的账户持仓,哪些方向更具潜力,哪些方向逆市下跌,都可以使用我们的多维指标来进行分析与优化!
对指标工具和我们内部股票补习班感兴趣的朋友,非常建议大家加入到我们【长升诀】实战技术提升的课程中来,
资金体量大的朋友,季度尊享版的更实惠、使用期限更长,跟上市场的节奏,可以更省心些,【长升诀】季度尊享版。
近期持续跟大家表示看好机器人方向,但明天出机器人大会了,估计大家会看到铺天盖地的机器人新闻,我们今天就挖掘一下其他低位方向,
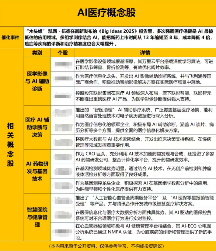
今天梳理了一下AI医疗概念↓

还有老朋友芯片↓一些细分方向还是有望轮动

随着指数走到3600点上方,越来越多低位股走出了多维共振信号,后市行情经过一段时间的震荡后,可能会酝酿一场低位方向补涨,以什么方式体现还要看市场如何走出来。

点击下方链接,加入到内部课程体系中,即可解锁查看。
报名后请到【九爻股】——已购——【长升诀战法课】中查看↓

指标不会用的请到【九爻股】——【牛牛学堂】来一起交流,诚挚的邀请大家加入到我们【长升诀】实战技术提升的课程中来,
资金体量大的朋友,季度尊享版的更实惠、使用期限更长,跟上下半年的行情,【长升诀】季度尊享版。



