新能源汽车对电池安全与降本增效的极致追求,正推动着复合集流体产业迎来关键拐点。
在多数厂商仍困于实验验证泥淖之时,深圳市汉嵙新材料技术有限公司(以下简称“汉嵙新材”)凭借全球首创的磁控溅射一步法工艺及规模化量产能力,在全球首创32/40圆柱靶双面卷绕式磁控溅射设备支撑下,以90%高良率实现稳定批量供货,成为驱动行业变革的中坚力量。
拐点已至:安全与降本双轮驱动加速替代
自2023年起,复合集流体已备受市场关注。当时,头部主机厂携手锂电池龙头率先采用复合铝箔推出新产品,多家上市公司宣布获得首张复合铜箔订单,标志着复合集流体从实验室送样迈入商业化销售阶段,众多厂商布局复合集流体,让市场充满期待。
相较于传统集流体,新型复合集流体凭借“金属-高分子基材-金属”的三明治结构,以高分子材料替代60%以上金属,显著优化成本,减轻电池重量,提升5%—10%的能量密度。同时,其独特的“熔断+断路”效应更能有效抑制热失控,大幅提升电池安全性。
进入2025年,多起新能源车安全事故再次引发全社会对电池安全的高度关注,叠加车厂降本增程压力,以及2026年全固态电池量产临近对高性能集流体的迫切需求,复合集流体替代传统集流体的拐点真正到来。
近期,又有上市公司披露复合集流体领域合作进展,引发市场热议,带动上游设备商股价异动,正是行业热度攀升的印证。然而,需注意的是,部分厂商产品仍处实验验证阶段,量产能力成为市场竞争力高下的分水岭。在此背景下,创立于2018年的汉嵙新材已率先突破量产瓶颈,成为国内极少数能够实现稳定批量供货的企业,其产品良率更是稳定维持在90%以上,展现出强大的产业化实力。
技术制胜:一步法定义工艺新标准,构建核心壁垒
面对行业主流“磁控溅射+水电镀”两步法工艺存在的基材损伤、良率瓶颈及环保隐患等难题,汉嵙新材创始人王荣福先生全球首创的磁控溅射一步干法工艺成为破局关键,该工艺规避了两步法中的湿法环保问题与水电镀良率较低的问题,实现技术路线重大突破,并打开降本新空间。

王荣福先生作为国内磁控溅射技术领域的资深专家,早在1994年便在台资企业深入接触真空镀膜技术,是相关领域极少数本土先行者之一;其创立的上一家公司凭借领先的磁控溅射技术迅速赢得市场认可并成功被产业龙头收购;30多年的深厚积累铸就了汉嵙新材对磁控溅射原子沉积技术上的深刻理解和引领地位。
一步法工艺不仅显著提升良率与膜层均匀性,更形成了极高的技术壁垒——一步法厂商可兼容两步法,反之则难。这种技术优势,让汉嵙新材在行业竞争中脱颖而出。
量产领跑:设备、效率、成本全方位领先
复合集流体抢占的是千亿级的锂电铜箔/铝箔市场,特别是高端车型中加速渗透,巨大的市场潜力吸引了众多企业纷纷入局。但技术与量产的双重门槛,使得多数企业仍在摸索前行。技术优势迅速转化为规模化量产能力,是汉嵙新材制胜市场的核心。
设备工艺上,汉嵙联合国内顶尖设备供应商成功研发并应用全球首台32圆柱靶双面卷绕磁控溅射镀膜设备,较传统平面靶大幅提升镀膜均匀性与效率;匹配40KW大功率电源,沉积效率提高五倍以上;辅以自主研发的高效冷却系统,设备运行速度远超同行,奠定大批量生产根基;此外适配卷对卷连续生产模式,适合大规模产业化应用。
成本端,柱靶磁控溅射的旋转设计能实现75%以上的靶材利用率,定向磁控溅射技术将材料利用率提升至80%以上,金属废料100%回收;叠加90%以上的高良率,公司成功将复合集流体综合成本降至极具竞争力的4~5元/㎡。
自2021年率先实现客户送样验证后,汉嵙新材持续优化工艺,降本显著,目前已通过与头部电芯企业的战略合作,实现工艺优化,进入稳定供货阶段。
全球竞逐:站稳行业龙头,构筑核心技术壁垒
在全球市场竞争中,汉嵙新材已成为复合集流体行业当之无愧的龙头企业。
技术上,公司在光学膜、复合集流体、钙钛矿、复合储氢等前沿技术领域持续投入,累计申请专利83项,构筑了坚实的技术壁垒。其中,国内发明57项,已授权36项;国内实用新型15项,已授权14项;PCT国际发明11项,已有2项进入欧盟及美国。
公司首创一步法磁控溅射,沉积膜层致密性好、零色差、无孔洞,无凸点,生产良率大于90%。磁控溅射设备扩展性强,同一产线可无缝切换制备复合铜箔/铝箔/光学膜/水氧阻隔膜等产品。
掌握核心工艺与规模交付能力的汉嵙新材,有望主导未来千亿级市场格局。在复合集流体大规模量产前,现有产线即可零改造切换银反射膜等前沿性产品批量生产,释放全部产能潜力。
多线增长:技术平台赋能,打开广阔空间
汉嵙新材的核心竞争力还在于其磁控溅射技术平台的强大通用性。作为全球磁控溅射一步法制备复合集流体的开创者,公司深度掌握设备底层技术,合作研发高效磁控溅射镀膜设备,实现“高良率、高设备利用率、高回报率”的三重优势。
一方面,除了动力电池领域,公司也顺应储能、消费电池、低空飞行电池等全面向轻薄、高安全迭代的趋势,挖掘新的市场需求,为新能源产业的可持续发展贡献更多力量。另一方面,公司技术平台的强大通用性,使公司成为兼具复合集流体与光学膜规模化生产能力的平台型企业,能高效响应市场变化;更支撑公司成功向锂电外多领域拓展,打造多线增长引擎。

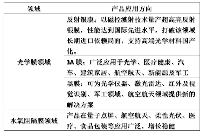
当前多功能复合光学膜发展趋势明显,且竞争者有限,但光学膜行业壁垒高,在国产替代进程中,公司可充分发挥磁控溅射技术优势。
例如,反射银膜主要应用于液晶显示器(LCD)背光模组中,我国长期依赖进口,国际同行制造普遍采用蒸镀工艺,而汉嵙超高亮反射银膜通过磁控溅射技术实现量产,成为国内首家且唯一实现超高亮反射银膜量产的企业,性能达到国际先进水平,打破了日本尾池oike、中井Nakai及美国3M的技术垄断,支撑我国高端光学材料国产化替代。
又比如,3A光学膜是车用光学膜材料的重要领域,在制造中,磁控溅射技术是支撑其核心功能的基础性技术,贯穿AR(减少反射率)、AG(防眩光)、AF(抗指纹)多层功能膜的沉积全过程,其应用深度与技术水平直接决定3A膜的性能上限。掌握其核心工艺与设备技术是中国3A膜产业突破高端市场垄断的关键,而这正是汉嵙的核心优势所在,目前公司已成为3A光学膜与反射银膜材料领域的创新引领者。
这种“技术复用、多领域协同”的战略,不仅释放了汉嵙新材的产能潜力,更有效分散了单一行业风险,持续强化公司的核心竞争力与穿越周期的能力。汉嵙新材正以技术创新为驱动,不断拓展业务边界,为全球客户提供更丰富、安全、高效、可靠的解决方案。
在复合集流体产业从“标杆应用”迈向“规模替代”的历史性拐点,汉嵙新材凭借独创的一步法工艺、领先的量产实力及多领域拓展的战略布局,不仅成为锂电池安全与效能升级的关键推手,更以“技术确定性”定义了行业新标准。未来,汉嵙新材将继续深化磁控溅射技术平台的创新应用,为全球客户提供更安全、高效、可靠的解决方案,引领复合集流体及相关新材料领域迈向安全与效能的新范式。(CIS)
.paragraphFormat{
text-indent: 2em;
margin-top: 6px;
margin-bottom: 6px;
position: relative;
}
img{
display: block;
margin: 0 auto;
}
table{
border: 1px solid black;
border-collapse: collapse;
}
table td{
border: 1px solid black;
}



