
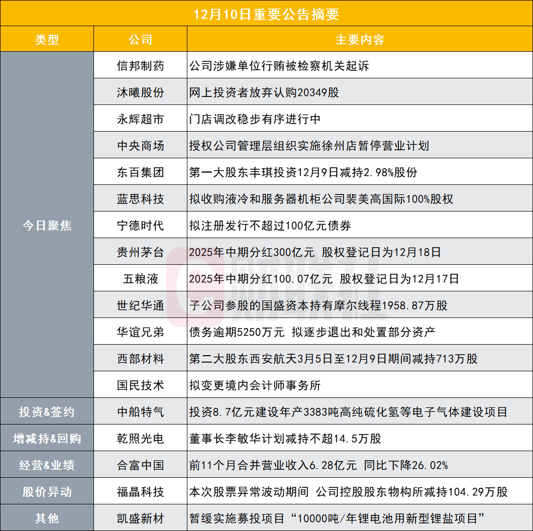
今日聚焦
【信邦制药:公司涉嫌单位行贿被检察机关起诉】
信邦制药(002390.SZ)公告称,公司近日收到检察机关《审查起诉阶段委托辩护人/申请法律援助告知书》、《犯罪嫌疑人诉讼权利义务告知书》,对公司涉嫌单位行贿一案,检察机关已收到监察委员会移送起诉的材料。该事项可能对公司品牌声誉、业务拓展及未来发展产生不利影响。目前案件处于审查起诉阶段,最终结果以司法机关出具的法律文书为准。公司控制权未发生变化,日常经营正常。公司将依法配合相关机关工作,并委托辩护律师负责本案诉讼事宜,持续关注案件进展并履行信息披露义务。
【沐曦股份:网上投资者放弃认购20349股】
沐曦股份公告,本次发行的网上、网下认购缴款工作已于2025年12月9日(T+2日)结束。网上投资者缴款认购的股份数量为964.52万股,缴款认购的金额为10.09亿元,放弃认购20349股,放弃认购金额为212.97万元。网下投资者缴款认购的股份数量为2282.91万股,缴款认购的金额为23.89亿元,放弃认购数量0股。网上、网下投资者放弃认购的股数全部由保荐人(主承销商)包销。
【3连板永辉超市:门店调改稳步有序进行中】
永辉超市(601933.SH)公告称,鉴于公司股票自2025年12月8日起已连续3个交易日以涨停价收盘,存在市场情绪过热情形及较高的炒作风险,可能存在短期涨幅较大后的大幅下跌风险。敬请广大投资者注意二级市场交易风险,理性决策,审慎投资。经公司自查,截至本公告日,公司目前生产经营活动正常,门店调改稳步有序进行中,内外部经营环境未发生重大变化,不存在应披露而未披露的重大事项。
【两连板中央商场:授权公司管理层组织实施徐州店暂停营业计划】
中央商场(600280.SH)公告称,公司控股子公司徐州中央百货大楼股份有限公司位于江苏省徐州市大同街125号,自开业以来受市场环境、竞争加剧及物业租赁纠纷等因素影响,经营困难。经过调整后,当前经营基本面仍未改善,减亏扭亏较难实现。公司决定启动暂停营业计划,并授权管理层组织实施。徐州店2022年至2024年营业收入占公司合并报表营业总收入的比例分别为2.56%、2.35%和2.33%,累计亏损6660.93万元。此次暂停营业计划不会对公司整体经营状况造成重大影响,有利于及时止损,减少亏损门店对公司业绩的拖累,优化线下门店布局与资源配置,推进业务转型升级,保障公司长期持续健康发展。但徐州店暂停营业会造成一定的商户解约损失、固定资产净值损失和房屋租赁合同违约支出等。
【四连板东百集团:第一大股东丰琪投资12月9日减持2.98%股份】
东百集团(600693.SH)公告称,公司近日收到控股股东福建丰琪投资有限公司出具的《关于权益变动触及1%及5%刻度的告知函》。丰琪投资于2025年12月9日通过集中竞价方式减持公司股份2595.19万股,占公司总股本的2.98%。本次权益变动后,丰琪投资及其一致行动人施章峰、施霞合计持有公司的股份由5.48亿股变为5.22亿股,占公司总股本的比例由62.98%变为60.00%,相关权益变动触及1%及5%刻度。本次权益变动不会导致公司控股股东及实际控制人发生变化,不会对公司治理结构及持续经营产生重大影响。
【蓝思科技:拟收购液冷和服务器机柜公司裴美高国际100%股权 开拓AI算力基础设施新赛道】
蓝思科技(300433.SZ)公告称,公司于2025年12月10日与吕松寿LEU, SONG-SHOW签订股权收购意向协议,拟以现金及其他合法方式购买其拥有的PMG International Co.,LTD.(裴美高国际有限公司)100%股权。具体交易金额、交易方案等将由相关各方根据尽职调查、审计及评估结果等进一步协商谈判,并由交易双方在正式收购协议中确定。通过本项收购,公司将快速获得国内外特定客户服务器机柜业务(包括但不限于机架、滑轨、托盘、Busbar、其他组件)的成熟技术与客户认证,以及先进液冷散热系统集成能力,与公司强大的精密结构件制造及“材料-模组-整机”垂直整合能力形成强力互补和高度协同,大幅增强在AI算力硬件方案的核心竞争力,为公司开拓AI算力基础设施新赛道、加速向全球AI硬件创新平台转型增添强劲动力。
【宁德时代:拟注册发行不超过100亿元债券】
宁德时代(300750.SZ)公告称,公司拟注册发行不超过100亿元的债券,用于项目建设、补充营运资金、偿还有息负债等。债券期限不超过5年,发行方式为公开发行且由承销机构以余额包销的方式承销。此外,公司董事会提请股东会授权总经理或其授权人士全权办理与本次债券发行工作的相关事宜。
【贵州茅台:2025年中期分红300亿元 股权登记日为12月18日】
贵州茅台(600519.SH)公告称,公司2025年中期利润分配方案已获股东大会通过,将以总股本12.52亿股为基数,每股派发23.957元现金红利(含税),共计派发300.01亿元(含税)。股权登记日为2025年12月18日,除权(息)日和现金红利发放日均为2025年12月19日。部分股东的红利将由公司自行发放。扣税说明根据不同股东类型,分别按10%或20%税率代扣代缴所得税。
【五粮液:2025年中期分红100.07亿元 股权登记日为12月17日】
五粮液(000858.SZ)公告称,公司于2025年6月20日召开2024年度股东大会,审议通过《关于提请股东大会授权董事会制定2025年中期分红方案的议案》,同意授权董事会论证、制定并实施2025年中期分红方案。公司召开第七届董事会2025年第6次会议,审议通过《2025年中期利润分配方案》,同意以公司现有总股本38.82亿股为基数,向全体股东每10股派现金25.78元(含税),合计分配100.07亿元(含税),不送红股,不以公积金转增股本。股权登记日为2025年12月17日,除权除息日为2025年12月18日。
【世纪华通:子公司参股的国盛资本持有摩尔线程1958.87万股】
世纪华通(002602)公告,公司全资子公司盛趣数盟持有盛芯启程私募投资基金(上海)合伙企业(有限合伙)(简称“国盛资本”)7.3121%的份额。国盛资本持有摩尔线程1958.8689万股,国盛资本所持股份占摩尔线程首次公开发行前总股本的4.8968%,占摩尔线程发行后总股本的4.1676%。以摩尔线程2025年12月10日收盘价为基准初步估算,公司所持份额预计对公司2025年第四季度净利润影响金额为6.4亿元,约占2024年度公司经审计归母净利润的53%。
【华谊兄弟:债务逾期5250万元 拟逐步退出和处置部分资产】
华谊兄弟(300027.SZ)公告称,受经济形势影响,公司因部分回款资金未能如约到位,造成暂时性流动资金紧张,出现债务逾期5250万元,超过公司2024年经审计净资产的10%。此外,公司部分银行账户被冻结。公司将积极与法院及涉诉案件相关方沟通协商,争取达成和解。同后续公司持续整合优化现有资源配置和资产结构,逐步退出和处置与主营业务整合度低、与公司产业链协同度薄弱的资产,提高资产配置效率,转让所得资金用于更好地推进公司主营业务发展。由于债务逾期,公司可能将面临支付由此产生的相关违约金等费用,因债务逾期也可能将面临诉讼、仲裁等风险。
【4天3板西部材料:第二大股东西安航天3月5日至12月9日期间减持713万股】
西部材料(002149.SZ)公告称,公司股东西安航天科技工业有限公司于2025年3月5日至12月9日期间通过集中竞价交易方式减持公司股份合计713.3952万股,占公司总股本的1.4612%,其持有公司股份比例从10.0000%下降至8.5388%,触及1%的整数倍。
【国民技术:原拟续聘中兴财光华会计师事务所因其他个别审计业务被证监会立案调查 拟变更境内会计师事务所】
国民技术(300077.SZ)发布变更境内会计师事务所公告称,拟变更会计师事务所名称:中审亚太会计师事务所(特殊普通合伙)(简称“中审亚太会计师事务所”);原聘任会计师事务所名称:中兴财光华会计师事务所(特殊普通合伙)(简称“中兴财光华会计师事务所”)。变更会计师事务所的原因:由于原拟续聘的2025年度境内会计师事务所——中兴财光华会计师事务所因其他个别审计业务被中国证券监督管理委员会立案调查,为避免该事项对公司2025年度审计工作产生影响,结合公司业务发展和审计需求等实际情况,公司拟变更2025年度境内财务报告及内部控制审计机构为中审亚太会计师事务所。
投资&签约
【中船特气:投资8.7亿元建设年产3383吨高纯硫化氢等电子气体建设项目】
中船特气(688146.SH)公告称,公司拟在邯郸市肥乡区建设年产3383吨高纯硫化氢等电子气体建设项目,预计总投资约86,994万元。项目将新增3383吨/年电子气体生产能力,包括3158吨/年高纯电子气和225吨/年电子混合气。项目建设期为36个月,其中建设周期18个月。资金来源为自筹资金。项目建成后,将提高公司产品交付能力,增强核心竞争力和可持续发展能力。但项目需通过政府相关部门审批,存在审批风险;投资金额和建设周期为预计值,存在不确定性;投资基于当前行业前景等因素判断,存在收益不达预期的风险。
【道恩股份:拟5.16亿元收购宁波爱思开80%股权】
道恩股份(002838.SZ)公告称,公司拟以自有资金5.16亿元收购SK香港持有的宁波爱思开合成橡胶有限公司80%股权。本次收购完成后,宁波爱思开将成为公司控股子公司,纳入公司合并报表范围内。同时,SK香港的关联方SK Geo Centric Co., Ltd.和/或SK Innovation Co., Ltd.拟向公司转让其持有的标的公司产品相关的专利、专有技术及商标,知识产权转让价格不超过6470万元。宁波爱思开是一家三元乙丙橡胶生产工厂。公司通过本次并购实现自主生产,能够从根本上解决动态硫化平台产品产业链上游“卡脖子”问题,显著降低原材料对外依赖的风险。
【华升股份:公司拟6.62亿元购买AIDC公司易信科技97.40%股份】
华升股份(600156.SH)公告称,公司拟通过发行股份及支付现金方式购买易信科技97.40%股份,并向控股股东兴湘集团发行股份募集配套资金。交易价格66,234.17万元。本次交易不会导致公司实际控制人发生变更。标的公司则深耕AIDC领域,专注于绿色算力基础设施的全生命周期服务,主营业务涵盖服务器托管服务、智算中心热管理系统设计、智算中心热管理设备研发设计、带宽资源服务、IP地址服务、算力服务等。
【武汉天源:控股子公司签署储能项目投资协议 总投资约6亿元】
武汉天源(301127.SZ)公告称,公司控股子公司武汉天源能源有限公司与扬州市江都区小纪镇人民政府拟投资建设“江都区新纪变电站200MW/400MWh电网侧储能项目”和“太平变电站100MW/200MWh电网侧储能项目”,总投资约6亿元。项目分两期实施,一期为新纪储能站项目,投资金额约4亿元;二期为太平储能站项目,投资金额约2亿元。该项目将强化公司在绿色能源领域的地位,延伸产业链条,助力市场拓展,并提升公司的可持续性。
增减持&回购
【乾照光电:董事长李敏华计划减持不超14.5万股】
乾照光电(300102.SZ)公告称,公司董事长李敏华持有公司股份58万股(占总股本0.06%),因个人资金需求,计划自公告披露之日起15个交易日后的3个月内,通过集中竞价及大宗交易方式合计减持不超过14.5万股,占公司总股本比例不超过0.02%。
【庄园牧场:股东马红富拟减持不超3%股份】
庄园牧场(002910.SZ)公告称,持股5%以上股东、董事马红富因自身资金需求,计划以集中竞价及大宗交易方式减持公司股份不超过5,807,000股(即580.70万股),占公司总股本的3.00%。其中,集中竞价方式减持不超过1,935,840股(即193.58万股),大宗交易方式减持不超过3,871,160股(即387.12万股)。减持期间为自公告披露之日起15个交易日后的3个月内(2026年1月6日至2026年4月3日)。
【智立方:股东群智方立拟减持不超1.20%股份】
智立方(301312.SZ)公告称,公司控股股东、实际控制人的一致行动人深圳群智方立科技合伙企业(有限合伙)计划在本减持计划公告披露之日起15个交易日后的3个月内(即2026年1月5日至2026年4月4日,根据相关法律法规规定禁止减持的期间除外),通过集中竞价方式、大宗交易方式减持公司股份不超过145.42万股,占公司总股本的1.20%。减持原因为自身资金需要,减持股份来源为首次公开发行股票前持有的公司股份及资本公积金转增股本取得的股份。
【英思特:股东拟合计减持不超2.22%公司股份】
英思特(301622.SZ)公告称,持股5%以上股东丁远达计划自公告披露之日起15个交易日后的3个月内(自2026年1月1日到2026年3月31日,法律法规、规范性文件规定不得减持的时间除外),以集中竞价和/或大宗交易方式合计减持公司股份不超过231万股(占公司总股本比例1.9925%),减持原因为自身资金需求;董事、副总经理马春茹计划在相同期间内,通过相同方式合计减持公司股份不超过26万股(占公司总股本比例0.2243%),减持原因亦为自身资金需求。
经营&业绩
【合富中国:前11个月合并营业收入6.28亿元 同比下降26.02%】
合富中国(603122.SH)公告称,公司之间接控股股东合富医疗控股股份有限公司(简称“合富控股”)为台湾地区证券柜台买卖中心上柜公司,合富控股需按照台湾证券交易所相关规定,每月披露营业收入数据。公司2025年1-11月合并营业收入人民币6.28亿元,较去年同期下降26.02%。
合同&项目中标
【积成电子:中标合计2.15亿元国家电网项目】
积成电子(002339.SZ)公告称,公司近日收到了“国家电网有限公司2025年华北区域第二次联合采购一二次融合成套环网箱协议库存招标采购”、“国家电网有限公司2025年华中、川渝区域第二次联合采购低压电力电缆、一二次融合成套环网箱、一二次融合成套柱上断路器协议库存招标采购”等多个项目的中标通知书,共中15个包,中标金额合计约为2.15亿元,占公司2024年度营业收入的8.27%。
股价异动
【福晶科技:本次股票异常波动期间 公司控股股东、实际控制人物构所减持104.29万股】
福晶科技(002222.SZ)公告称,公司股票连续三个交易日收盘价格涨幅偏离值累计超过20%,属于股票交易异常波动情形。经核实,公司前期披露的信息不存在需要更正、补充之处,近期公司经营情况及内外部经营环境未发生重大变化。本次股票异常波动期间,公司控股股东、实际控制人物构所通过集中竞价交易方式减持公司股份104.29万股。
其他
【凯盛新材:暂缓实施募投项目“10000吨/年锂电池用新型锂盐项目”】
凯盛新材(301069.SZ)公告称,公司决定暂缓实施公开发行可转换公司债券募投项目“10000吨/年锂电池用新型锂盐项目”,该项目计划投入金额为5.5亿元。暂缓原因为当前新能源产业调整期,锂电池技术更新迭代频繁,市场变化较大,为避免资源浪费,降低企业生产经营成本,提高募集资金使用效率。该决策已经公司董事会和独立董事专门会议审议通过。



