机构——谁赢他们跟谁
智元借壳,宇树IPO,机器人利好不断!
韩国散户买港股?外资回流推升沪深300


(过去一年,小米位居韩国股民净买入金额榜首)
总体来看今年的行情还是要高看一线,算力芯片的摩尔线程等也要上市,存储芯片的国内长鑫存储也要上市,没有一个好市场,这些公司上市哪里接得住,这些都是国内近几年最具科技实力的公司了,做手机的荣耀也可能上市,
说明之前监管的很多会议披露的信息都在执行之中,那么去年924以来开了很多会中讲的做强A股也确实在推进中,大方向有无形的手拖着,找找市场机会吧!
先看一下上周五的行情:
8连板:上纬新材
6连板:兰生股份
2连板:美邦股份、人民同泰、汉商集团、延华智能、建设工业、沧州大化、北化股份、海航科技、柳钢股份
上
纬目前两市最高标,智元借壳概念,机器人板块空间继续打开,
跟大家说了近8个交易日的锂电池板块,上周五出了6个涨停!讲了5个交易日的芯片板块出了3个涨停,全是首板
近期有朋友说从PCB板块里开始陆续止盈了,那还可以看看锂电和芯片这俩板块,这两个板块对创业板指和沪深300指数的拉升都有很多贡献。
锂电池板块讲的最久,跟内部学员们讲了,实在跟不上行情,选不明白股就券商+锂电池,在最近表现还是不错的,
反内卷板块里面非常多牛股,有的不是很好跟上,【长升诀】小课堂内部选了位置最低,涨幅最少的锂矿板块,做的是低位补涨甚至是预期翻转的思路,因为反内卷版块里钢铁还没出业绩已经开始按翻转炒了,这种空间都很大,有先手布局就是比后面涨停板之后再追安稳的多!

17号周四的文章写完锂电池板块,周五就涨了,但是板块里还有很多没怎么动,想看的还可以去历史文章里看下↓

之前跟很多朋友们讲过使用指标工具找到多维共振模型标的,那最近机器人和人工智能两大科技主线能否找到强势启动标的呢?

能够同时满足我们【长升诀】多维共振模型的标的非常少,但当这种多维共振的图形出现后,很多都有极强的表现!
那老师,强势标的启动初期会否多维趋势向好? ↓

提前于20CM连板开启前的三天!主力资金持续流入,连买三天,
趋势转多提前了6天,底部金叉早出现了6天!
趋势向好、底部金叉、资金流入,我们跟内部学员朋友们持续强调的多维共振形态出现后,板块龙头已经彻底走出来了!
20CM 8连板的标的也是完美的符合【长升诀】多维共振模型!
为什么我们总强调,趋势、形态和资金的多维共振呢?因为股价是市场博弈的结果!
这么多维度的结果都表现出了上行趋势的话,后面走顺的概率远远比长期各个维度分歧打架的标的强很多!
龙头之所以是龙头,当然是每个维度都被后排股强得多!
同样板块,同类型标的,不同命是A股中的常态,那【长升诀】多维技术指标可以帮助大家筛选出真正的资金偏爱的龙头标的,赚钱效应明显回暖,拥有一套好的工具,能够大幅优化大家的账户持仓,哪些方向更具潜力,哪些方向逆市下跌,都可以使用我们的多维指标来进行分析与优化!
3500这里行情机会还是非常多的,跟上行情会有非常大的帮助,对指标工具和我们内部股票补习班感兴趣的朋友,非常建议大家加入到我们【长升诀】实战技术提升的课程中来,
资金体量大的朋友,季度尊享版的更实惠、使用期限更长,跟上市场的节奏,更省的操心些【长升诀】季度尊享版。
原文章和我个人首页的上方卡片中有报名链接,
原文章只需要首页搜一下牛牛学堂,第一篇就是
很多朋友喜欢筛选低位潜力标的,下跌九转指标就是这其中非常突出好用的,那九转指标也是我们【长升诀】课程用户可以使用起来的一个好的股池!
今天限时给大家体验一下 0720九转股池 !原文章里面有可以免费体验一下哦
今日课堂小作业,在以下方向中使用【长升诀】多维共振指标,筛选符合多维共振模型的潜力标的!
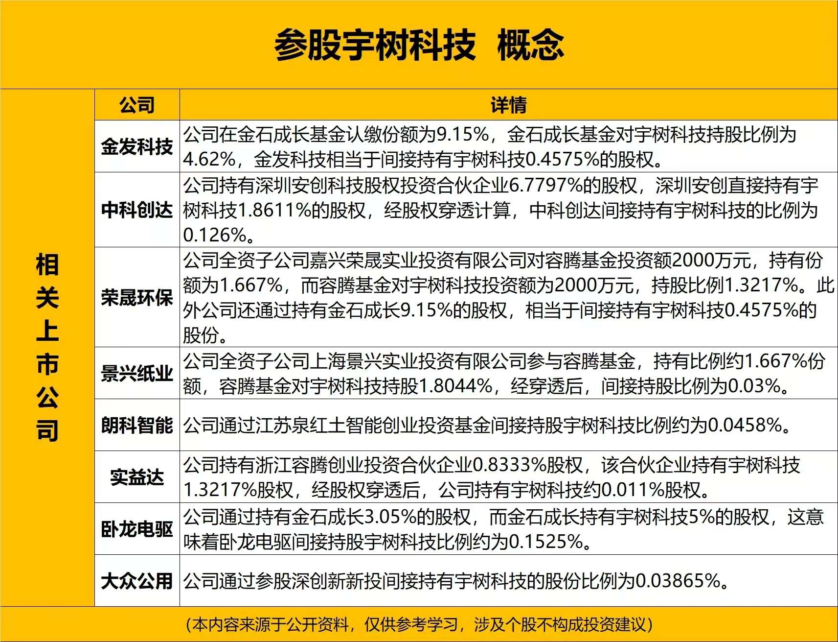
宇树机器人(之前分享过机器人板块,也可以找下历史文章看看)

反内卷(铝)(电解铝伴生白银,白银价格也涨了很多)

芯片——小米链(上周日的文章分享过芯片中芯国际链的也可看看,中线看好芯片股,不涨就一直讲)

今天讲了非常多的内容,希望能够帮助到大家在行情回暖时取得好的收益!我也相信不论是我们的热点分析、指标、课程还是服务,只要大家体验一次一定觉得物超所值!
目前每天跟大家分享一下市场热点的内容,这些内容中的精华部分会在早间的直播中再仔细讲讲,后续的市场机会和热点概念等内容都会在我们的内参内容中分享。
贺老师的【长升诀】实战技术提升的课程上线了,大家有持仓的一些问题欢迎大家在牛牛学堂里来问贺老师,现在牛牛学堂人不多,能回答的尽量都给大家回答到。
本系列课程专注于通过多维度技术分析方法判断个股的趋势面、资金面、技术面及所处的股价区域,本课程还会送到大家避雷宝和AI诊股来判断个股基本面,从技术面和基本面两大维度做好个股的持仓分析,帮助大家找到好的强势标的入场点和高位卖点,通过技术分析的方法,不断优化持仓,减小账户回撤,争取复利增长!目前体验价仅288元/月,很希望大家能够来支持,体验一下。
原文章和我个人首页的上方卡片中有报名链接,
原文章只需要首页搜一下牛牛学堂,第一篇就是
对于资金体量大一些的朋友,有单价更实惠一些的季度尊享套餐【长升诀季度尊享版】,趁着行情好,跟上市场节奏,其实这些成本不过跟交易手续费差不了太多,所有的功能指标、课程、服务、内参分享,大家只要有一点学习到,都会是物超所值的,诚挚的邀请朋友们加入!
【九方智投贺国庆(登记编号:A0740622100001);以上代表个人观点,仅供教学参考,不作为买卖依据,据此操作风险自负】



