寡头垄断行业!10年14倍龙头成长性十足

脱水回顾:

今日内容:
Ⅰ
寡头垄断性行业!科创板粉末冶金新材料龙头成长性十足?
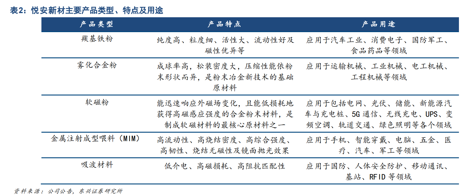
羰基铁粉是粉末冶金行业核心的生产要素,是目前能够采用工业化技术生产的粒度最细、纯度最高、球形外观最好的铁粉。其应用领域涵盖轨交、航空航天、军工、物联网与电子通讯、新能源基建及食品医药等多行业。

与其他铁粉不同的是,羰基铁粉具有独特物理特性,生产的铁芯强度高,稳定性好,抗风化强,耐磨性高,可以制备成纤维状、片状及球状等来满足下游的制备需求,是工业领域高品位的基础生产要素。
由于对制备生产的工艺要求很高,因此羰基铁粉行业有一定的进入壁垒。全球产能分布集中,供给端强刚性特征明显。从生产分布情况观察,全球仅德国,中国,美国及俄罗斯具有羰基铁粉生产能力。其中,德国是全球最大羰基铁粉供应国,占总供应量42%以上,中国产量占全球约39%份额,两者合计供应量占全球总供应将近81%。产能角度来看,全球羰基铁粉有效产能自2010年的2.65万吨增至2020年的2.9万吨,10年有效产能增幅仅9.43%,供给端呈现强刚性。
目前,中国羰基铁粉供给已经出现了结构性扩张,进口替代效应已明显显现。2010-2020年,中国羰基铁粉产量由771吨大幅增长至11850吨,增幅达14.4倍。中国企业生产的羰基铁粉产品已成为金属注射成型、高密度合金、人造金刚石及金刚石工具、软磁材料等行业进口羰基铁粉的替代产品,国产化率持续提升。

消费端,羰基铁粉消费市场主要集中在欧美地区,亚太地区增速较快。中国羰基铁粉需求量年增40%以上,消费集中于磁性材料领域及MIM喂料、化工催化剂、硬质合金及军工产品原料。

市场规模来看,全球羰基铁粉市场规模维持稳定增长态势,CAGR预期均值超5%。预计2021-2027年阶段,全球羰基铁粉市场规模将从2020年的1.94亿美元升至2.83亿美元。中国羰基铁粉市场近5年CAGR已达到11.7%,考虑到中国电子及新能源产业的快速发展以及全球主要精密结构件产业链的变迁,中国羰基铁粉的消费规模未来将升至全球50%以上。
国内方面,羰基铁粉生产主要集中于6家,分别是悦安新材、江苏天一、吉林卓创、陕西兴化化学、江油核宝纳米材料及金川集团,其中悦安新材产量占国内羰基铁粉供给量高达35.5%。
考虑到电子及新能源产业链的快速发展对高致密度高性能羰基铁粉需求的持续提升,而行业供给具有进入壁垒且呈寡头垄断及强刚性特征,意味着持续扩容的需求会推动行业供应偏紧格局的显现,机构看好国内羰基铁粉上市公司龙头企业悦安新材未来的成长性。

Ⅱ
全球氯化亚砜龙头,研发赋能新赛道助力未来成长!
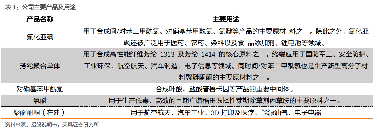
凯盛新材:公司是一家主要从事精细化工产品及新型高分子材料的研发、生产和销售的国家高新技术企业,是全球知名的氯化亚砜及芳纶聚合单体生产企业。公司产品深受客户的认可,销售市场遍布中国大陆、日本、韩国和美国等国家和地区。公司积极响应国家创新驱动发展战略的号召,结合公司的发展战略,对市场最新趋势进行综合分析,以市场为导向,以客户为中心,不断进行新技术的突破和产品创新。
标签:氯化亚砜龙头、需求增长、优质客户、一体化循环
看点一:氯化亚砜龙头
公是一家主要从事精细化工产品及新型高分子材料的研发、生产和销售的国家高新技术企业,是全球氯化亚砜龙头及国内领先的芳纶聚合单体生产企业,建立了以氯、硫基础化工原料为起点,逐步延伸至精细化工中间体氯化亚砜、进一步延伸到高性能芳纶纤维的,再到高性能高分子材料及其相关功能性产品的立体产业链结构。

研报菌简评:公司主要产品包括氯化亚砜、高纯度芳纶聚合单体(间/对苯二甲酰氯)、对硝基苯甲酰氯、聚醚酮酮等。
看点二:需求增长
氯化亚砜历年来普遍被应用于农药、医药和染料等应用领域,其中农药应用占比达到45%。近年来随着无糖趋势和新能源产业链的爆发,氯化亚砜在食品添加剂和锂电材料两大新领域容量快速增加。

研报菌简评:公司2017年到2019年间国内氯化亚砜市场需求年均复合增长率达到8.7%,需求量快速增长。
看点三:产能扩张受限
氯化亚砜国内产能约57万吨/年,公司产能15万吨/年,占比26.3%,为最大厂商,其余主要厂商有世龙实业、江西理文、和合化工、金禾实业等,由于氯化亚砜被列入生态环境部《高污染、高环境风险产品名录》,考虑环评因素,未来产能审批较为困难,短期产能难以大规模扩张,供给侧紧张,可能导致产品价格上涨,公司业务盈利能力持续改善。

研报菌简评:目前公司氯化亚砜产能利用率约90%,如果未来需求快速增长,公司产能利用率有望接近100%。
看点四:优质客户
目前公司已与美国杜邦公司、日本帝人、东丽新材料、韩国可隆等全球知名海外客户建立了合作关系,并成为该等企业的合格材料供应商。同时利用上述技术优势逐步开拓国内芳纶客户,目前已经为超美斯、泰和新材、蓝星新材料、中芳特纤、仪征化纤、山东聚芳新材料等国内主要芳纶生产企业供货。

研报菌简评:公司已经获得了客户的认可,建立了牢固的合作关系。先发优势以及竞争优势明显。
看点五:一体化循环
公司通过优化生产流程和技术,缩短生产反应周期同时提高产品收率,有效的降低了最终成本,生产工艺中氯化亚砜的氯化反应过程中会产生二氧化硫尾气,通过多级吸收加梯度分离技术,再经变压压缩及精馏技术进行提纯,得到高品质二氧化硫产品,可以循环利用继续生产氯化亚砜产品,二氧化硫回收利用率可达95%以上。

研报菌简评:公司生产加工设备部分为自主研发设计,造价相对较低,有效降低了生产成本,此外一体化循环的高利用率降低了对应的生产成本。
参考资料:
1、20220722-东兴证券-粉末冶金新材料之(一):寡头垄断的羰基铁粉行业已迈入成长新阶段
2、20220721-天风证券-凯盛新材-301069-氯化亚砜龙头展望新能源,芳纶及PEKK打开空间
3、20220722-中泰证券-凯盛新材-301069-全球氯化亚砜龙头,研发赋能未来成长
【免责声明】以上内容仅供您参考和学习使用,不作为买卖依据,据此操作风险自负!投资有风险,入市需谨慎。本文观点由九方智投黄波编辑整理(登记编号:A0740620120007)
免责声明:本页所载内容来旨在分享更多信息,不代表九方智投观点,不构成投资建议。据此操作风险自担。投资有风险、入市需谨慎。
相关股票
相关板块
相关资讯
扫码下载
九方智投app
扫码关注
九方智投公众号
头条热搜
涨幅排行榜
暂无评论
赶快抢个沙发吧