复合增长率超60%!电池重要辅材需求井喷

脱水回顾:

今日内容:
Ⅰ
壁垒高、附加值高!这个电池重要辅材成长空间广阔?
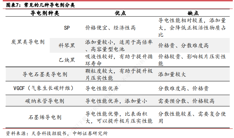
导电剂是电池重要辅料,合适的导电剂含量可以获得更高的放电容量和更好的循环性能,显著提高电池导电性能。目前,常见的导电剂有导电炭黑、碳纳米管、石墨烯等。其中,导电炭黑是目前应用最为广泛的导电剂,约占国内市场份额的65%。

受益于下游新能源行业需求的爆发,2017-2022年,国内导电剂出货量年复合增长率超60%;2022年国内导电剂出货量3.7万吨,同比增长76%,未来发展前景广阔。相比于传统炭黑,导电炭黑的壁垒更高、附加值更高,存在更大的成长机会。

价格方面,普通炭黑均价在1万元/吨左右,导电炭黑的价格在几万~20多万不等,比传统炭黑价格高了好几倍。从成本结构上,目前高端导电炭黑仍非常依赖海外进口。后续若能实现国产化替代,将存在很大的降本空间。
数据显示,2022年全球导电炭黑市场需求量约3.3万吨,国内市场导电炭黑需求约2.9万吨,占全球需求的87%,是全球最大的市场。并且从2016-2022年,国内市场需求均在全球需求总量的80%以上。市场规模来看,2022年全球导电炭黑市场规模约30亿元,同比增速超60%。机构测算到2025年,全球导电炭黑市场空间有望超70亿元,年复合增速在20%以上。


产能方面,我国是全球炭黑的第一大产量国,约占全球产量的45%。2022年国内炭黑的产量约500万吨。目前全球导电炭黑的供应商主要有美国卡博特、法国益瑞石、日本狮王等。国内传统炭黑企业正在加速突破锂电导电炭黑。
上市公司中,黑猫股份是国内炭黑行业龙头,2022年国内市占率14%。截至2023年半年报数据,公司拥有炭黑年产能114万吨,具备成熟的生产工艺和较大的生产规模。作为国内炭黑龙头,公司正在积极开展锂电导电炭黑国产化替代。2023年5月,公司公告锂电级导电炭黑正在积极与下游中大型电池企业对接测试和订单事宜。6月,公司开始小批量向下游电池客户供货。另外,永东股份也是国内从事煤焦油和炭黑生产的领军企业。公司现有导电炭黑产能2万吨,目前已有的应用场景为电力电缆屏蔽材料。锂电导电炭黑产品已开展送样。

Ⅱ
高市占率的全球链条龙头,R6系系泊链技术优势遥遥领先!
亚星锚链:公司是专业化从事船用锚链、海洋系泊链和矿用链及附件的生产企业,已发展成为年产能近30万吨的锚链和海洋系泊链及附件生产企业。产品60%以上出口到世界多个国家和地区,是我国大型船用锚链和海洋系泊链及附件的生产和出口基地。亚星锚链生产规模大、技术实力强,是深受国内外客户信赖的品牌之一。
标签:全球化链条龙头、核心产品、业务高增、全球市场
看点一:全球化链条龙头
公司是全球最大的链条生产企业之一,专业从事船用锚链、海洋系泊链和矿用链业务,自设立以来通过并购、扩大投入等方式不断提升市场竞争力;此外不断加大对海洋系泊链的研发,实现产品的升级换代;两大主营业务齐头并进,2023年一季度船用链及附件营收6.54亿元,占比64.60%,系泊链营收3.37亿元,占比33.25%,营收占比达97.85%。

研报菌划重点:公司2007年基于R3系泊链开发出R4系泊链产品,2008年开发出R5系列超高强度系泊链,填补国内同类产品空白,2018年进一步研发出R6级别系泊链。
看点二:核心产品
公司主要产品为船用锚链、海洋平台系泊链和高强度矿用链条及其配套附件,船用链及附件仍为主要收入来源,船舶行业为产品主要应用领域,公司船用锚链主要分为有档锚链和无档锚链,获得包括多家船级社认证,具备完善质量保证体系,在锚链制造、热处理等方面具有多项核心工艺和技术。

研报菌划重点:公司2017-2022年船用链及附件收入占比均超过65%,构成收入主体;系泊链收入占比有所波动,2021-2022年分别达到28%和26%,为另一主要收入来源。
看点三:业务高增
受益于油价上涨,海洋油气开采景气复苏,海洋油气开采行业景气复苏将带动上游系泊链需求快速增长。系泊定位系统凭借着投资少、使用维修方便等优势,广泛应用于各类深海平台。系泊链就是系泊定位系统的核心,2022年全球海上钻井平台需求估计从2018年的453座增长至577座,年复合增长率为6.24%。


研报菌划重点:公司产品获得多项国际一级认证,供货全球优质客户群体。
看点四:技术优势
公司技术实力雄厚,2008年公司自主研发的R5系泊链打破了瑞典、西班牙及日本等国的技术封锁和行业垄断,后来陆续开发出更高强度的R4、R5级系泊链,专业化生产的海洋工程系泊链产品,是维系海洋工程设施安全的重要装置,也是海上系泊定位系统的关键组成部分。系泊链按抗拉强度可分为R3、R3S、R4、R4S、R5、R6等多个等级,系泊链等级越高,抗拉强度就越高,相同负荷条件下选用的链径也越小。

研报菌划重点:公司目前产品最高强度可达R6,最大直径为220mm,远超于同行,标志着在系泊链制造生产和技术研发上达到世界领先水平。
看点五:全球市场
公司业务国际化程度高,产品出口至日本、韩国、欧洲、美国等多个国家和地区,2023年一季度海外收入占比达37.08%,在锚链领域,2016年在全球市场份额超过60%。全球范围来看,公司及正茂集团为全球最主要的链条生产厂家,2010年本部及其控股子公司的全球占有率达到33%,随着产品系列逐步完善,行业落后产能出清,2016年国际市场占有率上升至65%。

研报菌划重点:对于国内市场,公司主导地位更加显著,2010年本部及其控股子公司在国内市场占有率达到59%,2016年国内市场占有率进一步上升至78%。
参考资料:
1、20231024-中邮证券-导电炭黑深度报告:“小而美”电池材料,国产替代进行时
2、20231026-国金证券-亚星锚链-601890-全球锚链龙头,受益船舶景气周期上行+漂浮式未来增量
【免责声明】以上内容仅供您参考和学习使用,不作为买卖依据,据此操作风险自负!投资有风险,入市需谨慎。本文观点由九方智投黄波编辑整理(登记编号:A0740620120007)
免责声明:以上内容仅供参考学习使用,不作为投资建议,此操作风险自担。投资有风险、入市需谨慎。
相关股票
相关板块
相关资讯
扫码下载
九方智投app
扫码关注
九方智投公众号
头条热搜
涨幅排行榜
暂无评论
赶快抢个沙发吧