汽车“以塑代钢”加速推进!尼龙产业大爆发

脱水回顾:

今日内容:
Ⅰ
原料国产化+下游需求空间打开,尼龙行业长期成长性优异?
尼龙化学名称聚酰胺(PA),是全球最早合成和工业化生产的合成纤维,在纺织服装领域多被称为锦纶。作为一种重要的高分子材料,尼龙在服装、汽车、国防、航天等多个领域具有广泛应用。
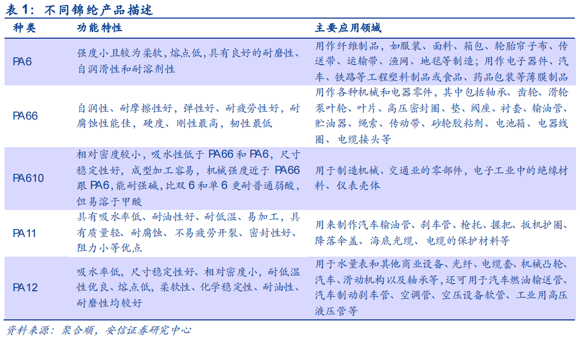
尼龙产品种类众多,主要包括PA6、PA66,还有PA11、PA12、PA610、PA612、PA1010、PA46等,其中占主导地位的是PA6和PA66,两者消费量约占总消费量的90%,其中又以PA6更为常见。

聚己内酰胺(PA6)是己内酰胺的聚合反应体,由于具有强度小、柔软等特性,当前较多地用做锦纶纤维,在服装、箱包等民用方面以及轮胎帘子布、传送带等产业用方面广泛应用。此外,由于PA6工程塑料具有耐磨、耐热、耐油、抗拉强度高、冲击韧性强、自润滑性好等特性,其在电子器件、汽车、铁路等工程领域也具有较多应用。而除了上述领域外,PA6作为双向拉伸尼龙薄膜料在薄膜领域也具有广泛应用。
与PA6相似,PA66下游同样可分为民用及工业用,当前主要作为工业用丝在汽车轮胎、帘子布等工业及军用领域广泛应用。在民用方面,PA66从抗拉强度、柔软性及耐磨性等方面都具有显著优势,因此相较于PA6能够满足更高要求。
需求端,近年来在下游工程塑料、纺织、电气和电子以及汽车等领域的快速拉动下,锦纶行业快速发展。2021年我国锦纶切片实际消费量达421.6万吨,同比+8.21%,锦纶纤维实际消费量同比+2.53%至232.6万吨,行业景气度持续上升。当前,锦纶纤维行业是PA6最大应用领域。随着我国居民消费观念的不断更新以及消费水平的不断提升,锦纶纤维作为普遍用于高端服饰以及特种功能性服饰的理想面料有望面临较大需求,行业景气度有望持续上行。

工业用方面,未来新能源汽车快速发展有望带动汽车行业景气上行,叠加汽车轻量化及“以塑代钢”趋势逐步推进,PA下游工程塑料有望面临较大需求空间。此外,在另一个新能源领域风力发电方面,PA作为热塑性树脂有望受益于其生产效率高、成本低、可多次回收利用等优势对热固性树脂形成替代,从而成为风机叶片基体树脂理想材料,未来风电行业快速发展有望为PA带来需求增量。
原材料方面,PA6的主要原料己内酰胺已经实现国产化,PA66的己二腈国产化步伐持续推进,未来随着相关产能逐步落地,原材料成本有望大幅降低,应用场景也有望随着成本下降而打开。在国内尼龙行业进入快速发展阶段大背景下,相关龙头企业有望充分受益。
上市公司中,台华新材是我国锦纶纺织面料龙头,是国内少数能够生产高档尼龙66、再生尼龙纱线且集锦纶纺丝、织造、染色及后整理全产业链的化纤纺织企业,产品差别化及功能化特性显著。公司作为一体化优势的锦纶龙头,逐步加快对PA66民用丝等领域布局,未来随着“年产12万吨高性能环保锦纶纤维项目”以及“绿色多功能锦纶新材料一体化项目”逐步推进,公司有望充分受益于PA产品需求增量以及高生产技术壁垒和原材料国产化,实现盈利能力的提升。
Ⅱ
国产仪表仪器龙头,高毛利率+核心技术壁垒高筑!
优利德:公司致力于测试测量仪器仪表的研发、生产和销售,主要产品包括电子电工测试仪表、温度及环境测试仪表、电力及高压测试仪表、测绘测量仪表和测试仪器等,优利德致力成为世界级仪器仪表民族品牌。公司产品广泛应用于电器维修、机电设备、电力建设及维护、高等教育、冷暖通、建筑工程、汽车制造、IOT传感器、测绘测量、轨道交通、医疗防疫、环境测温、安全检查、电子制造等专业化应用场景,是国内知名的仪器仪表公司。
标签:国产仪表仪器龙头、高毛利率、应用场景、核心技术
看点一:国产仪器仪表龙头
公司成立于1988年,深耕仪器仪表,产品矩阵丰富,是实力强劲的综合仪器仪表商,主要产品包括电子电工测试仪表、测试仪器、温度及环境测试仪表、电力及高压测试仪表、测绘测量仪表五大类产品。

研报菌简评:公司近年来不断丰富产品线,近年万用表及钳形表收入占比持续超过80%。
看点二:高毛利率
产品拥有高毛利率,公司优势板块电子电工测试仪表近年占比均超过55%,测试仪器与温度及环境测试产品占比之和在25%-30%左右。近年毛利率稳定在30%-35%之间,且测试仪器、电力及高压仪表产品毛利率较高,可以达到40%以上。

研报菌简评:公司主业稳健增长,红外测温及热成像产品产销量高增。
看点三:应用场景
公司产品可应用于配电领域、楼宇应用、教育与科研三大场景。产品可覆盖从电力配网到用户布线、分配、安装、对电路的电压、电流、漏电保护、接地电阻等进行检测等等。

研报菌简评:公司的产品的应用场景广泛,非温度及环境测试产品增速稳健。
看点四:核心技术
核心领域储备充足,核心技术产品收入占比较高。围绕主业,技术积累扎实。先后参与了四项国家标准的起草,目前公司拥有专利373项,发明专利50项。近年来电子电工仪表及测试仪器中,核心技术产品收入占比均超过了80%。

研报菌简评:截至2021年末公司掌握关键技术共计21项,核心技术已经充分应用到公司各产品线中在国内也具有竞争力。
看点五:销售渠道
公司建立成熟销售渠道,在国内设有9个办事处,核心经销商超过100家;在海外自主品牌销往超80个国家,拥有经销商近100家。销售模式端,包括境内销售、境外销售、ODM、自营电商及其他,自主品牌收入占比高,实现产品库存在线实时查询、经销商远程订单及货物流管理等,业内领先。

研报菌简评:公司注重渠道及品牌,渠道布局广泛,管理能力强。有序搭建经销网络渠道,提升分销网络覆盖度和服务质量。
参考资料:
1、20220801-安信证券-合成纤维及树脂行业深度分析:原料国产化推进打开尼龙行业长期成长空间
2、20220531-申万宏源-优利德-688628-仪器仪表国产龙头,扩产+高端化迈入新征程
3、20220801-广发证券-优利德-688628-头部仪器仪表厂商,多因素共振成长
【免责声明】以上内容仅供您参考和学习使用,不作为买卖依据,据此操作风险自负!投资有风险,入市需谨慎。本文观点由九方智投黄波编辑整理(登记编号:A0740620120007)
免责声明:本页所载内容来旨在分享更多信息,不代表九方智投观点,不构成投资建议。据此操作风险自担。投资有风险、入市需谨慎。
相关股票
相关板块
相关资讯
扫码下载
九方智投app
扫码关注
九方智投公众号
头条热搜
涨幅排行榜
暂无评论
赶快抢个沙发吧