“机器人+”时代来临!冷锻工艺将大有可为

今日内容:
Ⅰ
效率高&成本低!冷锻工艺在机器人领域大有可为?
行星滚柱丝杠是人形机器人最卡脖子环节,其主要加工工艺为螺纹加工。在螺纹加工中,最广泛使用的是滚压法和切削法。两类具体用于加工螺纹的方法一是车铣磨,二是冷锻+磨削。

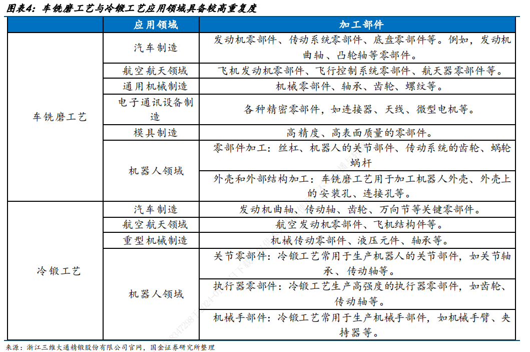
与车铣磨工艺相比,冷锻工艺加工的产品有更高的强度和表面质量,因此在一些对零件性能要求较高的领域得到广泛应用,通常用于生产高强度、高精度的金属零件,如汽车零部件、航空航天零件、工程机械零件等。

在室温下,冷锻通过对金属坯料施加压力,使其发生塑性变形,从而形成所需的形状和尺寸。由于采用车铣磨工艺制作行星滚柱丝杠在质量稳定性、制造成本和生产效率等都面临诸多难题,限制了其在实践中的应用与推广,而冷锻具备多重优势,因此冷锻工艺是目前制作行星滚珠丝杠螺纹的主流路线之一。
利用冷锻工艺,螺纹表面质量较好,不仅可以提高被加工件表面金属的硬度和强度,有更高的耐腐蚀性;还可以无屑加工,节省原材料;经济效率比切削螺纹提高工效几倍至几十倍。通过冷锻工艺,最高加工精度可达C5级,未来有望助力行星滚柱丝杠批量量产。

冷锻工艺供应链和竞争格局方面,加工环节我国冷锻成形技术出现较早,已批量用于生产螺纹、齿轮等轴类零件。新坐标作为国内冷加工龙头,已拥有布局全产业链技术能力。覆盖材料、模具、设备、产品的全产业链技术研发。

模具环节,模具的设计与制造是冷锻工艺最核心的技术,改进磨具可大幅提升生产效率。恒锋工具已布局多种冷挤压成型刀具,包含螺纹滚轧轮和旋锻芯棒等产品,广泛应用于国内汽车核心零部件、电站及航空发动机等各大主机厂。

设备环节,滚丝机主要用于制作梯形丝杠,滚压机主要用于制作行星滚柱丝杠。主流梯形丝杠采用滚丝机生产,大部分梯形丝杠通过冷成形加工生产,成本低且产量大,目前滚丝机已基本实现国产替代。滚珠和滚柱丝杠采用冷成型滚压机可达到较高的精度,我国主要依赖海外进口。目前宝飞螺、肯尼福、伊瓦格已具备C5精度能力,国内思进智能是A股首家冷成形装备制造行业的上市公司。
综上,人形机器人正在迈入快速的技术和成本迭代阶段,与“车铣+磨”工艺相比,“冷锻+磨”工艺具备高效率和低成本特性,冷锻精度上已能达到C5级,磨床使用可稳定实现人形机器人滚柱丝杠合格件的加工,是适合高效率批量生产滚柱丝杠的方法。
投资机会方面,可以留意冷锻工艺的制造、模具和设备环节。制造环节可以留意冷锻精密件供应商新坐标;模具环节可以留意布局多种冷挤压刀具,精密拉削刀具的恒锋工具;设备环节核心看点是滚压机国产化,可以留意国内冷成形装备行业技术领先的思进智能。
Ⅱ
乘用车精锻齿轮隐形冠军,机器人+注入新动能!
精锻科技:公司是一家具有自主创新能力、拥有自主知识产权、掌握先进的齿轮模具设计开发与制造核心技术、采用冷温热精密锻造成形技术、专业化制造汽车齿轮的高新技术企业,是目前国内乘用车精锻齿轮细分行业的龙头企业,轿车精锻齿轮产销量位居行业前列。长期以来,致力于先进锻造工艺的研究开发与应用,积累了丰富的经验,冷精锻工艺处于国内领先地位。
标签:乘用车精锻齿轮龙头、研发投入、全球布局、高市占率
看点一:乘用车精锻齿轮龙头
公司是国内乘用车精锻齿轮龙头,轿车精锻齿轮、结合齿齿轮、EDL齿轮、差速器总成等产销量位居行业前列。目前主营业务为汽车精锻齿轮及其他精密锻件的研发、生产与销售,精锻齿轮全国市场占有率40%以上,主要产品为汽车差速器半轴齿轮、行星齿轮及变速器结合齿齿轮、差速器总成件类、轴类件等。

研报菌划重点:公司布局新能源寻求发展,近年拓宽产品至新能源及轻量化领域,包括转向节、控制臂、主减齿轮等。
看点二:优质客户
公司获国内外主流整车制造商或其动力总成供应商的高度认可,是目前国内乘用车精锻齿轮细分行业的龙头企业,轿车精锻齿轮产销量位居行业。进入著名企业的全球采购体系,是国内同行企业中为数不多的同时与众多车型配套精锻齿轮的企业。

研报菌划重点:公司受技术、规模、客户壁垒较高等影响,汽车差速器行业准入门槛较高,国内汽车精锻齿轮市场,精锻科技等少数企业占领了大部分份额。
看点三:研发投入
公司精锻件要求较高,重视研发,研发人员占比处于行业较高水平,装备水平行业领先,2022年一季度新立项的新产品项目有29项;样件开发阶段的新产品项目有13项;完成样件提交小批试生产的新产品项目有63项;实现批量生产的新产品项目10项。

研报菌划重点:公司模具是精密锻造齿轮工艺链上的重要一环,高精度高刚度齿轮的生产需高精度加工设备和模具。
看点四:全球布局
公司总部下设子公司,实现国内国外同步布局,全球视野,竞争优势明显,包括江苏太平洋齿轮传动、宁波太平洋电控系统、天津太平洋传动科技、重庆太平洋精工科技、太平洋精锻科技(上海)、太平洋精锻科技日本株式会社以及控股子公司重庆江洋传动科技有限公司。

研报菌划重点:公司受益于电动车崛起行业趋势和总成类业务放量,22年出口业务营收和毛利率皆成上升趋势。
看点五:高市占率
公司主导产品“汽车差速器锥齿轮”市场占有率全国第一、全球第二,成为全球汽车精锻齿轮细分领域标杆。在产品质量、批量生产和稳定的交付能力、配套研发能力等方面拥有显著的行业领先地位,是国内掌握汽车齿轮精锻成形模具设计制造核心技术和高精度成品齿轮制造系统成套工艺技术的企业。

研报菌划重点:公司国内市场仍由国际领先企业占据较大份额。市场竞争格局国际上日本武藏精密、大冈技研等企业有较强竞争力。
参考资料:
1、20240103-国金证券-机器人新技术专题(二):如何看冷锻工艺在机器人领域的应用?
2、20240103-首创证券-精锻科技-300258-公司深度报告:“机器人+”时代将至,精锻工艺、减速器、新场景共振
【免责声明】以上内容仅供您参考和学习使用,不作为买卖依据,据此操作风险自负!投资有风险,入市需谨慎。本文观点由九方智投黄波编辑整理(登记编号:A0740620120007)
免责声明:以上内容仅供参考学习使用,不作为投资建议,此操作风险自担。投资有风险、入市需谨慎。
相关股票
相关板块
相关资讯
扫码下载
九方智投app
扫码关注
九方智投公众号
头条热搜
涨幅排行榜
暂无评论
赶快抢个沙发吧