【昨夜今晨】新一批游戏版号获批!人工智能有望打开行业天花板

┃环球视野
►美股:美股周一收跌。主要股指最近连续上涨之后暂时停歇。美国国债收益率回升,令科技股承压。本周市场重点关注周五的非农就业数据,以进一步判断美联储的加息周期是否已经结束。截至收盘,道琼斯指数跌0.11%,纳斯达克指数跌0.84%,标普500指数跌0.54%。热门中概股多数下跌,纳斯达克中国金龙指数跌2.09%。

►黄金:COMEX 2月黄金期货结算价收跌2.27%,报2042.20美元/盎司。
►原油:WTI原油期货结算价收跌1.39%,报73.04美元/桶;布伦特原油期货结算价收跌1.08%,报78.03美元/桶。
┃宏观聚焦
1、证监会:坚持注册制的基本架构不动摇,加大对高水平科技自立自强、现代化产业体系建设等重点领域的支持力度;动态优化IPO定价、再融资、减持等制度安排,促进投融资动态平衡;“零容忍”打击欺诈发行、财务造假、操纵市场等违法行为,严厉打击“伪私募”,清理整顿金交所、“伪金交所”。
2、央行:健全货币政策和宏观审慎政策双支柱调控框架,维护人民币币值稳定和金融稳定,促进充分就业和经济增长。合理把握利率水平,促进降低企业融资和居民信贷成本;推动金融稳定立法,对金融风险早识别、早预警、早暴露、早处置,健全具有硬约束的金融风险早期纠正机制。
3、国资委:要聚焦深挖违规吃喝、违规收送礼品礼金、履职待遇违规等问题,坚决纠治享乐主义奢靡之风突出问题;聚焦信托公司、财务公司、商业保理公司、私募股权投资基金等,坚决防范化解中央企业金融板块业务风险问题。
┃产业要闻
1、数据资产确认领域迎来地方性标准,产业链发展提速。由浙江省财政厅归口,浙江省标准化研究院牵头制定的《数据资产确认工作指南》省地方标准将于12月5日起正式实施。这是国内首个针对数据资产确认制定的省级地方性标准。数据是数字经济的关键要素,数据资产入表将于明年1月1日起落地,数据要素领域的顶层设计也即将出台。预计到2025年,中国数据交易行业市场规模有望达到2046亿元,年复合增长率可达到34.9%。上市公司中,A股相关概念股主要有慧博云通(301316)、浙数文化(600633)等。
2、新一批游戏版号获批,人工智能有望打开行业天花板。国家新闻出版署发布11月国产网络游戏审批信息,共87款游戏获批,网易《世界之外》完美世界《诛仙2》、游族网络《少年西游记2》在列。截至目前,今年共下发931个游戏版号(含58款进口游戏),数量已经超过2022年的579个和2021年的748个。机构人士表示,这批版号的发放反映了市场供给的常态化,重点企业和游戏拿到版号也是对行业的一种提振。机构认为,AI视频工具Pika和昆仑天工SkyAgents等新工具的出现,有机会驱动AIGC技术与沉漫式互动游戏、短剧+游戏、小程序游戏、UGC游戏、XR游戏等的有机结合,满足互联网文化消费市场中庞大的泛娱乐用户需求,使产业链持续受益。上市公司中,A股相关概念股主要有完美世界(002624)、游族网络(002174)等。
3、“国家队”大基金出手,狂买280亿芯片巨头华力微!近日,上海华力微电子有限公司发生工商变更,新增国家集成电路产业投资基金二期股份有限公司为股东,同时,公司注册资本由约220.7亿元人民币增至约284亿元人民币,大基金二期持股占比为10.2374%。作为集成电路领域投资“国家队”,大基金二期的一举一动备受市场关注。资料显示,大基金二期注册资本为2041.5亿元。与大基金一期主要投资芯片制造等重点产业不同,大基金二期的投资方向更加多元化,涵盖了晶圆制造、集成电路设计工具、芯片设计、封装测试、装备、零部件、材料以及应用等多个领域。上市公司中,A股相关概念股主要有中微公司(688012)、中芯国际(688981)等。
4、2023中国机器人产业发展大会本周举行,产业链公司迎来催化。2023中国机器人产业发展大会将于12月4日至6日在芜湖市鸠江区举办,大会以“机器人提升千行百业”为主题,届时,百余位行业顶级专家学者及企业领袖,将为参会代表全面剖析各领域发展趋势、前沿技术、需求动向及产业发展热点问题。据悉,中国机器人产业发展大会是我国机器人产业界最具权威性和影响力的年度行业大会。据机构预测,在技术得到革命性突破的理想情况下,人形机器人2025年至2035年销量复合年均增长率可达94%,2035年市场规模将达1540亿美元。人形机器人有望成为继智能驾驶电动车后又一AI落地场景蓝海,产业链各环节有望迎来高速发展机遇。上市公司中,A股相关概念股主要有科力尔(002892)、高新兴(300098)等。
5、共促行业发展,首届中国充换电生态大会将召开。据报道,首届“中国汽车充换电生态大会定于12月19日-21日在杭州富阳召开。大会由中国电动汽车充电基础设施促进联盟、中国汽车工业协会充换电分会、杭州市富阳区人民政府联合主办,将以“迎接新挑战,全面推动充换电基础设施高质量发展”为主题,围绕“充换电基础设施建设”“充电桩下乡”“高品质充电服务”“换电模式”“海外出口”“车网互动”等方面进行深入交流,研讨构建产业高质量发展格局的对策、方法与路径。上市公司中,A股相关概念股主要有阿尔特(300825)、多伦科技(603528)等。
┃公告淘金
亿嘉和(603666)与腾讯云将基于自身优势资源,在具身智能机器人前沿技术共探开发、人工智能“平台+生态”行业探索及落地(包括智慧能源、智慧工业、智能清洁)、云平台技术深入合作等领域全方位展开深度合作。
中富通(300560)收到浙江农村商业联合银行股份有限公司关于2023年度GPU算力服务租赁项目《中标(成交)通知书》,本次项目中标算力资源20台。本次项目中标让公司成功介入到垂直领域的算力服务租赁业务。
中京电子(002579)官方微信公众号发布信息,旗下子公司珠海中京已初步具备800G光模块用PCB生产能力,已通过客户样品测试,并在加快其量产能力建设,该产品是可应用于AI生态的光模块。
通化东宝(600867)近日收到国家药监局核准签发的利拉鲁肤注射液《药品注册证书》公司成为国产第二家利拉鲁肤注射液获批上市的企业。随着此次获批上市,公司已形成涵盖全品类人胰岛素与胰岛素类似物、DPP-4抑制剂、SGLT-2抑制剂、GLP-1受体激动剂在内的全面丰富的糖尿病治疗产品体系,并为患者提供更丰富的治疗选择
华友钴业(603799)拟通过华骐新加坡与淡水河谷印尼、福特汽车及KNI公司签署《经修订与重述的合资协议》,与淡水河谷印尼及KNI公司签署《经修订与重述的确定性合作协议》,约定各方拟在印尼合资建设KNI公司年产12万吨(镍金属量)氢氧化镍钻湿法项目根据可行性研究报告,该项目总投资额度约为38.4亿美元。
普利制药(300630)机构调研表示,造影剂作为公司重点布局的产线之一,多个品种已分别递交欧洲、美国和中国的仿制药注册申请。公司在合成生物学方向布局的依克多因、司美格鲁肤、红景天昔等已经或即将进入放大生产阶段。
南兴股份(002757)机构调研表示,公司前三季度整体情况较好,订单较为充足。目前,公司产能利用率较高,产品已广泛应用于家居头部品牌企业以及大量二三线有影响力的家居品牌企业。未来,公司将坚持“家居智能制造工业4.0生产线和整体解决方案”的发展策略,致力于成为国际领先的专业提供商。
中机认检(301508)在互动平台表示,目前公司与小米汽车存在汽车设计业务领域的合作。
┃资金观市
1)北向资金动向:12月4日净卖出14.41亿元,洛阳钼业、长安汽车、软通动力分别遭净卖出3.41亿元、2.57亿元、2.46亿元;贵州茅台逆势获净买入6.05亿元。

2)龙虎榜机构动向:12月4日,机构参与龙虎榜中个股共涉及21股,其中9股被机构净买入,盛天网络被净买入最多,为2966万元。

┃九方透视
Pika出圈,AI视频时代正到来
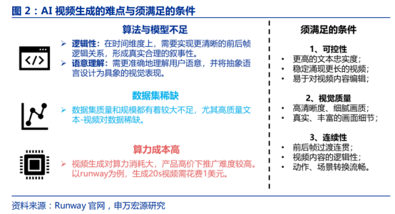
事件驱动:11月29日,AI初创公司Pika正式推出AI视频生成工具Pika1.0,并提供网页版入口。同日公布获得5500万美元的融资,当前估值2.5亿美元。此外,23年11月多个AI视频工具取得进展,视频生成有望加速成熟。不过,目前AI视频工具仍面临模型、数据集、算力成本三方面的掣肘,随着产业发展和技术进步,AI视频厂商有望陆续填补相应短板。

AI视频百花齐放:Pika发布正式产品Pika1.0,具备文生视频、图生视频、视频生视频、局部修改视频内容、修改视频尺寸五大能力,目前生成视频的时长约为3s,已在语意理解能力、生成视频的连贯性和清晰度方面有着较好表现。23年8月Runway的更新将生成视频的时长从4s延长至18s,取得较大突破。视频AI口型匹配和翻译工具Heygen商业化进展顺利,23年11月ARR(年度经常性收入)已达到1800万美元。此外,Meta、字节跳动、Stability ai的AI视频工具均在11月取得进展,百花齐放下AI视频工具有望加速成熟,爆款应用值得期待。

AI视频工具将推动创作者经济时代的到来。互联网时代已经降低了内容分发门槛和图文视频创作门槛,推动了图文、短视频UGC平台的建立。AIGC未来将提升图文、短视频UGC质量,并进一步降低更高维的长视频、游戏、3D创作门槛,“人人都是导演、人人都是游戏制作人”,全民创作时代可期。AI视频工具在C端短视频社交、B端营销创意等领域落地较快,未来随着技术成熟,还可在动画影视制作等领域应用,商业化前景广阔。

相关标的:
1)有AI视频相关产品储备和探索的公司:美图公司、易点天下、焦点科技、果麦文化等;
2)其他在AI应用探索上有边际变化的公司:昆仑万维、掌趣科技、浙文互联等;
3)AI视频技术有望提升影视行业的效率,华策影视等;
▲上述观点摘自《20231203-申万宏源-传媒行业AIGC系列报告》
免责声明:本文由投资顾问:李红红(执业编号:A0740618050004)进行编辑整理,仅代表个人观点。任何投资建议均不作为您投资的依据,您须独立作出投资决策,风险自担。
免责声明:以上内容仅供参考学习使用,不作为投资建议,此操作风险自担。投资有风险、入市需谨慎。
相关股票
相关板块
相关资讯
扫码下载
九方智投app
扫码关注
九方智投公众号
头条热搜
涨幅排行榜
暂无评论
赶快抢个沙发吧