半导体设备:短期看国产化率提升!长期看技术突破

根据晶圆厂的扩产计划,目前国内主要集中在2021-2023年投产,因而2022年依然是半导体设备的景气高峰,在这个阶段国产化率比较高以及开始突破的设备公司理论上将具备更大弹性;2023年后景气度将稍微回落,这个阶段需要重点关注国产化率比较低但技术开始突破并实现国产替代的公司。总体来看,我们认为盛美上海/芯源微/至纯科技/华海清科/北方华创等是当前阶段值得重点研究的公司。
2019年-2021年,受到下游应用需求的驱动以及疫情对行业供需关系的影响,全球半导体设备市场经历了一轮高景气周期。2022年,半导体设备市场规模有望再创新高。
根据SEMI的数据,2022年,全球半导体设备销售额有望达1143.4亿美元,同比增长11.24%,以2021年中国市场的占比测算,预估2022年中国半导体设备市场规模有望达329.48亿美元,同比增长11.24%。并且,未来1-2年的半导体设备市场规模有望在高位基本保持稳定。其中,全球半导体设备市场规模有望稳定在1000亿美金左右,中国半导体设备市场规模有望稳定在300亿美金左右。

设备成长逻辑:晶圆扩产与国产替代驱动,份额提升贡献主要增量
中国大陆是全球最大的电子终端消费市场和半导体销售市场,吸引着全球半导体产业向大陆的迁移。从产业链配套层面来看,在中游晶圆制造环节,中国具备成为全球最大晶圆产能基地的潜力。
特别是在中国打造制造强国的战略下,政府在产业政策、税收、人才培养等方面大力支持和推进本土半导体制造的规模化和高端化。近年来,中美贸易摩擦凸显出供应链安全和自主可控的重要性和急迫性,晶圆制造及其配套设备等产业环节作为半导体产业的基石,加速发展势在必行。
因此,在市场、国家战略、产业自主可控等多重因素的驱动下,中国大陆晶圆产能在未来一段时间内仍处于快速扩张期,且增速显著高于全球平均水平。
国产替代驱动的份额提升,将为行业贡献可观的成长速度和空间。根据ICInsights的数据,2021年,全球晶圆产能约2160万片/月(8寸约当),同比增长3.78%,中国大陆晶圆产能350万片/月(8寸约当),同比增长9.92%,在全球的占比约16.2%。
根据SIA的数据,伴随着中国大陆晶圆产能的持续快速扩张,2030年,大陆晶圆产能在全球的占比有望达24%,届时将成为全球最大的晶圆产能区域市场。晶圆产能的持续扩张,有望显著拉动上游配套半导体设备的市场需求。在中国大陆晶圆产能快速扩张的过程中,配套的半导体设备需求有望保持稳固。
根据各公司官网的不完全统计,目前内资晶圆产线的总产能约为162.5万片/月(8寸约当),而各条产线的规划总产能约为454.5万片/月(8寸约当),现有产能距规划产能仍有较大的扩充空间,因此内资晶圆产能的大幅扩张,有望为国产半导体设备公司带来广阔的订单增量。
丰富的半导体工序催生出众多的半导体设备类型,各个领域间具备较高的技术和市场壁垒。从细分品类来看,在晶圆制造设备市场,沉积、刻蚀、光刻设备的市场规模稳居前三位。
在测试设备市场,测试机占据了主要的市场份额,其次是分选机和探针台。在封装设备市场,贴片机、划片机、引线焊接机分别占据了前三大细分市场。布局刻蚀、沉积等大赛道的设备厂商,具备更为广阔的收入空间。在各类细分赛道布局领先的设备厂商,有望率先卡位供应链优势位置。
中国大陆晶圆产线的产能及扩产情况

数据来源:各公司公告
短期关注国产化率较高领域,长期关注技术突破
从半导体设备市场的品类来看,晶圆制造设备占据了主要的市场份额,其次是测试设备和封装设备。根据SEMI的数据,2022年,全球晶圆制造设备的市场规模有望达988.8亿美元,同比增长12.35%,测试设备市场规模有望达81.7亿美元,同比增长4.88%,封装设备市场规模有望达72.9亿美元,同比增长4.29%,三者在全球半导体设备市场的占比分别为86.48%、7.15%和6.38%。

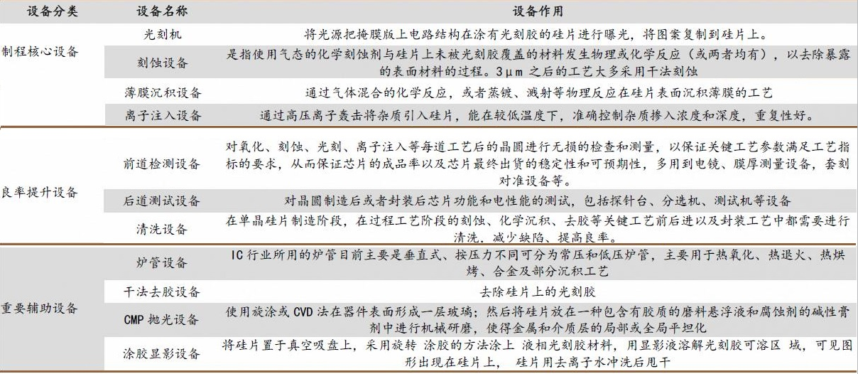
半导体设备主要有三类:
其一是制程核心设备(包含光刻、刻蚀、沉积、离子注入设备)
其二是良率提升设备(包括前道检测设备、后道测试设备、清洗设备)
其三是重要辅助设备(包括炉管设备、CMP抛光设备、干法去胶设备、涂胶显影设备)。
半导体设备按工艺不同可分为制程核心设备、良率提升设备、辅助设备

数据来源:德邦证券

按照国产化率将半导体设备分类:
1)国产化率比较高:去胶设备(屹唐、盛美)、清洗机(盛美、北方华创、芯源微、至纯科技)。
2)国产化率有突破:CMP(华海清科)、刻蚀(中微、北方华创)、CVD(北方华创、拓荆科技)、PVD(北方华创)
3)国产化率很低:光刻机(上海微电子)、涂胶显影设备(芯源微)、前道检测设备、离子注入(万业企业旗下的凯世通)
半导体设备国产化率

数据来源:南京证券
从投资角度来看,国产化率比较高的清洗设备增量主要看国内晶圆厂扩建计划和进程,短中期或更受益;国产化率开始突破的CMP设备/刻蚀设备/沉积设备主要关注国产化率的进一步渗透所带来的市场增量,短中期更受益;
国产化率比较低的光刻机/涂胶显影设备等主要关注国内技术突破及晶圆厂验证进展,通过客户验证并实现产品放量的公司将更具弹性,比如2022年在已经进行的招标中,中标设备数大幅提升的芯源微,是需要关注的对象。同时,需要关注市场容量大小问题,如薄膜沉积以及刻蚀设备市场容量更大,而离子注入的市场容量相对比较小。
根据晶圆厂的扩产计划,目前国内主要集中在2021-2023年投产,因而2022年依然是半导体设备的景气高峰,在这个阶段国产化率比较高以及开始突破的设备公司理论上将具备更大弹性;2023年后景气度将稍微回落,这个阶段需要重点关注国产化率比较低但技术开始突破并实现国产替代的公司。总体来看,我们认为盛美上海/芯源微/至纯科技/华海清科/北方华创等是当前阶段值得重点研究的公司。
参考资料:
20220703-德邦证券-2022年6月半导体设备中标专题:设备国产率持续提升
20220622-国盛证券-半导体设备&材料:国产加速
20220630-长城国瑞证券-至纯科技-湿法设备进入收获季,高纯工艺受益泛半导体
20220705-南京证券-半导体景气周期整体下行,关注IGBT和半导体设备
本报告由研究助理协助资料整理,由投资顾问撰写。投资顾问:黄波(登记编号:A0740620120007)
免责声明:本页所载内容来旨在分享更多信息,不代表九方智投观点,不构成投资建议。据此操作风险自担。投资有风险、入市需谨慎。
相关股票
相关板块
相关资讯
扫码下载
九方智投app
扫码关注
九方智投公众号
头条热搜
涨幅排行榜
暂无评论
赶快抢个沙发吧