光伏胶膜主业承压叠加新业务投入高 海优新材2025年预亏至高5.2亿元
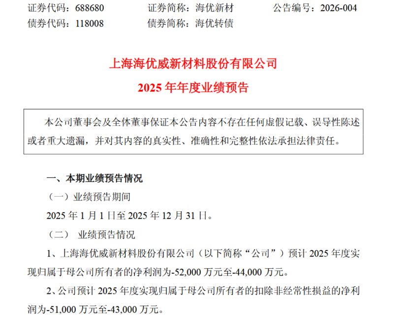
《科创板日报》1月19日讯(记者 吴旭光) 今日(1月19日)晚间,海优新材发布公告称,公司预计2025年度实现净利润为-5.2亿元至-4.4亿元;预计2025年度实现扣非后净利润为-5.1亿元至-4.3亿元。

对于业绩预亏,海优新材表示,2025年,光伏行业供需错配失衡问题仍然突出。全年公司光伏胶膜业务主动降低规模、经营降本,胶膜原材料、产成品等存货减值计提减少。
“在行业深度调整期间,公司加快海外胶膜业务布局,同时优化国内产业布局。另外,公司探索双主业发展模式,汽车材料业务正进入业务发展关键期,短期的研发及市场投入将为公司中长期发展奠定基础。”海优新材补充说道。
关于净利润亏损,海优新材进一步表示,主要是光伏产业周期调整,所处细分领域价格竞争激烈,销售数量减少,胶膜产品毛利率处于低位,盈利能力承压;公司新领域业务的研发和市场持续投入,对利润造成负面影响。
针对光伏行业未来一两年的供给端变化情况,海优新材于2025年11月接受机构投资者调研时表示,光伏行业未来一两年的供给端变化主要取决于组件等主环节的产能出清速度。随着2025年光伏相关政策的影响,预计行业产能出清速度会加快,胶膜环节的竞争格局也会逐步优化。未来随着需求的恢复,行业有望逐步走出低谷。
对于当前光伏行业发展态势,北京一位光伏行业资深观察人士在接受《科创板日报》记者采访时表示,现阶段光伏全产业链已显现产能过剩态势。从库存结构来看,行业正呈现“上游环节库存积压、中下游环节去库节奏分化”的格局,整体仍处于深度调整阶段,全面去库拐点尚未到来。行业走出当前困局,核心仍需依靠产能收缩挺价与终端需求回暖两大驱动力。对于行业库存走势,该行业观察人士预计,光伏行业库存有望在2026年中旬触及底部。
汽车材料业务市场拓展方面,《科创板日报》记者注意到,该公司于1月10日发布公告称,近日收到某知名汽车玻璃制造商出具的供应商定点通知邮件。该客户选择公司作为其定点供应商,为其一款知名新能源车企车型的车玻产品开发并供应PDLC调光膜片产品,具体产品供货时间、供货价格、供货数量以与客户签订的正式供应合同或销售订单为准。
“鉴于公司调光膜产品已进入批量产业化阶段,为了保障PDCLC调光膜未来获取新项目定点的产品交付,公司于2025年8月启动年化200万平方米PDCLC调光膜产能的扩产项目。”2025年11月,海优新材在接受机构投资者调研时进一步表示,公司AXPO轻量化环保皮革等产品也已进入汽车行业,目前处于小批量交付或测试阶段,公司将持续加快汽车新型材料领域的产业化进程。
对于海优新材当前面临的主要经营风险,以及针对光伏行业周期波动、新业务拓展不确定性等问题,记者也致电公司董秘办,但截至发稿,并未获得相应回复。
二级市场表现方面,截至1月19日收盘,海优新材报收54.01元/股,股价下跌0.79%,公司总市值为45.38亿元。
免责声明:本页所载内容来旨在分享更多信息,不代表九方智投观点,不构成投资建议。据此操作风险自担。投资有风险、入市需谨慎。
相关股票
相关板块
相关资讯
扫码下载
九方智投app
扫码关注
九方智投公众号
头条热搜
涨幅排行榜
暂无评论
赶快抢个沙发吧