第五套标准再添IPO 中国最大人工心脏企业核心医疗科创板募资12亿
《科创板日报》11月7日讯(记者 黄修眉)11月6日,上交所官网显示,深圳核心医疗科技股份有限公司(下称:“核心医疗”)科创板IPO获受理,保荐机构为华泰联合证券。
核心医疗由此成为科创板第五套上市标准重启后,首家获受理的创新医疗器械企业。

招股书显示,核心医疗成立于2016年,是一家提供人工心脏产品的创新医疗器械企业。此次IPO,该公司募资12.17亿元,投向循环支持前沿产品研发、人工心脏产业化基地建设、营销网络及数字化建设、补充流动资金等4个项目。
值得一提的是,根据核心医疗在招股书中提到的公开学术峰会数据,2024年度和2025年1-5月,其核心产品Corheart®6当期植入量占比分别为45.90%和52.86%,位居行业首位。也就是说,核心医疗目前已成为中国最大的人工心脏企业。

CorVad®4.0/6.0或为我国首款获批上市介入式人工心脏产品
《科创板日报》记者注意到,《“十四五”医疗装备产业发展规划》将人工心脏等高端医疗器械研发纳入原创性技术攻关重点领域,并提出2025年医疗装备产业发展的总体目标和2035年的远景目标。截至本招股说明书签署日,我国尚未有介入式人工心脏产品获批。
核心医疗开创式地将“分时分区动态轴向全磁悬浮控制技术”和“轴向磁通多驱电机技术”的核心设计理念应用至人工心脏领域,有效实现长期→短期支持、左心→双心支持、幼儿→成人支持的临床需求覆盖。
目前,核心医疗已布局5款植入式和6款介入式人工心脏产品,其中1款植入式产品已实现商业化、2款介入式产品处于注册审批阶段、多款人工心脏产品处于临床阶段。公司多款核心产品均已纳入我国创新医疗器械特别审查程序,纳入产品数量位居我国人工心脏领域首位。

核心医疗的产品中,植入式左心室辅助系统Corheart®6、植入式双心辅助系统DuoCor®2、介入式心室辅助系统CorVad®4.0/6.0系列均已纳入我国创新医疗器械特别审查程序,纳入产品数量位居我国人工心脏领域首位。
其中,植入式左心室辅助系统Corheart®6已于2023年6月获批上市,系目前全球范围内体积最小、重量最轻的商业化磁悬浮植入式人工心脏。以终端植入量计量,2024年全国市占率超45%,位居行业第一,累计植入量已突破千例。

在欧盟市场,Corheart®6现已提交CE注册申请,并开展了一项覆盖欧洲心血管领域多家一流医院的多中心临床试验。在其他海外地区,Corheart®6陆续于2024年11月、2025年3月在哥伦比亚、乌克兰获得海外上市许可,实现中国人工心脏企业在境外获批上市的“出海”记录。
DuoCor®2预计作为全球首款磁悬浮一体化植入式双心辅助系统,系公司针对磁悬浮双心人工心脏进行完整的系统化设计,有望解决全球“全心衰竭”长期治疗难题。

此外,核心医疗的介入式人工心脏CorVad®4.0/6.0系列现已处于注册审批阶段,有望成为我国首款获批上市的介入式人工心脏产品。

不过,业绩方面,2023年度至2024年度及2025年上半年,核心医疗各期营收分别为1655.03万元、9368.84万元、7047.76万元;归母净利润分别为-1.70亿元、-1.32亿元、-7275.14万元。截至2025年上半年末,核心医疗累计未分配利润为-3.67亿元,尚处于未盈利状态。
上述同一时期的经营活动使用的现金流量净额分别为-8091.43万元、-1.08亿元、-8894.81万元、-8441.21万元;同期的研发投入为1.19亿元、1.51亿元、8751.29万元;研发投入占营收比例为717.13%、160.86%、124.17%。

上述同一时期,核心医疗唯一实现商业化销售的产品Corheart®6的销量分别为57台、379台、307台。截至2025年上半年末,Corheart®6的单价为22.96万元/台(不含税)。
第二家被认定资深专业机构投资者的科创板IPO企业
股权结构方面,截至招股书签署日,核心医疗的控股股东、实控人为余顺周先生,现任公司董事长、总经理、首席技术官。
余顺周出生于1978年,中国国籍,无永久境外居留权,博士研究生学历,其先后获得哈尔滨工业大学机械工程专业学士学位、机械制造及自动化专业硕士学位和机械制造及其自动化专业博士学位。并在美国加州大学戴维斯分校完成博士后研究。2011年起在美国Terumo Heart,Inc.等企业担任高级研发工程师,2016年回国创立核心医疗。

余顺周除了直接持有核心医疗21.79%的股份,还通过深圳心辅间接持有0.09%股份。同时,余顺周作为持股平台的执行事务合伙人通过深圳心辅控制7.35%的表决权,合计控制核心医疗29.14%的表决权。
核心医疗持股比例在5%以上的股东,分别是:余顺周、高瓴创投旗下珠海莎恒、正心谷资本旗下上海正利珉、深圳心辅、联新资本旗下联新科技、和周医疗,持股比例分别为21.79%、8.93%、8.81%、7.35%、6.14%、5.89%。

工商信息显示,其股东名单中的国有资本包括联新资本、君联资本、IDG资本、基石资本、南山战新投、深创投,但上述国有资本持股均未超过5%。

此外,核心医疗获多家资深专业机构投资者投资。根据上交所发布的《发行上市审核规则适用指引第8号——资深专业机构投资者》,核心医疗认定和披露珠海高瓴私募基金管理有限公司、上海正心谷投资管理有限公司为其资深专业机构投资者。
这是继泰诺麦博后,第二家被认定资深专业机构投资者的科创板申报企业。
泰诺麦博科创板IPO于7月31日获受理,其不仅是第五套标准重启后上交所受理的首家企业和首家创新药企,亦是首家适用资深专业机构投资者的科创板申报企业。其中,泰诺麦博认定珠海高瓴私募基金管理有限公司为资深专业机构投资者。
回到核心医疗方面,该公司目前已进行总共6轮融资。除2019年完成的天使轮未披露具体金额,2020年完成的A轮为近亿元外,其余4轮的融资金额均超亿元。
核心医疗D轮融资于2025年4月完成,金额为超1亿美元。其中,沙特阿美旗下一个多元化风投基金Prosperity7 Ventures亦位列参投方名单。核心医疗此次D轮融资也是2025年以来国内创新医疗器械领域最大的一笔融资。

凭借Corheart®6 已成为我国最大人工心脏企业
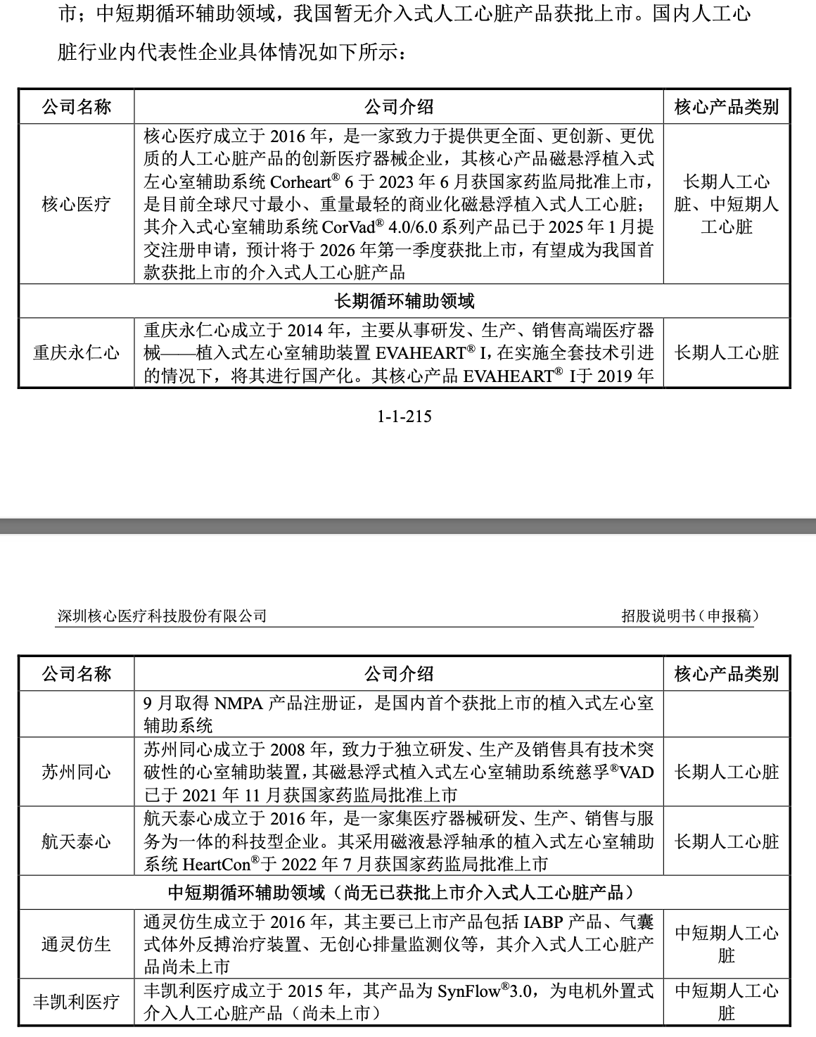
市场规模和前景方面,核心医疗在招股书中提到,我国人工心脏领域的发展起步较晚,目前市场仍处于早期阶段,尚未形成成熟的竞争格局。长期循环辅助领域,目前国内共有5款长期人工心脏产品获批上市;中短期循环辅助领域,我国暂无介入式人工心脏产品获批上市。


值得一提的是,根据核心医疗在招股书中提到的公开学术峰会数据,2024年度和2025年1-5月,其核心产品Corheart®6当期植入量占比分别为45.90%和52.86%,位居行业首位。核心医疗目前已成为中国最大的人工心脏企业。
根据弗若斯特沙利文分析,2024年中国心衰患者数量为1535.0万人,预计到2033年将增加至 1772.3万人,预计复合年增长率1.6%。其中2024年终末期心衰患者为156.6万人,预计2033年将达到172.8万人,2024年至2033年复合年增长率为1.1%。
2020年至2024年,我国植入式人工心脏植入量及市场规模增长迅速,分别从1台增加到748台、70万元增加到2.6亿元,期间复合年增长率分别为423.0%、339.8%。
预计2033年,我国植入式人工心脏植入量将达25087台,2024年至2033年的复合年增长率为47.7%;预计2033年我国植入式人工心脏市场规模将达到57.0亿元,2024年至2033年的复合年增长率为40.8%。
全球市场方面,2024年全球心衰患者数量为6298.1万人,预计到2033年将增加至7151.1万人,预计复合年增长率1.4%。其中2024年终末期心衰患者为605.9万人,预计2033年将达到647.4万人,2024年至2033年复合年增长率为0.7%。
免责声明:本页所载内容来旨在分享更多信息,不代表九方智投观点,不构成投资建议。据此操作风险自担。投资有风险、入市需谨慎。
相关股票
相关板块
相关资讯
扫码下载
九方智投app
扫码关注
九方智投公众号
头条热搜
涨幅排行榜
暂无评论
赶快抢个沙发吧