福建南安农商行被罚200万,涉贷后管理不到位等
1月5日讯 国家金融监督管理总局泉州监管分局近日发布了一张罚单,剑指南安农村商业银行股份有限公司及相关责任人。
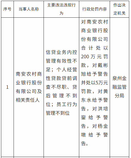
罚单显示,南安农商行的主要违法违规事实(案由)为:信贷业务内控管理有效性不足;个人经营性贷款贷前调查不尽职、贷后管理不到位;员工行为管理不到位。
针对上述违法违规行为,泉州金融监管分局对南安农商行合计处以200万元罚款;对戴彬旭给予警告并处以5万元罚款;对黄东水、洪培鋆、杨金墩分别给予警告。

免责声明:本页所载内容来旨在分享更多信息,不代表九方智投观点,不构成投资建议。据此操作风险自担。投资有风险、入市需谨慎。
相关股票
相关板块
相关资讯
扫码下载
九方智投app
扫码关注
九方智投公众号
头条热搜
涨幅排行榜
暂无评论
赶快抢个沙发吧