福建漳州农商行被罚200万,涉贷后管理不到位等
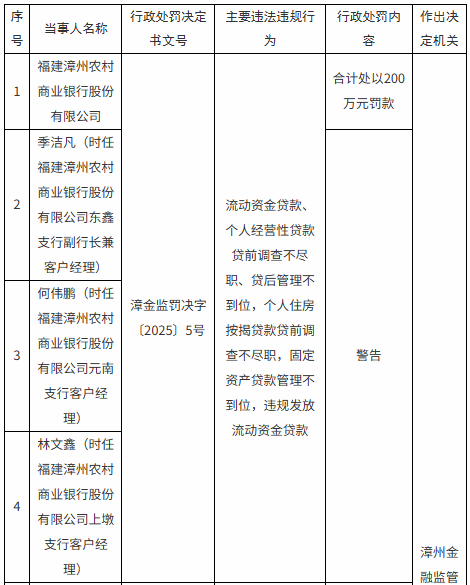
12月8日讯 国家金融监督管理总局漳州监管分局近日发布了一张罚单,剑指福建漳州农村商业银行股份有限公司及其相关责任人。
罚单显示,福建漳州农商行的主要违法违规事实(案由)为:流动资金贷款、个人经营性贷款贷前调查不尽职、贷后管理不到位,个人住房按揭贷款贷前调查不尽职,固定资产贷款管理不到位,违规发放流动资金贷款。
季洁凡、何伟鹏、林文鑫对上述违法违规行为负有责任。
针对上述违法违规行为,漳州金融监管分局对福建漳州农商行罚款200万元;对季洁凡、何伟鹏、林文鑫分别警告。

免责声明:本页所载内容来旨在分享更多信息,不代表九方智投观点,不构成投资建议。据此操作风险自担。投资有风险、入市需谨慎。
相关股票
相关板块
相关资讯
扫码下载
九方智投app
扫码关注
九方智投公众号
头条热搜
涨幅排行榜
暂无评论
赶快抢个沙发吧